Suppr超能文献

SS-31修饰减轻超顺磁性氧化铁纳米颗粒在缺氧/复氧心肌细胞中诱导的铁死亡。

SS-31 modification alleviates ferroptosis induced by superparamagnetic iron oxide nanoparticles in hypoxia/reoxygenation cardiomyocytes.

作者信息

Lu Qizheng, Yao Xiaobo, Zheng Hao, Ou Jinbo, You Jieyun, Zhang Qi, Guo Wei, Xu Jing, Geng Li, Liu Qinghua, Pei Ning, Gong Yongyong, Zhu Hongming, Shen Yunli

机构信息

Department of Digestive Medicine, The Affiliated Guangdong Second Provincial General Hospital of Jinan University, Guangzhou, 510000, Guangdong Province, China.

Department of Cardiology, Punan Branch of Renji Hospital, Shanghai Jiaotong University School of Medicine, Shanghai, 200125, China.

出版信息

Heliyon. 2024 Sep 27;10(20):e38584. doi: 10.1016/j.heliyon.2024.e38584. eCollection 2024 Oct 30.

Abstract

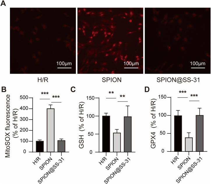
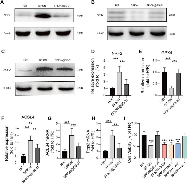
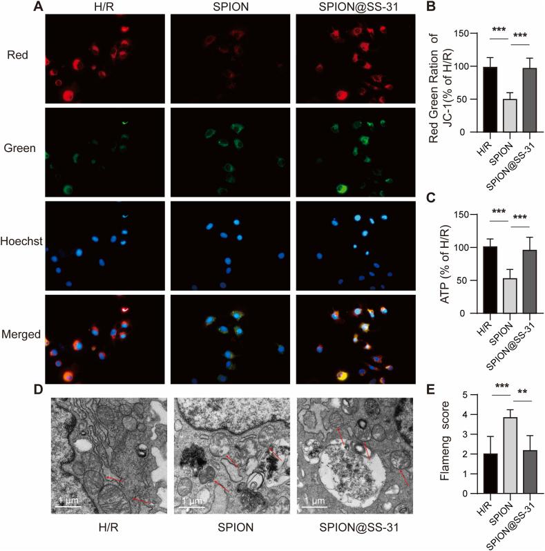
Superparamagnetic iron oxide nanoparticles (SPION) are widely used in cardiovascular applications. However, their potential to induce ferroptosis in myocardial cells post-ischemia-reperfusion hinders clinical adoption. We investigated the mechanisms behind SPION-induced cytotoxicity in myocardial cells and explored whether co-loading SPION with SS-31 (a kind of mitochondrial-targeted antioxidant peptide) could counteract this toxicity. To create SPION@SS-31, SS-31 was physically adsorbed onto SPION. To study the dose- and time-dependent cytotoxic effects and assess the influence of SS-31 on reducing SPION-induced damage, hypoxia/reoxygenation(H/R) H9C2 cells were treated with either SPION or SPION@SS-31. We examined the relationship between SPION and ferroptosis by measuring mitochondrial ROS, mitochondrial membrane potential (MMP), lipid peroxidation products, ATP, GSH, GPX4, mitochondrial structure, nonheme iron content, cellular iron regulation, and typical ferroptosis markers. The findings showed that SPION induced concentration- and time-dependent toxicity, marked by a significant cell viability loss and an increase in LDH levels. In contrast, SPION@SS-31 produced results comparable to the H/R group, implying that SS-31 can notably reduce cell damage induced by SPION. SPION disrupted cellular iron homeostasis, with FtH and FtMt expression increased and reduced levels of FPN1 and ABCB8, which led to the overload of mitochondrial iron. This iron dysregulation damaged mitochondrial function and integrity, causing ATP depletion, MMP loss, and decreased GPX4 and GSH levels, accompanied by a burst of mitochondrial lipid peroxidation, ultimately resulting in ferroptosis in H/R cardiomyocytes. Notably, SS-31 significantly alleviated SPION-induced ferroptosis by decreasing mitochondrial MDA production and maintaining GSH and GPX4 levels, indicating its possibility to reverse SPION-induced cytotoxicity. The viability of H/R cells and cells treated with SPION and Fer-1 did not differ statistically, whereas cells exposed to SPION along with inhibitors like 3-MA, zVAD, or Nec-1 showed a substantial loss in viability, implying that ferroptosis is the primary mechanism behind SPION-induced myocardial toxicity. SPION triggers mitochondrial lipid peroxidation by causing overload of iron, leading to ferroptosis in H/R H9C2 cells. Mitochondria appear to be the primary target of SPION-induced toxic effects. SS-31 demonstrates potential in inhibiting this ferroptosis by acting as a mitochondria-targeted antioxidant, suggesting that the modification of mitochondria-targeted antioxidant peptides represents an innovative and practical approach to attenuate the myocardial toxicity associated with SPION.

摘要

超顺磁性氧化铁纳米颗粒(SPION)在心血管领域有着广泛应用。然而,其在缺血再灌注后诱导心肌细胞发生铁死亡的可能性阻碍了其临床应用。我们研究了SPION诱导心肌细胞毒性的机制,并探讨了将SPION与SS-31(一种线粒体靶向抗氧化肽)共负载是否可以抵消这种毒性。为了制备SPION@SS-31,将SS-31物理吸附到SPION上。为了研究剂量和时间依赖性细胞毒性作用,并评估SS-31对减轻SPION诱导损伤的影响,用SPION或SPION@SS-31处理缺氧/复氧(H/R)的H9C2细胞。我们通过测量线粒体活性氧、线粒体膜电位(MMP)、脂质过氧化产物、ATP、谷胱甘肽(GSH)、谷胱甘肽过氧化物酶4(GPX4)、线粒体结构、非血红素铁含量、细胞铁调节以及典型的铁死亡标志物,研究了SPION与铁死亡之间的关系。研究结果表明,SPION诱导浓度和时间依赖性毒性,表现为细胞活力显著丧失和乳酸脱氢酶(LDH)水平升高。相比之下,SPION@SS-31产生的结果与H/R组相当,这意味着SS-31可以显著减轻SPION诱导的细胞损伤。SPION破坏细胞铁稳态,铁蛋白H(FtH)和铁蛋白M(FtMt)表达增加,而铁转运蛋白1(FPN1)和ATP结合盒转运体B8(ABCB8)水平降低,这导致线粒体铁过载。这种铁调节异常损害了线粒体功能和完整性,导致ATP耗竭、MMP丧失以及GPX4和GSH水平降低,同时伴随着线粒体脂质过氧化爆发,最终导致H/R心肌细胞发生铁死亡。值得注意的是,SS-31通过减少线粒体丙二醛(MDA)生成并维持GSH和GPX4水平,显著减轻了SPION诱导的铁死亡,表明其有可能逆转SPION诱导的细胞毒性。H/R细胞以及用SPION和铁死亡抑制剂1(Fer-1)处理的细胞的活力在统计学上没有差异,而暴露于SPION以及3-甲基腺嘌呤(3-MA)、z-VAD或Nec-1等抑制剂的细胞活力显著丧失,这意味着铁死亡是SPION诱导心肌毒性的主要机制。SPION通过导致铁过载触发线粒体脂质过氧化,从而导致H/R的H9C2细胞发生铁死亡。线粒体似乎是SPION诱导毒性作用的主要靶点。SS-31作为线粒体靶向抗氧化剂,在抑制这种铁死亡方面显示出潜力,这表明修饰线粒体靶向抗氧化肽是减轻与SPION相关的心肌毒性的一种创新且实用的方法。

https://cdn.ncbi.nlm.nih.gov/pmc/blobs/6cbc/11538732/dee601f450a4/gr1.jpg

文献AI研究员

20分钟写一篇综述,助力文献阅读效率提升50倍。

立即体验

用中文搜PubMed

大模型驱动的PubMed中文搜索引擎

马上搜索

文档翻译

学术文献翻译模型,支持多种主流文档格式。

立即体验