Suppr超能文献

针对严重急性呼吸综合征冠状病毒2(SARS-CoV-2)从XBB到JN.1抗原性转变的抗体反应演变

Evolving antibody response to SARS-CoV-2 antigenic shift from XBB to JN.1.

作者信息

Jian Fanchong, Wang Jing, Yisimayi Ayijiang, Song Weiliang, Xu Yanli, Chen Xiaosu, Niu Xiao, Yang Sijie, Yu Yuanling, Wang Peng, Sun Haiyan, Yu Lingling, Wang Jing, Wang Yao, An Ran, Wang Wenjing, Ma Miaomiao, Xiao Tianhe, Gu Qingqing, Shao Fei, Wang Youchun, Shen Zhongyang, Jin Ronghua, Cao Yunlong

机构信息

Biomedical Pioneering Innovation Center (BIOPIC), Peking University, Beijing, China.

Changping Laboratory, Beijing, China.

出版信息

Nature. 2025 Jan;637(8047):921-929. doi: 10.1038/s41586-024-08315-x. Epub 2024 Nov 7.

Abstract

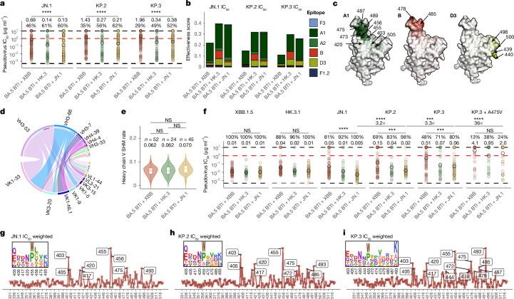
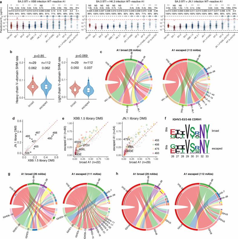
The continuous evolution of SARS-CoV-2, particularly the emergence of the BA.2.86/JN.1 lineage replacing XBB, necessitates re-evaluation of vaccine compositions. Here, we provide a comprehensive analysis of the humoral immune response to XBB and JN.1 human exposure. We demonstrate the antigenic distinctiveness of XBB and JN.1 lineages in SARS-CoV-2-naive individuals and show that infection with JN.1 elicits superior plasma neutralization against its subvariants. We highlight the strong immune evasion and receptor-binding capability of KP.3, supporting its foreseeable prevalence. Extensive analysis of the B cell receptor repertoire, in which we isolate approximately 2,000 receptor-binding-domain-specific antibodies, with targeting epitopes characterized by deep mutational scanning, underscores the superiority of JN.1-elicited memory B cells. Class 1 IGHV3-53/3-66-derived neutralizing antibodies (NAbs) are important contributors to the wild-type reactivity of NAbs against JN.1. However, KP.2 and KP.3 evade a substantial subset of these antibodies, even those induced by JN.1, supporting a need for booster updates. JN.1-induced Omicron-specific antibodies also demonstrate high potency across Omicron. Escape hotspots for these NAbs have already been mutated, resulting in a higher immune barrier to escape and indicating probable recovery of escaped NAbs. In addition, the prevalence of IGHV3-53/3-66-derived antibodies and their ability to compete with all Omicron-specific NAbs suggests that they have an inhibitory effect on the activation of Omicron-specific naive B cells, potentially explaining the heavy immune imprinting in mRNA-vaccinated individuals. These findings delineate the evolving antibody response to the antigenic shift of Omicron from XBB to JN.1 and highlight the importance of developing the JN.1 lineage, especially KP.2- and KP.3-based vaccine boosters.

摘要

严重急性呼吸综合征冠状病毒2(SARS-CoV-2)的持续进化,尤其是BA.2.86/JN.1谱系取代XBB的出现,使得重新评估疫苗成分成为必要。在此,我们对XBB和JN.1人体暴露后的体液免疫反应进行了全面分析。我们证明了SARS-CoV-2初感染个体中XBB和JN.1谱系的抗原独特性,并表明感染JN.1可引发对其亚变体更强的血浆中和作用。我们强调了KP.3强大的免疫逃逸和受体结合能力,支持其可预见的流行趋势。对B细胞受体库的广泛分析中,我们分离出约2000种受体结合域特异性抗体,通过深度突变扫描对靶向表位进行了表征,强调了JN.1引发的记忆B细胞的优势。1类IGHV3-53/3-66衍生的中和抗体(NAbs)是NAbs对JN.1野生型反应性的重要贡献者。然而,KP.2和KP.3逃避了这些抗体中的很大一部分,甚至是由JN.1诱导产生的那些抗体,这表明需要更新加强针。JN.1诱导的奥密克戎特异性抗体在整个奥密克戎毒株中也表现出高效力。这些NAbs的逃逸热点已经发生突变,导致更高的逃逸免疫屏障,并表明逃逸的NAbs可能会恢复。此外,IGHV3-53/3-66衍生抗体的流行及其与所有奥密克戎特异性NAbs竞争的能力表明,它们对奥密克戎特异性幼稚B细胞的激活具有抑制作用,这可能解释了mRNA疫苗接种个体中的严重免疫印记现象。这些发现描绘了对奥密克戎从XBB到JN.1抗原转变的不断演变的抗体反应,并强调了开发基于JN.1谱系,特别是基于KP.2和KP.3的疫苗加强针的重要性。

https://cdn.ncbi.nlm.nih.gov/pmc/blobs/0edf/11754117/82c1a3121d9a/41586_2024_8315_Fig1_HTML.jpg

文献AI研究员

20分钟写一篇综述,助力文献阅读效率提升50倍。

立即体验

用中文搜PubMed

大模型驱动的PubMed中文搜索引擎

马上搜索

文档翻译

学术文献翻译模型,支持多种主流文档格式。

立即体验