Suppr超能文献

KHDRBS1 通过 SNORD51 介导的 ZBED6 前体 mRNA 的多聚腺苷酸化调节 GBM 的戊糖磷酸途径和恶性肿瘤。

KHDRBS1 regulates the pentose phosphate pathway and malignancy of GBM through SNORD51-mediated polyadenylation of ZBED6 pre-mRNA.

机构信息

Department of Neurobiology, School of Life Sciences, China Medical University, Shenyang, 110122, China.

Key Laboratory of Neuro-oncology in Liaoning Province, Shenyang, 110004, China.

出版信息

Cell Death Dis. 2024 Nov 8;15(11):802. doi: 10.1038/s41419-024-07163-x.

Abstract

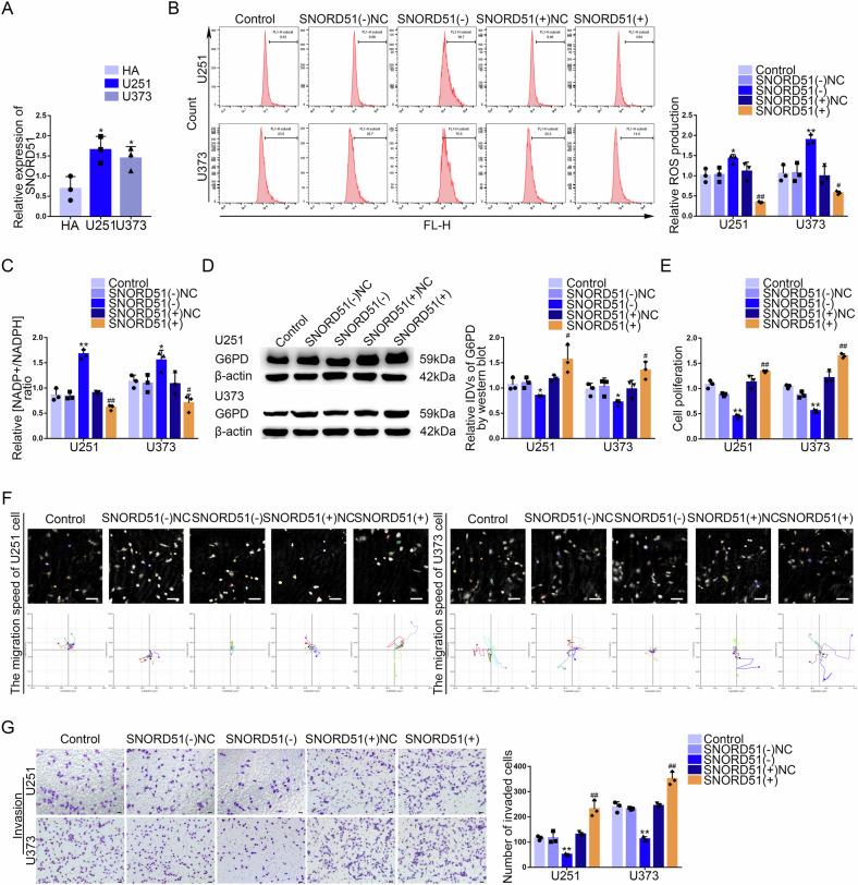
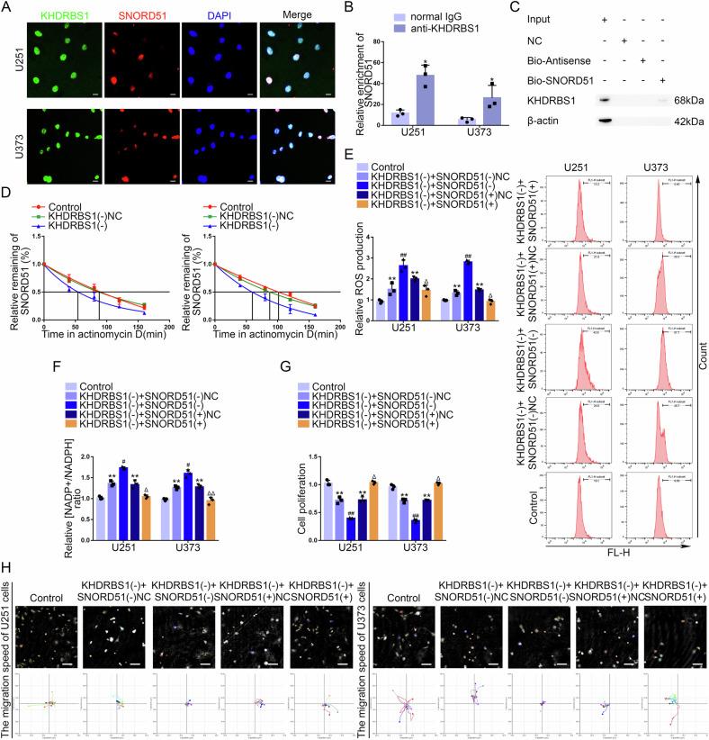
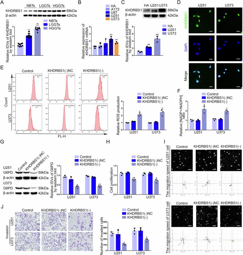
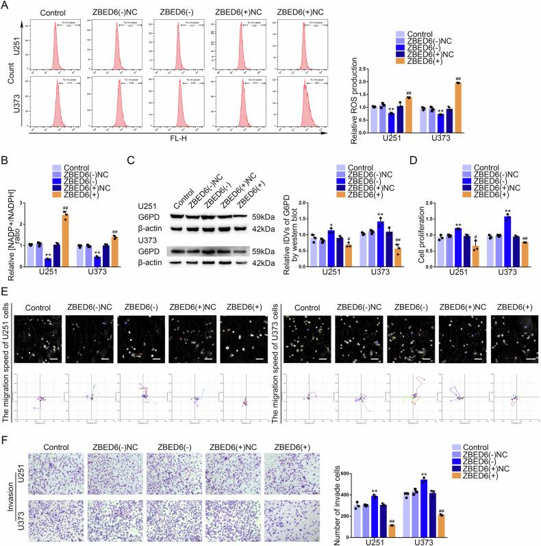
Glioblastoma is one of the most common and aggressive primary brain tumors. The aberration of metabolism is the important character of GBM cells and is tightly related to the malignancy of GBM. We mainly verified the regulatory effects of KHDRBS1, SNORD51 and ZBED6 on pentose phosphate pathway and malignant biological behavior in glioblastoma cells, such as proliferation, migration and invasion. KHDRBS1 and SNORD51 were upregulated in GBM tissues and cells. But ZBED6 had opposite tendency in GBM tissues and cells. KHDRBS1 may improve the stability of SNORD51 by binding to SNORD51, thus elevating the expression of SNORD51. More importantly, SNORD51 can competitively bind to WDR33 with 3'UTR of ZBED6 pre-mRNA which can inhibit the 3' end processing of ZBED6 pre-mRNA, thereby inhibiting the expression of ZBED6 mRNA. ZBED6 inhibited the transcription of G6PD by binding to the promoter region of G6PD. Therefore, the KHDRBS1/SNORD51/ZBED6 pathway performs an important part in regulating the pentose phosphate pathway to influence malignant biological behavior of GBM cells, providing new insights and potential targets for the treatment of GBM.

摘要

胶质母细胞瘤是最常见和侵袭性最强的原发性脑肿瘤之一。代谢异常是 GBM 细胞的重要特征,与 GBM 的恶性程度密切相关。我们主要验证了 KHDRBS1、SNORD51 和 ZBED6 对糖酵解途径和神经胶质瘤细胞恶性生物学行为(如增殖、迁移和侵袭)的调节作用。在 GBM 组织和细胞中,KHDRBS1 和 SNORD51 上调,但 ZBED6 在 GBM 组织和细胞中呈相反趋势。KHDRBS1 可能通过与 SNORD51 结合来提高 SNORD51 的稳定性,从而提高 SNORD51 的表达。更重要的是,SNORD51 可以与 ZBED6 前体 mRNA 的 3'UTR 上的 WDR33 竞争性结合,从而抑制 ZBED6 前体 mRNA 的 3'端加工,从而抑制 ZBED6 mRNA 的表达。ZBED6 通过结合 G6PD 启动子区域抑制 G6PD 的转录。因此,KHDRBS1/SNORD51/ZBED6 通路在调节糖酵解途径以影响 GBM 细胞恶性生物学行为方面起着重要作用,为 GBM 的治疗提供了新的见解和潜在靶点。

https://cdn.ncbi.nlm.nih.gov/pmc/blobs/aa9e/11549417/c770aac79ec9/41419_2024_7163_Fig1_HTML.jpg

文献AI研究员

20分钟写一篇综述,助力文献阅读效率提升50倍。

立即体验

用中文搜PubMed

大模型驱动的PubMed中文搜索引擎

马上搜索

文档翻译

学术文献翻译模型,支持多种主流文档格式。

立即体验