Suppr超能文献

纳米孔测序与快速基因组学可行性的基准测试:在新西兰一家四级医院的验证

Benchmarking nanopore sequencing and rapid genomics feasibility: validation at a quaternary hospital in New Zealand.

作者信息

Nyaga Denis M, Tsai Peter, Gebbie Clare, Phua Hui Hui, Yap Patrick, Le Quesne Stabej Polona, Farrow Sophie, Rong Jing, Toldi Gergely, Thorstensen Eric, Stark Zornitza, Lunke Sebastian, Gamet Kimberley, Van Dyk Jodi, Greenslade Mark, O'Sullivan Justin M

机构信息

Liggins Institute, The University of Auckland, Auckland, New Zealand.

Molecular Medicine and Pathology, The University of Auckland, Auckland, New Zealand.

出版信息

NPJ Genom Med. 2024 Nov 8;9(1):57. doi: 10.1038/s41525-024-00445-5.

Abstract

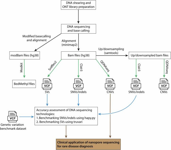
Approximately 200 critically ill infants and children in New Zealand are in high-dependency care, many suspected of having genetic conditions, requiring scalable genomic testing. We adopted an acute care genomics protocol from an accredited laboratory and established a clinical pipeline using Oxford Nanopore Technologies PromethION 2 solo system and Fabric GEM™ software. Benchmarking of the pipeline was performed using Global Alliance for Genomics and Health benchmarking tools and Genome in a Bottle samples (HG002-HG007). Evaluation of single nucleotide variants resulted in a precision and recall of 0.997 and 0.992, respectively. Small indel identification approached a precision of 0.922 and recall of 0.838. Large genomic variations from Coriell Copy Number Variation Reference Panel 1 were reliably detected with ~2 M long reads. Finally, we present results obtained from fourteen trio samples, ten of which were processed in parallel with a clinically accredited short-read rapid genomic testing pipeline (Newborn Genomics Programme; NCT06081075; 2023-10-12).

摘要

新西兰约有200名危重症婴幼儿处于高度依赖护理状态,其中许多疑似患有遗传疾病,需要进行可扩展的基因组检测。我们采用了一家认可实验室的急性护理基因组学方案,并使用牛津纳米孔技术公司的PromethION 2 solo系统和Fabric GEM™软件建立了临床流程。使用全球基因组与健康联盟的基准测试工具和基因组参考物质(HG002-HG007)对该流程进行了基准测试。单核苷酸变异的评估结果显示,精确率和召回率分别为0.997和0.992。小插入缺失的识别精确率接近0.922,召回率为0.838。利用约200万个长读长,可靠地检测到了来自科里尔拷贝数变异参考面板1的大片段基因组变异。最后,我们展示了从14个三联体样本中获得的结果,其中10个样本与经过临床认可的短读长快速基因组检测流程(新生儿基因组计划;NCT06081075;2023年10月12日)并行处理。

https://cdn.ncbi.nlm.nih.gov/pmc/blobs/ee77/11549486/7c751d23733e/41525_2024_445_Fig1_HTML.jpg

文献AI研究员

20分钟写一篇综述,助力文献阅读效率提升50倍。

立即体验

用中文搜PubMed

大模型驱动的PubMed中文搜索引擎

马上搜索

文档翻译

学术文献翻译模型,支持多种主流文档格式。

立即体验