Suppr超能文献

免疫肽组中反应性半胱氨酸的作图平台。

A platform for mapping reactive cysteines within the immunopeptidome.

机构信息

Department of Chemistry, Northwestern University, Evanston, IL, 60208, USA.

Chemistry of Life Processes Institute, Northwestern University, Evanston, IL, 60208, USA.

出版信息

Nat Commun. 2024 Nov 8;15(1):9698. doi: 10.1038/s41467-024-54139-8.

Abstract

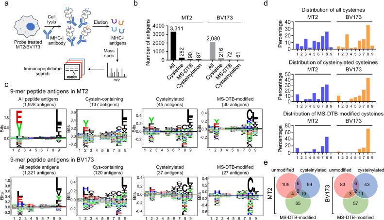
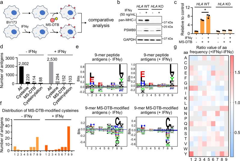
The major histocompatibility complex class I antigen presentation pathways play pivotal roles in orchestrating immune responses. Recent studies have begun to explore the therapeutic potential of cysteines within the immunopeptidome, such as the use of covalent ligands to generate haptenated peptide neoepitopes for immunotherapy. In this work, we report a platform for mapping reactive cysteines on MHC-I-bound peptide antigens. We develop cell-impermeable sulfonated maleimide probes capable of capturing reactive cysteines on these antigens. Using these probes in chemoproteomic experiments, we discover that cysteines on MHC-I-bound antigens exhibit various degrees of reactivity. Moreover, interferon-gamma stimulation enhances the reactivity of cysteines at position 8 of 9-mer MHC-I-bound antigens. Finally, we demonstrate that targeting reactive cysteines on MHC-I-bound antigens with a maleimide-conjugated Fc-binding cyclic peptide contributes to the induction of antibody-dependent cellular phagocytosis.

摘要

主要组织相容性复合体 I 类抗原呈递途径在调节免疫反应中起着关键作用。最近的研究开始探索免疫肽组中半胱氨酸的治疗潜力,例如使用共价配体生成半抗原化肽新表位用于免疫治疗。在这项工作中,我们报告了一个用于绘制 MHC-I 结合肽抗原上反应性半胱氨酸的平台。我们开发了细胞不可渗透的磺化马来酰亚胺探针,能够捕获这些抗原上的反应性半胱氨酸。在化学蛋白质组学实验中使用这些探针,我们发现 MHC-I 结合抗原上的半胱氨酸具有不同程度的反应性。此外,干扰素-γ刺激增强了 9 -mer MHC-I 结合抗原中第 8 位半胱氨酸的反应性。最后,我们证明用马来酰亚胺缀合的 Fc 结合环肽靶向 MHC-I 结合抗原上的反应性半胱氨酸有助于诱导抗体依赖性细胞吞噬作用。

https://cdn.ncbi.nlm.nih.gov/pmc/blobs/6118/11549463/61beb1163534/41467_2024_54139_Fig1_HTML.jpg

文献AI研究员

20分钟写一篇综述,助力文献阅读效率提升50倍。

立即体验

用中文搜PubMed

大模型驱动的PubMed中文搜索引擎

马上搜索

文档翻译

学术文献翻译模型,支持多种主流文档格式。

立即体验