Suppr超能文献

气味物质 2-甲基异莰醇的生物合成是在蛋白质壳内部进行分区的。

The biosynthesis of the odorant 2-methylisoborneol is compartmentalized inside a protein shell.

机构信息

Department of Biological Chemistry, University of Michigan Medical School, Ann Arbor, MI, 48109, USA.

出版信息

Nat Commun. 2024 Nov 9;15(1):9715. doi: 10.1038/s41467-024-54175-4.

Abstract

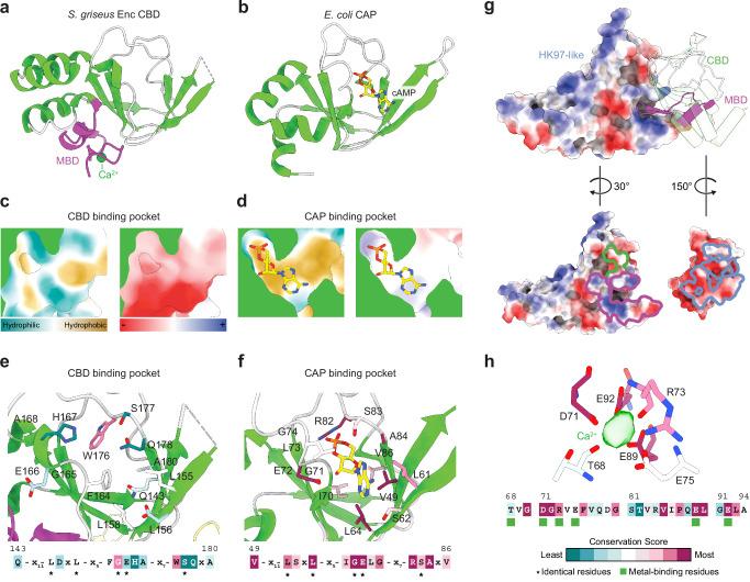
Terpenoids are the largest class of natural products, found across all domains of life. One of the most abundant bacterial terpenoids is the volatile odorant 2-methylisoborneol (2-MIB), partially responsible for the earthy smell of soil and musty taste of contaminated water. Many bacterial 2-MIB biosynthetic gene clusters were thought to encode a conserved transcription factor, named EshA in the model soil bacterium Streptomyces griseus. Here, we revise the function of EshA, now referred to as Sg Enc, and show that it is a Family 2B encapsulin shell protein. Using cryo-electron microscopy, we find that Sg Enc forms an icosahedral protein shell and encapsulates 2-methylisoborneol synthase (2-MIBS) as a cargo protein. Sg Enc contains a cyclic adenosine monophosphate (cAMP) binding domain (CBD)-fold insertion and a unique metal-binding domain, both displayed on the shell exterior. We show that Sg Enc CBDs do not bind cAMP. We find that 2-MIBS cargo loading is mediated by an N-terminal disordered cargo-loading domain and that 2-MIBS activity and Sg Enc shell structure are not modulated by cAMP. Our work redefines the function of EshA and establishes Family 2B encapsulins as cargo-loaded protein nanocompartments involved in secondary metabolite biosynthesis.

摘要

萜类化合物是最大的天然产物类别,存在于所有生命领域。细菌萜类化合物中最丰富的一种是挥发性气味物质 2-甲基异冰片(2-MIB),它部分导致了土壤的土腥味和受污染水的霉味。许多细菌 2-MIB 生物合成基因簇被认为编码一种保守的转录因子,在模式土壤细菌灰色链霉菌中称为 EshA。在这里,我们修改了 EshA 的功能,现在称为 Sg Enc,并表明它是一种 2B 家族的包裹蛋白。使用冷冻电子显微镜,我们发现 Sg Enc 形成了一个二十面体蛋白壳,并将 2-甲基异冰片合酶(2-MIBS)作为货物蛋白包裹起来。Sg Enc 包含一个环磷酸腺苷(cAMP)结合域(CBD)折叠插入和一个独特的金属结合域,都显示在外壳外部。我们表明 Sg Enc CBD 不结合 cAMP。我们发现 2-MIBS 货物装载是由 N 端无规货物装载结构域介导的,并且 2-MIBS 活性和 Sg Enc 壳结构不受 cAMP 调节。我们的工作重新定义了 EshA 的功能,并确立了 2B 家族的包裹蛋白作为参与次生代谢物生物合成的货物装载蛋白纳米隔室。

https://cdn.ncbi.nlm.nih.gov/pmc/blobs/0569/11550324/e8d9a21df6ed/41467_2024_54175_Fig1_HTML.jpg

文献AI研究员

20分钟写一篇综述,助力文献阅读效率提升50倍。

立即体验

用中文搜PubMed

大模型驱动的PubMed中文搜索引擎

马上搜索

文档翻译

学术文献翻译模型,支持多种主流文档格式。

立即体验