Suppr超能文献

腺嘌呤碱基编辑器在小鼠胚胎和原代人 T 细胞中诱导脱靶结构变异。

Adenine base editors induce off-target structure variations in mouse embryos and primary human T cells.

机构信息

Institute of Neuroscience, CAS Center for Excellence in Brain Science and Intelligence Technology, University of Chinese Academy of Sciences, Chinese Academy of Sciences, Shanghai, 200031, China.

Epigenic Therapeutics, Inc, Shanghai, 201315, China.

出版信息

Genome Biol. 2024 Nov 11;25(1):291. doi: 10.1186/s13059-024-03434-0.

Abstract

BACKGROUND

The safety of CRISPR-based gene editing methods is of the utmost priority in clinical applications. Previous studies have reported that Cas9 cleavage induced frequent aneuploidy in primary human T cells, but whether cleavage-mediated editing of base editors would generate off-target structure variations remains unknown. Here, we investigate the potential off-target structural variations associated with CRISPR/Cas9, ABE, and CBE editing in mouse embryos and primary human T cells by whole-genome sequencing and single-cell RNA-seq analyses.

RESULTS

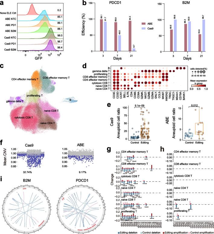
The results show that both Cas9 and ABE generate off-target structural variations (SVs) in mouse embryos, while CBE induces rare SVs. In addition, off-target large deletions are detected in 32.74% of primary human T cells transfected with Cas9 and 9.17% of cells transfected with ABE. Moreover, Cas9-induced aneuploid cells activate the P53 and apoptosis pathways, whereas ABE-associated aneuploid cells significantly upregulate cell cycle-related genes and are arrested in the G0 phase. A percentage of 16.59% and 4.29% aneuploid cells are still observable at 3 weeks post transfection of Cas9 or ABE. These off-target phenomena in ABE are universal as observed in other cell types such as B cells and Huh7. Furthermore, the off-target SVs are significantly reduced in cells treated with high-fidelity ABE (ABE-V106W).

CONCLUSIONS

This study shows both CRISPR/Cas9 and ABE induce off-target SVs in mouse embryos and primary human T cells, raising an urgent need for the development of high-fidelity gene editing tools.

摘要

背景

CRISPR 为基础的基因编辑方法的安全性在临床应用中至关重要。先前的研究报告称,Cas9 切割在原代人 T 细胞中诱导频繁的非整倍体,但 Cas9 介导的碱基编辑器的编辑是否会产生脱靶结构变异尚不清楚。在这里,我们通过全基因组测序和单细胞 RNA-seq 分析研究了 CRISPR/Cas9、ABE 和 CBE 编辑在小鼠胚胎和原代人 T 细胞中与潜在的脱靶结构变异相关的情况。

结果

结果表明,Cas9 和 ABE 都在小鼠胚胎中产生脱靶结构变异(SVs),而 CBE 诱导罕见的 SVs。此外,在转染 Cas9 的 32.74%的原代人 T 细胞和转染 ABE 的 9.17%的细胞中检测到脱靶大片段缺失。此外,Cas9 诱导的非整倍体细胞激活了 P53 和凋亡途径,而 ABE 相关的非整倍体细胞显著上调了细胞周期相关基因,并在 G0 期停滞。在转染 Cas9 或 ABE 3 周后,仍可观察到 16.59%和 4.29%的非整倍体细胞。ABE 中的这些脱靶现象是普遍存在的,在 B 细胞和 Huh7 等其他细胞类型中也观察到了这种现象。此外,在高保真 ABE(ABE-V106W)处理的细胞中,脱靶 SVs 显著减少。

结论

本研究表明,CRISPR/Cas9 和 ABE 都会在小鼠胚胎和原代人 T 细胞中诱导脱靶 SVs,这就迫切需要开发高保真的基因编辑工具。

https://cdn.ncbi.nlm.nih.gov/pmc/blobs/07c0/11552398/5bf375b7d7b8/13059_2024_3434_Fig1_HTML.jpg

文献AI研究员

20分钟写一篇综述,助力文献阅读效率提升50倍。

立即体验

用中文搜PubMed

大模型驱动的PubMed中文搜索引擎

马上搜索

文档翻译

学术文献翻译模型,支持多种主流文档格式。

立即体验