Suppr超能文献

结肠癌转移需要 Dickkopf-2 来产生具有 Paneth 细胞特性的癌细胞。

Metastasis of colon cancer requires Dickkopf-2 to generate cancer cells with Paneth cell properties.

机构信息

Integrative Science and Engineering Division, Underwood International College, Yonsei University, Incheon, Republic of Korea.

Institute of Advanced Bio-Industry Convergence, Yonsei University, Seoul, Republic of Korea.

出版信息

Elife. 2024 Nov 13;13:RP97279. doi: 10.7554/eLife.97279.

Abstract

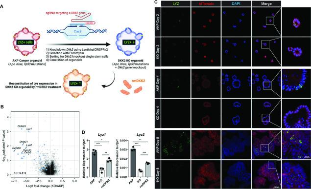
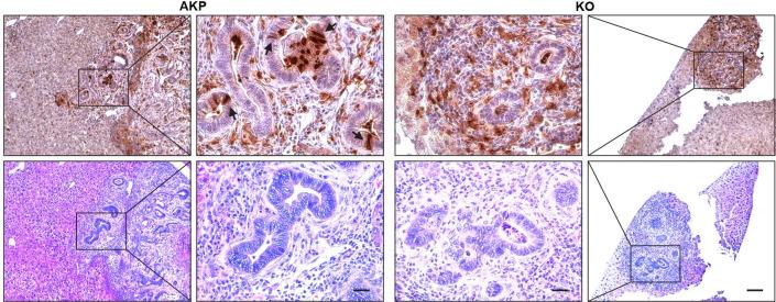
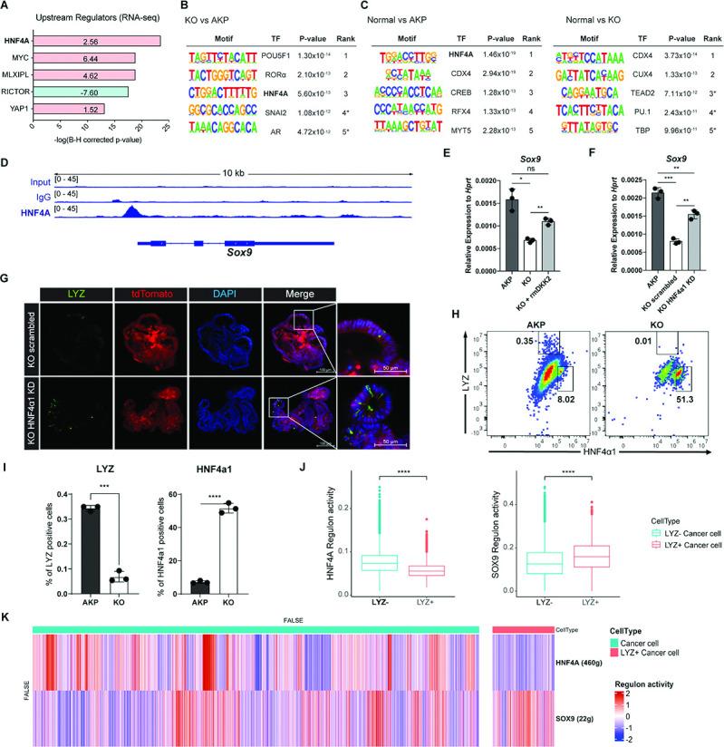
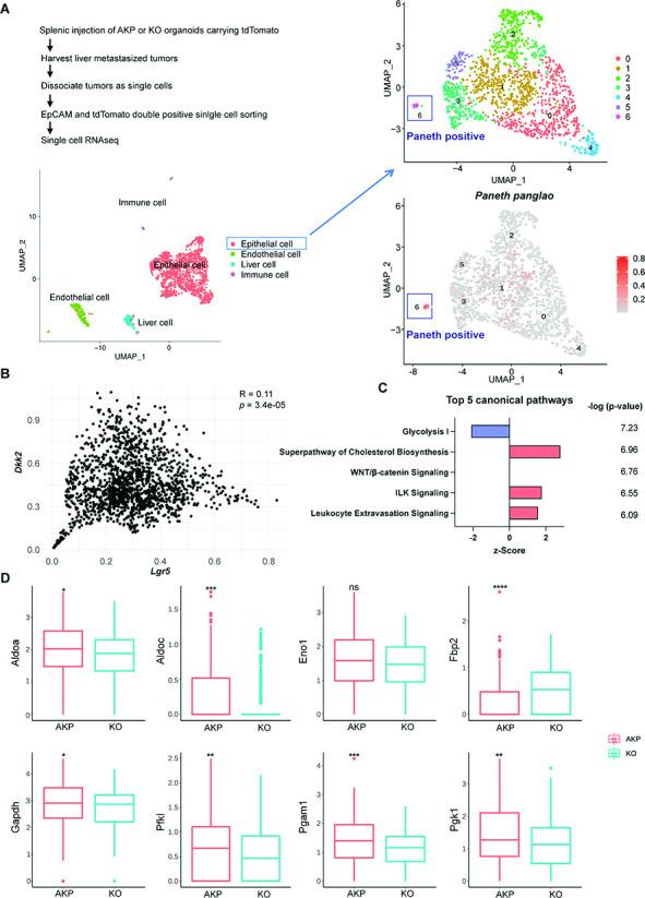
Metastasis is the leading cause of cancer-related mortality. Paneth cells provide stem cell niche factors in homeostatic conditions, but the underlying mechanisms of cancer stem cell niche development are unclear. Here, we report that Dickkopf-2 (DKK2) is essential for the generation of cancer cells with Paneth cell properties during colon cancer metastasis. Splenic injection of knockout (KO) cancer organoids into C57BL/6 mice resulted in a significant reduction of liver metastases. Transcriptome analysis showed reduction of Paneth cell markers such as lysozymes in KO organoids. Single-cell RNA sequencing analyses of murine metastasized colon cancer cells and patient samples identified the presence of lysozyme positive cells with Paneth cell properties including enhanced glycolysis. Further analyses of transcriptome and chromatin accessibility suggested hepatocyte nuclear factor 4 alpha (HNF4A) as a downstream target of DKK2. Chromatin immunoprecipitation followed by sequencing analysis revealed that HNF4A binds to the promoter region of , a well-known transcription factor for Paneth cell differentiation. In the liver metastatic foci, DKK2 knockout rescued HNF4A protein levels followed by reduction of lysozyme positive cancer cells. Taken together, DKK2-mediated reduction of HNF4A protein promotes the generation of lysozyme positive cancer cells with Paneth cell properties in the metastasized colon cancers.

摘要

转移是癌症相关死亡的主要原因。潘氏细胞在稳态条件下提供干细胞龛因子,但癌症干细胞龛形成的潜在机制尚不清楚。在这里,我们报告 Dickkopf-2(DKK2)是在结肠癌转移过程中产生具有潘氏细胞特性的癌细胞所必需的。将 基因敲除(KO)的癌症类器官注射到 C57BL/6 小鼠的脾脏中,导致肝脏转移明显减少。转录组分析显示 KO 类器官中存在潘氏细胞标志物如溶菌酶的减少。对鼠转移性结肠癌细胞和患者样本的单细胞 RNA 测序分析鉴定出存在具有潘氏细胞特性的溶菌酶阳性细胞,包括增强的糖酵解。对转录组和染色质可及性的进一步分析表明,肝细胞核因子 4 阿尔法(HNF4A)是 DKK2 的下游靶标。染色质免疫沉淀测序分析显示,HNF4A 结合到 的启动子区域, 是潘氏细胞分化的一个众所周知的转录因子。在肝转移灶中,DKK2 敲除挽救了 HNF4A 蛋白水平,随后减少了溶菌酶阳性的癌细胞。总之,DKK2 介导的 HNF4A 蛋白减少促进了转移性结肠癌细胞中溶菌酶阳性的具有潘氏细胞特性的癌细胞的产生。

https://cdn.ncbi.nlm.nih.gov/pmc/blobs/bc73/11560131/351a7ec42fc9/elife-97279-fig1.jpg

文献AI研究员

20分钟写一篇综述,助力文献阅读效率提升50倍。

立即体验

用中文搜PubMed

大模型驱动的PubMed中文搜索引擎

马上搜索

文档翻译

学术文献翻译模型,支持多种主流文档格式。

立即体验