Suppr超能文献

基于 4-乙酰苯胺的咪唑衍生物的合成及其对乳腺癌、前列腺癌和脑癌细胞三维培养迁移和生长的影响。

Synthesis and effect of 4-acetylphenylamine-based imidazole derivatives on migration and growth of 3D cultures of breast, prostate and brain cancer cells.

机构信息

Kaunas University of Technology, Radvilėnų Rd. 19, Kaunas, LT-50254, Lithuania.

Lithuanian University of Health Sciences, A. Mickevičiaus St. 9, Kaunas, LT-44307, Lithuania.

出版信息

Sci Rep. 2024 Nov 14;14(1):28065. doi: 10.1038/s41598-024-76533-4.

Abstract

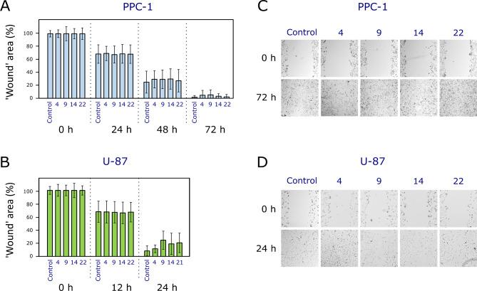
In this study, we have synthesized novel 4-acetophenone moiety-bearing functionalized imidazole derivatives containing S-, and N-ethyl substituents and evaluated their anticancer activity. Their anticancer activity was studied against human breast carcinoma (MDA-MB-231), human prostate carcinoma (PPC-1), and human glioblastoma (U-87). Compounds 4, 9, 14, and 22 were identified as the most promising anticancer agents from a series of imidazole derivatives. They showed the highest cytotoxicity by MTT assay against MDA-MB-231, PPC-1 and U-87 cell lines. Compounds 14 and 22 were most selective against PPC-1 and U-87 cell lines, and their EC values against these cell lines ranged from 3.1 to 47.2 µM. Most tested compounds showed lower activity against the triple-negative breast cancer MDA-MB-231 cell line. None of the imidazole derivatives possessed an inhibiting effect on the migration of PPC-1 and U-87 cells by 'wound' healing assay. In spheroid assay, the most promising were compounds 14 and 22, especially in PPC-1 3D cultures. They efficiently reduced both the size and the viability of PPC-1 spheroid cells.

摘要

在这项研究中,我们合成了含有 S 和 N-乙基取代基的新型 4-乙酰苯甲酮部分的功能化咪唑衍生物,并评估了它们的抗癌活性。研究了它们对人乳腺癌(MDA-MB-231)、人前列腺癌(PPC-1)和人神经胶质瘤(U-87)的抗癌活性。从一系列咪唑衍生物中,发现化合物 4、9、14 和 22 是最有前途的抗癌剂。它们通过 MTT 测定法对 MDA-MB-231、PPC-1 和 U-87 细胞系表现出最高的细胞毒性。化合物 14 和 22 对 PPC-1 和 U-87 细胞系最具选择性,其对这些细胞系的 EC 值范围为 3.1 至 47.2µM。大多数测试的化合物对三阴性乳腺癌 MDA-MB-231 细胞系的活性较低。没有一种咪唑衍生物对 PPC-1 和 U-87 细胞的迁移具有抑制作用通过“伤口”愈合测定。在球体测定中,最有前途的是化合物 14 和 22,尤其是在 PPC-1 3D 培养中。它们有效地减少了 PPC-1 球体细胞的大小和活力。

https://cdn.ncbi.nlm.nih.gov/pmc/blobs/f921/11564686/9ac13a86ce43/41598_2024_76533_Fig1_HTML.jpg

文献AI研究员

20分钟写一篇综述,助力文献阅读效率提升50倍。

立即体验

用中文搜PubMed

大模型驱动的PubMed中文搜索引擎

马上搜索

文档翻译

学术文献翻译模型,支持多种主流文档格式。

立即体验