Suppr超能文献

鉴定二型糖尿病和牙周炎的新型治疗靶点:单细胞分析和孟德尔随机分析的见解。

Identify novel therapeutic targets for type II diabetes and periodontitis: insights from single-cell analysis and Mendelian randomization analysis.

机构信息

Department of Physiology and Pathophysiology, School of Basic Medical Sciences, State Key Laboratory of Vascular Homeostasis and Remodeling, Center for Non-coding RNA Medicine, Peking University Health Science Center, Beijing, China.

Peking University First School of Clinical Medicine, Peking University First Hospital, Beijing, China.

出版信息

Front Endocrinol (Lausanne). 2024 Oct 31;15:1410537. doi: 10.3389/fendo.2024.1410537. eCollection 2024.

Abstract

BACKGROUND

Periodontitis is a common complication of type II diabetes (T2D). However, the existing research cannot fully elucidate the association between them, let alone identify therapeutic targets for precise treatment of diabetic periodontitis. Therefore, we employed integrated genetic approaches such as single-cell analysis, Mendelian randomization (MR) analysis and colocalization analysis to uncover novel therapeutic targets for T2D and periodontitis.

METHODS

This study integrated single-cell analysis, MR analysis, colocalization analysis, phenotype scanning, cell-cell communication analysis and metabolic pathway activity analysis to unveil novel therapeutic targets for periodontitis and T2D. We firstly identified core cell clusters of T2D and periodontitis, and important marker genes were selected. The causal associations between these genes and the two diseases were evaluated through MR analysis. Reverse MR analysis, colocalization analysis, additional validation and phenotype scanning further supported our findings. Finally, cell-cell communication analysis and metabolic pathway activity analysis were employed to preliminarily investigate the mechanisms of the observed causal associations.

RESULTS

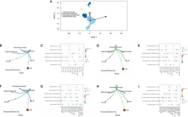
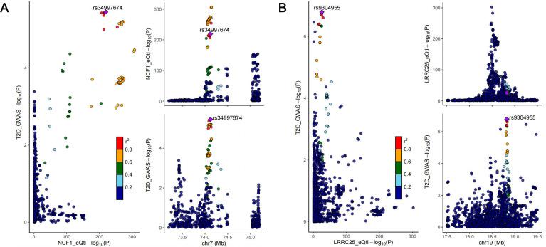
Through analysis of scRNA-seq data, we identified classical monocytes and intermediate monocytes as core cell subclusters. Differential analysis identified 221 differentially expressed genes (DEGs). MR analysis identified 13 genes exhibiting causal associations with T2D, and 11 causal genes with periodontitis. Colocalization analysis, reverse MR analysis, additional validation and phenotype scanning further enhanced the robustness of our results. Finally, we identified NCF1 as the core therapeutic target for T2D (OR = 1.09, 95% CI: 1.03-1.14, = 1.85 ) and LRRC25 for T2D (OR = 0.96, 95% CI: 0.93-0.99, = 3.44 ) and periodontitis (OR = 0.92, 95% CI: 0.84-0.99, = 4.45 ). At last, cell-cell communication analysis indicated significant differences in functions and metabolic pathway activity between monocytes expressing or not expressing the core causal genes, which preliminarily interpreted the observed causal associations.

CONCLUSION

This study integrated single-cell analysis, MR analysis and colocalization analysis to identified novel therapeutic targets for T2D and periodontitis. 13 causal genes were identified for T2D, and 11 for periodontitis. Among them, NCF1 and LRRC25 were regarded as core therapeutic targets. Our findings bridge the gap in the understanding of the association between T2D and periodontitis, and pave the way for targeted therapy of the two diseases.

摘要

背景

牙周炎是 II 型糖尿病(T2D)的常见并发症。然而,现有研究不能充分阐明它们之间的关联,更不用说确定治疗糖尿病性牙周炎的治疗靶点了。因此,我们采用单细胞分析、孟德尔随机分析(MR 分析)和共定位分析等综合遗传方法,揭示 T2D 和牙周炎的新治疗靶点。

方法

本研究整合了单细胞分析、MR 分析、共定位分析、表型扫描、细胞间通讯分析和代谢途径活性分析,以揭示牙周炎和 T2D 的新治疗靶点。我们首先鉴定了 T2D 和牙周炎的核心细胞群,并选择了重要的标记基因。通过 MR 分析评估这些基因与两种疾病之间的因果关系。反向 MR 分析、共定位分析、额外验证和表型扫描进一步支持了我们的发现。最后,进行细胞间通讯分析和代谢途径活性分析,初步探讨观察到的因果关系的机制。

结果

通过 scRNA-seq 数据分析,我们鉴定出经典单核细胞和中间单核细胞为核心细胞亚群。差异分析鉴定出 221 个差异表达基因(DEGs)。MR 分析鉴定出 13 个与 T2D 具有因果关系的基因,11 个与牙周炎具有因果关系的基因。共定位分析、反向 MR 分析、额外验证和表型扫描进一步增强了结果的稳健性。最后,我们确定 NCF1 为 T2D 的核心治疗靶点(OR=1.09,95%CI:1.03-1.14, =1.85)和 LRRC25 为 T2D(OR=0.96,95%CI:0.93-0.99, =3.44)和牙周炎(OR=0.92,95%CI:0.84-0.99, =4.45)。最后,细胞间通讯分析表明,表达或不表达核心因果基因的单核细胞在功能和代谢途径活性方面存在显著差异,初步解释了观察到的因果关系。

结论

本研究整合了单细胞分析、MR 分析和共定位分析,为 T2D 和牙周炎的治疗靶点提供了新的见解。确定了 13 个与 T2D 相关的因果基因,11 个与牙周炎相关的因果基因。其中,NCF1 和 LRRC25 被认为是核心治疗靶点。我们的研究结果弥合了 T2D 和牙周炎之间关联的理解差距,为两种疾病的靶向治疗铺平了道路。

https://cdn.ncbi.nlm.nih.gov/pmc/blobs/e540/11560462/4da1fb9c3cf4/fendo-15-1410537-g001.jpg

文献AI研究员

20分钟写一篇综述,助力文献阅读效率提升50倍。

立即体验

用中文搜PubMed

大模型驱动的PubMed中文搜索引擎

马上搜索

文档翻译

学术文献翻译模型,支持多种主流文档格式。

立即体验