Suppr超能文献

巨细胞病毒感染胎儿大脑:怀孕期间服用阿司匹林可削弱后代的神经发育发病机制。

Cytomegalovirus infection of the fetal brain: intake of aspirin during pregnancy blunts neurodevelopmental pathogenesis in the offspring.

机构信息

Institut de Neurobiologie de la Méditerranée (INMED), Inserm, UMR1249, Parc Scientifique de Luminy, Aix-Marseille University, BP13, 13273, Marseille Cedex 09, France.

Alicante Neuroscience Institute, Miguel Hernandez University, CSIC, San Juan de Alicante, Alicante, Spain.

出版信息

J Neuroinflammation. 2024 Nov 15;21(1):298. doi: 10.1186/s12974-024-03276-4.

Abstract

BACKGROUND

Congenital cytomegalovirus (CMV) infections represent one leading cause of human neurodevelopmental disorders. Despite their high prevalence and severity, no satisfactory therapy is available and pathophysiology remains elusive. The pathogenic involvement of immune processes occurring in infected developing brains has been increasingly documented. Here, we have used our previously validated rat model of CMV infection of the fetal brain in utero to test whether the maternal administration of four different drugs with immunomodulatory properties would have an impact on the detrimental postnatal outcome of CMV infection.

METHODS

CMV infection of the rat fetal brain was done intracerebroventricularly. Each of the drugs, including acetylsalicylic acid (aspirin, ASA), a classical inhibitor of cyclooxygenases Cox-1 and Cox-2, the two key rate-limiting enzymes of the arachidonic acid-to-prostaglandins (PG) synthesis pathway, was administered to pregnant dams until delivery. ASA was selected for subsequent analyses based on the improvement in postnatal survival. A combination of qRT-PCR, mass spectrometry-based targeted lipidomics, immunohistochemistry experiments, monitoring of neurologic phenotypes and electrophysiological recordings was used to assess the impact of ASA in CMV-infected samples and pups. The postnatal consequences of CMV infection were also analyzed in rats knocked-out (KO) for Cox-1.

RESULTS

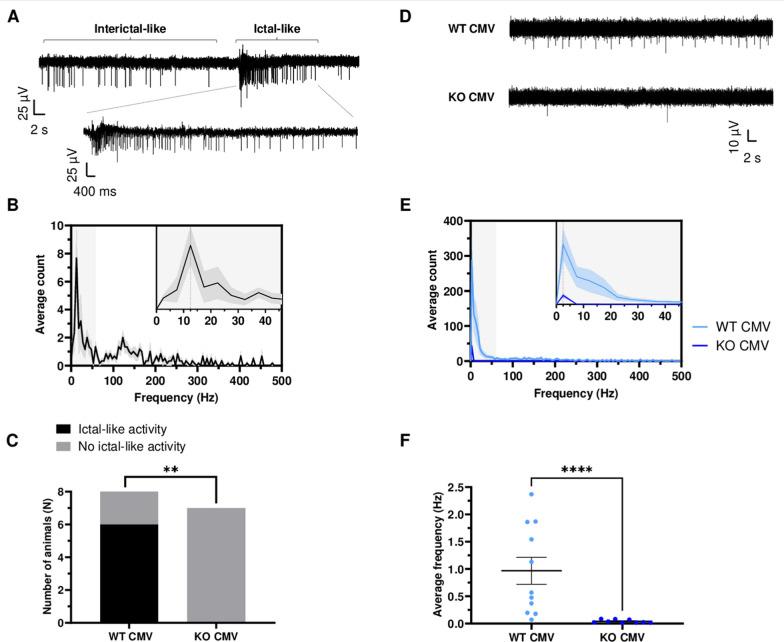
Increased PGE2 levels and increased proportions of Cox-1 and Cox-2 microglia were detected in CMV-infected developing brains. Maternal intake of ASA led to decreased proportion of Cox-1 fetal, but not neonatal, microglia, while leaving the proportions of Cox-2 microglia unchanged. Maternal intake of ASA also improved the key postnatal in vivo phenotypes caused by CMV infection and dramatically prevented against the spontaneous epileptiform activity recorded in neocortical slices from CMV-infected pups. In contrast with maternal intake of ASA, Cox-1 KO pups displayed no improvement in the in vivo phenotypes after CMV infection. However, as with ASA administration, the spontaneous epileptiform activity was dramatically inhibited in neocortical slices from CMV-infected, Cox-1 KO pups.

CONCLUSION

Overall, our data indicate that, in the context of CMV infection of the fetal brain, maternal intake of ASA during pregnancy improved CMV-related neurodevelopmental alterations in the offspring, likely via both Cox-1 dependent and Cox-1 independent mechanisms, and provide proof-of-principle for the use of ASA against the detrimental outcomes of congenital CMV infections.

摘要

背景

先天性巨细胞病毒(CMV)感染是人类神经发育障碍的主要原因之一。尽管其患病率和严重程度很高,但目前尚无令人满意的治疗方法,其发病机制仍难以捉摸。在受感染的发育中大脑中发生的免疫过程的致病作用已被越来越多地记录下来。在这里,我们使用了先前经过验证的在子宫内感染胎儿大脑的 CMV 大鼠模型,以测试母体给予四种具有免疫调节特性的不同药物是否会对 CMV 感染的产后不良结局产生影响。

方法

通过侧脑室向大鼠胎儿大脑内感染 CMV。包括乙酰水杨酸(阿司匹林,ASA)在内的每种药物,一种经典的环氧化酶 Cox-1 和 Cox-2 抑制剂,花生四烯酸转化为前列腺素(PG)合成途径的两个关键限速酶,被给予妊娠母体直至分娩。基于对产后存活率的改善,ASA 被选择用于随后的分析。使用 qRT-PCR、基于质谱的靶向脂质组学、免疫组织化学实验、神经表型监测和电生理记录来评估 ASA 在 CMV 感染样本和幼仔中的影响。还在 Cox-1 敲除(KO)大鼠中分析了 CMV 感染的产后后果。

结果

在感染 CMV 的发育中的大脑中检测到 PGE2 水平升高和 Cox-1 和 Cox-2 小胶质细胞比例增加。ASA 的母体摄入导致 Cox-1 胎儿小胶质细胞比例降低,但新生儿小胶质细胞比例不变,而 Cox-2 小胶质细胞比例不变。ASA 的母体摄入还改善了由 CMV 感染引起的关键产后体内表型,并显著防止了从 CMV 感染幼仔的新皮质切片中记录到的自发性癫痫样活动。与 ASA 的母体摄入相反,Cox-1 KO 幼仔在 CMV 感染后体内表型没有改善。然而,与 ASA 给药一样,自发性癫痫样活动在 CMV 感染、Cox-1 KO 幼仔的新皮质切片中被显著抑制。

结论

总的来说,我们的数据表明,在胎儿大脑 CMV 感染的背景下,妊娠期间母体摄入 ASA 可改善后代与 CMV 相关的神经发育改变,可能通过 Cox-1 依赖和 Cox-1 非依赖机制,为使用 ASA 对抗先天性 CMV 感染的不良后果提供了原理验证。

https://cdn.ncbi.nlm.nih.gov/pmc/blobs/a901/11566200/c25854981707/12974_2024_3276_Fig1_HTML.jpg

文献AI研究员

20分钟写一篇综述,助力文献阅读效率提升50倍。

立即体验

用中文搜PubMed

大模型驱动的PubMed中文搜索引擎

马上搜索

文档翻译

学术文献翻译模型,支持多种主流文档格式。

立即体验