Suppr超能文献

一种变构 RhoGAP 类肌球蛋白的抑制剂抑制了癌细胞的转移特征。

An allosteric inhibitor of RhoGAP class-IX myosins suppresses the metastatic features of cancer cells.

机构信息

Institute for Biophysical Chemistry, Hannover Medical School, Hannover, Germany.

Institute for Functional Gene Analytics (IFGA), Bonn-Rhein-Sieg University of Applied Sciences, Rheinbach, Germany.

出版信息

Nat Commun. 2024 Nov 16;15(1):9947. doi: 10.1038/s41467-024-54181-6.

Abstract

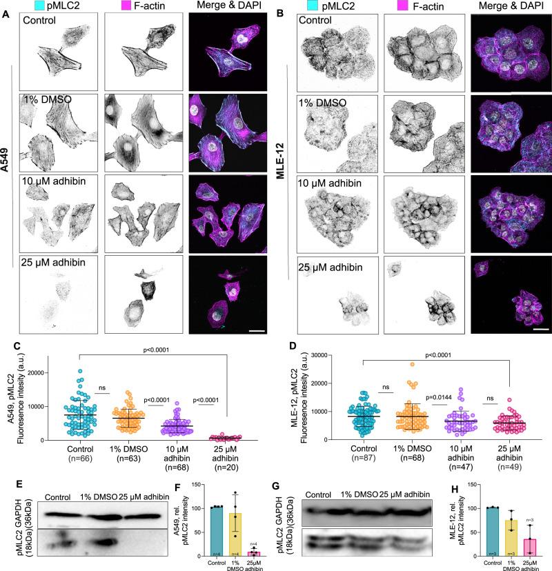
Aberrant Ras homologous (Rho) GTPase signalling is a major driver of cancer metastasis, and GTPase-activating proteins (GAPs), the negative regulators of RhoGTPases, are considered promising targets for suppressing metastasis, yet drug discovery efforts have remained elusive. Here, we report the identification and characterization of adhibin, a synthetic allosteric inhibitor of RhoGAP class-IX myosins that abrogates ATPase and motor function, suppressing RhoGTPase-mediated modes of cancer cell metastasis. In human and murine adenocarcinoma and melanoma cell models, including three-dimensional spheroid cultures, we reveal anti-migratory and anti-adhesive properties of adhibin that originate from local disturbances in RhoA/ROCK-regulated signalling, affecting actin-dynamics and actomyosin-based cell-contractility. Adhibin blocks membrane protrusion formation, disturbs remodelling of cell-matrix adhesions, affects contractile ring formation, and disrupts epithelial junction stability; processes severely impairing single/collective cell migration and cytokinesis. Combined with the non-toxic, non-pathological signatures of adhibin validated in organoids, mouse and Drosophila models, this mechanism of action provides the basis for developing anti-metastatic cancer therapies.

摘要

异常的 Ras 同源 (Rho) GTP 信号是癌症转移的主要驱动因素,GTP 酶激活蛋白 (GAP) 是 RhoGTPases 的负调节剂,被认为是抑制转移的有前途的靶点,但药物发现工作仍然难以实现。在这里,我们报告了 adhibin 的鉴定和表征,它是一种合成的 RhoGAP 类 IX 肌球蛋白的别构抑制剂,可破坏 ATP 酶和运动功能,抑制 RhoGTPase 介导的癌细胞转移模式。在人类和鼠腺癌和黑色素瘤细胞模型中,包括三维球体培养物,我们揭示了 adhibin 的抗迁移和抗黏附特性,这些特性源于 RhoA/ROCK 调节的信号通路中的局部干扰,影响肌动蛋白动力学和肌球蛋白依赖性细胞收缩性。Adhibin 阻止膜突起的形成,扰乱细胞基质黏附的重塑,影响收缩环的形成,并破坏上皮连接的稳定性;这些过程严重损害了单细胞/细胞群的迁移和胞质分裂。与在类器官、小鼠和果蝇模型中验证的 adhibin 的无毒、非病理性特征相结合,这种作用机制为开发抗转移性癌症疗法提供了基础。

https://cdn.ncbi.nlm.nih.gov/pmc/blobs/9919/11569205/30fe59d6c399/41467_2024_54181_Fig1_HTML.jpg

文献AI研究员

20分钟写一篇综述,助力文献阅读效率提升50倍。

立即体验

用中文搜PubMed

大模型驱动的PubMed中文搜索引擎

马上搜索

文档翻译

学术文献翻译模型,支持多种主流文档格式。

立即体验