Suppr超能文献

EZH2 抑制使滑膜肉瘤对维甲酸驱动的衰老敏感。

EZH2 inhibition sensitizes retinoic acid-driven senescence in synovial sarcoma.

机构信息

Department of Microbiology, Tumor and Cell Biology (MTC), Biomedicum, Karolinska Institutet, SE-171 65, Stockholm, Sweden.

Department of Biotechnology, Faculty of Life Sciences and Informatics. Balochistan University of Information Technology, Engineering, and Management Sciences (BUITEMS), 87300, Quetta, Pakistan.

出版信息

Cell Death Dis. 2024 Nov 16;15(11):836. doi: 10.1038/s41419-024-07176-6.

Abstract

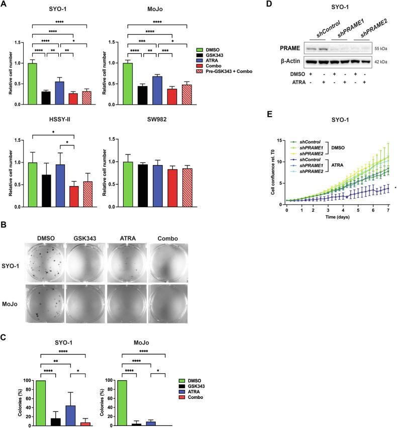
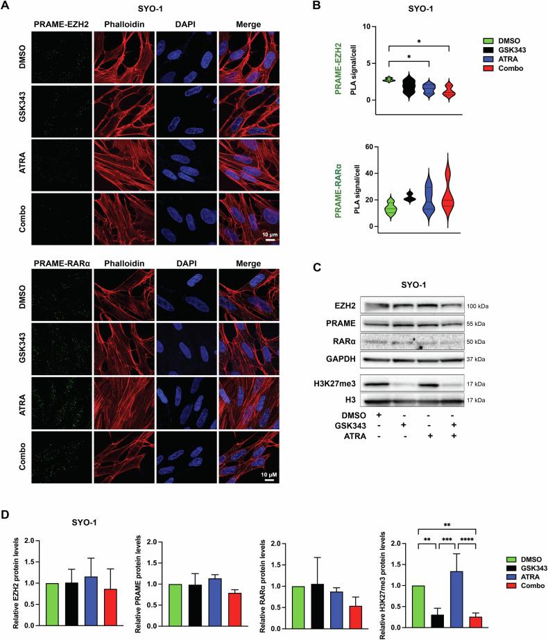
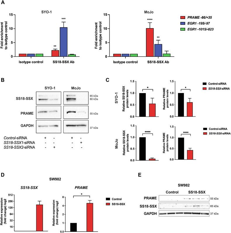
Synovial sarcoma (SS) is driven by a unique t(18;X) chromosomal translocation resulting in expression of the SS18-SSX fusion oncoprotein, a transcriptional regulator with both activating and repressing functions. However, the manner in which SS18-SSX contributes to the development of SS is not entirely known. Here, we show that SS18-SSX drives the expression of Preferentially Expressed Antigen in Melanoma (PRAME), which is highly expressed in SS but whose function remains poorly understood. The fusion protein directly binds and activates the PRAME promoter and we found that expression of SS18-SSX and PRAME are positively correlated. We provide evidence that PRAME modulates retinoic acid (RA) signaling, forming a ternary complex with the RA receptor α (RARα) and the Enhancer of Zeste Homolog 2 (EZH2). Knockdown of PRAME suppressed the response to all-trans retinoic acid (ATRA) supporting PRAME's role in modulating RA-signaling. Notably, we demonstrate that combined pharmacological inhibition of EZH2 and treatment with ATRA reconstituted RA signaling followed by reduced proliferation and induction of cellular senescence. In conclusion, our data provides new insights on the role of the SS18-SSX fusion protein in regulation of PRAME expression and RA signaling, highlighting the therapeutic potential of disrupting the RARα-PRAME-EZH2 complex in SS. Schematic presentation of the proposed model. A The RARα-PRAME-EZH2 ternary complex in SS. The fusion SS18-SSX oncoprotein binds to the PRAME promoter and activates its expression. PRAME in turn interacts with RARα-RXR heterodimers as well as with EZH2, and the complex binds to retinoic acid response elements (RAREs) in the DNA. This results in transcriptional repression of retinoic acid (RA) responsive genes and thus inhibition of RA-signaling, allowing tumor cell proliferation. B Therapeutic strategy. Treatment with an EZH2 inhibitor, such as GSK343, or activation of RAR receptors via all-trans retinoic acid (ATRA), disrupts the RARα-PRAME-EZH2 ternary complex and restores RA-signaling. Exposure to GSK343 or ATRA results in inhibition of cell proliferation and induction of cellular senescence, where GSK343 shows a dominant effect. The Figure was created with Biorender.com.

摘要

滑膜肉瘤 (SS) 是由独特的 t(18;X) 染色体易位驱动的,导致 SS18-SSX 融合癌蛋白的表达,该融合癌蛋白是一种具有激活和抑制功能的转录调节剂。然而,SS18-SSX 促进 SS 发展的方式尚不完全清楚。在这里,我们表明 SS18-SSX 驱动黑色素瘤中优先表达的抗原 (PRAME) 的表达,PRAME 在 SS 中高度表达,但功能仍知之甚少。融合蛋白直接结合并激活 PRAME 启动子,我们发现 SS18-SSX 和 PRAME 的表达呈正相关。我们提供的证据表明,PRAME 调节视黄酸 (RA) 信号,与 RA 受体 α (RARα) 和 Enhancer of Zeste Homolog 2 (EZH2) 形成三元复合物。PRAME 的敲低抑制了全反式视黄酸 (ATRA) 的反应,支持 PRAME 在调节 RA 信号中的作用。值得注意的是,我们证明了 EZH2 的药理学抑制和用 ATRA 治疗可重建 RA 信号,随后减少增殖并诱导细胞衰老。总之,我们的数据提供了关于 SS18-SSX 融合蛋白在调节 PRAME 表达和 RA 信号中的作用的新见解,突出了破坏 RARα-PRAME-EZH2 复合物在 SS 中的治疗潜力。建议模型的示意图。A SS 中的 RARα-PRAME-EZH2 三元复合物。融合 SS18-SSX 癌蛋白与 PRAME 启动子结合并激活其表达。PRAME 反过来与 RARα-RXR 异二聚体以及 EZH2 相互作用,并且该复合物与 DNA 中的视黄酸反应元件 (RARE) 结合。这导致视黄酸 (RA) 反应基因的转录抑制,从而抑制 RA 信号,允许肿瘤细胞增殖。B 治疗策略。用 EZH2 抑制剂(如 GSK343)治疗,或通过全反式视黄酸 (ATRA) 激活 RAR 受体,破坏 RARα-PRAME-EZH2 三元复合物并恢复 RA 信号。暴露于 GSK343 或 ATRA 导致细胞增殖抑制和细胞衰老诱导,其中 GSK343 表现出主导作用。该图是使用 Biorender.com 创建的。

https://cdn.ncbi.nlm.nih.gov/pmc/blobs/87df/11569238/c00a71384336/41419_2024_7176_Figa_HTML.jpg

文献AI研究员

20分钟写一篇综述,助力文献阅读效率提升50倍。

立即体验

用中文搜PubMed

大模型驱动的PubMed中文搜索引擎

马上搜索

文档翻译

学术文献翻译模型,支持多种主流文档格式。

立即体验