Suppr超能文献

膀胱癌的氧化还原相关长非编码 RNA 特征。

A redox-related lncRNA signature in bladder cancer.

机构信息

Department of Urology, The Third Medical Center, Chinese People's Liberation Army (PLA) General Hospital, Beijing, 100039, P.R. China.

Department of Urology, The Seventh Medical Center, Chinese People's Liberation Army (PLA) General Hospital, Beijing, 100700, P.R. China.

出版信息

Sci Rep. 2024 Nov 16;14(1):28323. doi: 10.1038/s41598-024-80026-9.

Abstract

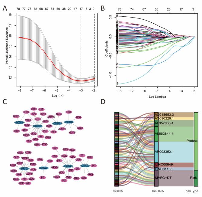
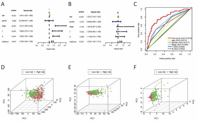
The redox status is intricately linked to the development and progression of cancer, a process that can be modulated by long non-coding RNAs (lncRNAs). Previous studies have demonstrated that redox regulation can be considered a potential therapeutic approach for cancer. However, the redox-related lncRNA predictive signature specific to bladder cancer (BCa) has yet to be fully elucidated. The purpose of our study is to establish a redox-related lncRNA signature to improve the prognostic prediction for BCa patients. To achieve this, we downloaded transcriptome and clinical data from the Cancer Genome Atlas (TCGA) database. Prognostic redox-related lncRNAs were identified through univariate Cox regression, least absolute shrinkage and selection operator (LASSO) regression, and multivariate Cox regression analysis, resulting in the establishment of two risk groups. A comprehensive analysis corresponding to clinical features between high-risk and low-risk groups was conducted. Eight redox-related lncRNAs (AC018653.3, AC090229.1, AL357033.4, AL662844.4, AP003352.1, LINC00649, LINC01138, and MAFG-DT) were selected to construct the risk model. The overall survival (OS) in the high-risk group was worse than that in the low-risk group (p < 0.001). The redox-related lncRNA signature exhibits superior predictive accuracy compared to traditional clinicopathological characteristics. Gene Set Enrichment Analysis (GSEA) showed that the MAPK signaling pathway and Wnt signaling pathway were enriched in the high-risk group. Compared with the low-risk group, patients in the high-risk group demonstrated increased sensitivity to cisplatin, docetaxel, and paclitaxel. Furthermore, IGF2BP2, a potential target gene of MAFG-DT, was found to be overexpressed in tumor tissues and correlated with overall survival (OS). Our study demonstrated that the predictive signature based on eight redox-related lncRNAs can independently and accurately predict the prognosis of BCa patients.

摘要

氧化还原状态与癌症的发生和发展密切相关,这一过程可以通过长非编码 RNA(lncRNA)进行调节。先前的研究表明,氧化还原调节可以被视为癌症的一种潜在治疗方法。然而,特定于膀胱癌(BCa)的与氧化还原相关的 lncRNA 预测特征尚未被充分阐明。我们的研究旨在建立一个与氧化还原相关的 lncRNA 特征,以改善 BCa 患者的预后预测。为了实现这一目标,我们从癌症基因组图谱(TCGA)数据库中下载了转录组和临床数据。通过单变量 Cox 回归、最小绝对收缩和选择算子(LASSO)回归以及多变量 Cox 回归分析,确定了与预后相关的氧化还原 lncRNA,从而建立了两个风险组。对高低风险组之间的临床特征进行了综合分析。选择了 8 个与氧化还原相关的 lncRNA(AC018653.3、AC090229.1、AL357033.4、AL662844.4、AP003352.1、LINC00649、LINC01138 和 MAFG-DT)构建风险模型。高危组的总生存期(OS)比低危组差(p<0.001)。与传统的临床病理特征相比,氧化还原相关的 lncRNA 特征具有更高的预测准确性。基因集富集分析(GSEA)显示,MAPK 信号通路和 Wnt 信号通路在高危组中富集。与低危组相比,高危组患者对顺铂、多西他赛和紫杉醇的敏感性增加。此外,在肿瘤组织中发现了 MAFG-DT 的潜在靶基因 IGF2BP2 表达增加,与总生存期(OS)相关。我们的研究表明,基于 8 个与氧化还原相关的 lncRNA 的预测特征可以独立且准确地预测 BCa 患者的预后。

https://cdn.ncbi.nlm.nih.gov/pmc/blobs/a947/11569154/e66eaa1c03a8/41598_2024_80026_Fig1_HTML.jpg

文献AI研究员

20分钟写一篇综述,助力文献阅读效率提升50倍。

立即体验

用中文搜PubMed

大模型驱动的PubMed中文搜索引擎

马上搜索

文档翻译

学术文献翻译模型,支持多种主流文档格式。

立即体验