Suppr超能文献

整合蛋白质组学和代谢组学分析揭示了丙戊酸加辛伐他汀联合用药在前列腺癌异种移植模型中的抗肿瘤作用的新见解,该作用与YAP/TAZ信号下调有关。

Integrated proteomics and metabolomics analyses reveal new insights into the antitumor effects of valproic acid plus simvastatin combination in a prostate cancer xenograft model associated with downmodulation of YAP/TAZ signaling.

作者信息

Iannelli Federica, Lombardi Rita, Costantini Susan, Roca Maria Serena, Addi Laura, Bruzzese Francesca, Di Gennaro Elena, Budillon Alfredo, Pucci Biagio

机构信息

Experimental Pharmacology Unit, Istituto Nazionale Tumori-IRCCS-Fondazione G. Pascale, Naples, 80131, Italy.

Experimental Animal Unit, Istituto Nazionale Tumori-IRCCS-Fondazione G. Pascale, Naples, 80131, Italy.

出版信息

Cancer Cell Int. 2024 Nov 16;24(1):381. doi: 10.1186/s12935-024-03573-1.

Abstract

BACKGROUND

Despite advancements in therapeutic approaches, including taxane-based chemotherapy and androgen receptor-targeting agents, metastatic castration-resistant prostate cancer (mCRPC) remains an incurable tumor, highlighting the need for novel strategies that can target the complexities of this disease and bypass the development of drug resistance mechanisms. We previously demonstrated the synergistic antitumor interaction of valproic acid (VPA), an antiepileptic agent with histone deacetylase inhibitory activity, with the lipid-lowering drug simvastatin (SIM). This combination sensitizes mCRPC cells to docetaxel treatment both in vitro and in vivo by targeting the cancer stem cell compartment via mevalonate pathway/YAP axis modulation.

METHODS

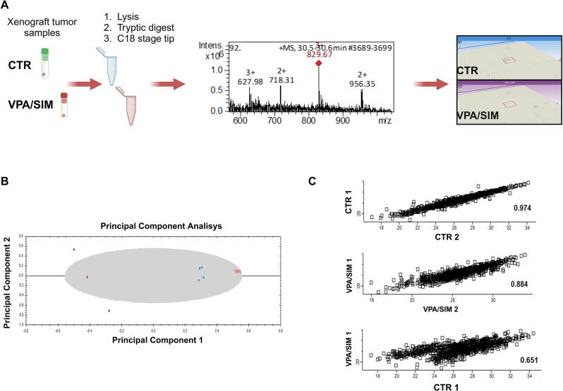
Here, using a combined proteomic and metabolomic/lipidomic approach, we characterized tumor samples derived from 22Rv1 mCRPC cell-xenografted mice treated with or without VPA/SIM and performed an in-depth bioinformatics analysis.

RESULTS

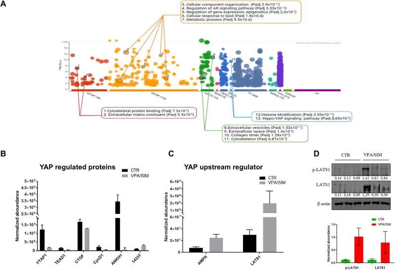
We confirmed the specific impact of VPA/SIM on the Hippo-YAP signaling pathway, which is functionally related to the modulation of cancer-related extracellular matrix biology and metabolic reprogramming, providing further insights into the molecular mechanism of the antitumor effects of VPA/SIM.

CONCLUSIONS

In this study, we present an in-depth exploration of the potential to repurpose two generic, safe drugs for mCRPC treatment, valproic acid (VPA) and simvastatin (SIM), which already show antitumor efficacy in combination, primarily affecting the cancer stem cell compartment via MVP/YAP axis modulation. Bioinformatics analysis of the LC‒MS/MS and H‒NMR metabolomics/lipidomics results confirmed the specific impact of VPA/SIM on Hippo-YAP.

摘要

背景

尽管包括紫杉烷类化疗和雄激素受体靶向药物在内的治疗方法取得了进展,但转移性去势抵抗性前列腺癌(mCRPC)仍然是一种无法治愈的肿瘤,这凸显了需要新的策略来针对该疾病的复杂性并绕过耐药机制的发展。我们之前证明了丙戊酸(VPA)(一种具有组蛋白去乙酰化酶抑制活性的抗癫痫药物)与降脂药物辛伐他汀(SIM)之间的协同抗肿瘤相互作用。这种联合通过甲羟戊酸途径/YAP轴调节靶向癌症干细胞区室,在体外和体内使mCRPC细胞对多西他赛治疗敏感。

方法

在这里,我们使用蛋白质组学与代谢组学/脂质组学相结合的方法,对来自接受或未接受VPA/SIM治疗的22Rv1 mCRPC细胞异种移植小鼠的肿瘤样本进行了表征,并进行了深入的生物信息学分析。

结果

我们证实了VPA/SIM对Hippo-YAP信号通路的特定影响,该信号通路在功能上与癌症相关细胞外基质生物学的调节和代谢重编程相关,为VPA/SIM抗肿瘤作用的分子机制提供了进一步的见解。

结论

在本研究中,我们深入探索了重新利用两种通用、安全的药物(丙戊酸(VPA)和辛伐他汀(SIM))治疗mCRPC的潜力,这两种药物联合使用已显示出抗肿瘤疗效,主要通过MVP/YAP轴调节影响癌症干细胞区室。对LC-MS/MS和H-NMR代谢组学/脂质组学结果的生物信息学分析证实了VPA/SIM对Hippo-YAP的特定影响。

https://cdn.ncbi.nlm.nih.gov/pmc/blobs/ce81/11569608/6fd686d557b9/12935_2024_3573_Fig1_HTML.jpg

文献AI研究员

20分钟写一篇综述,助力文献阅读效率提升50倍。

立即体验

用中文搜PubMed

大模型驱动的PubMed中文搜索引擎

马上搜索

文档翻译

学术文献翻译模型,支持多种主流文档格式。

立即体验