Suppr超能文献

白细胞介素-7 促进 mRNA 疫苗诱导的长期免疫。

IL-7 promotes mRNA vaccine-induced long-term immunity.

机构信息

National Key Laboratory of Agricultural Microbiology, Huazhong Agricultural University, Wuhan, 430070, China.

Hubei Hongshan Laboratory, Wuhan, 430070, China.

出版信息

J Nanobiotechnology. 2024 Nov 16;22(1):716. doi: 10.1186/s12951-024-02993-5.

Abstract

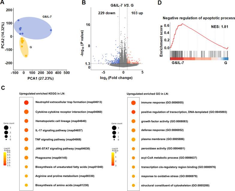
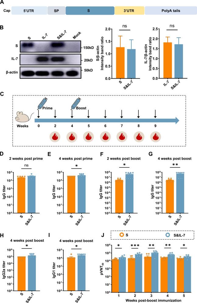
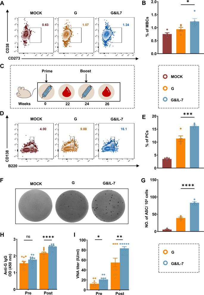
Messenger RNA (mRNA) vaccines are a key technology in combating existing and emerging infectious diseases. However, improving the immunogenicity and durability of mRNA vaccines remains a challenge. To elicit optimal immune responses, integrating antigen-encoded mRNA and immunostimulatory adjuvants into a single formulation is a promising approach to enhancing the efficacy of mRNA vaccines. Here, we report an adjuvant strategy to enhance the efficacy of mRNA vaccines by co-loading mRNA encoding the antigen (rabies virus glycoprotein, RABV-G) and mRNA encoding IL-7 into lipid nanoparticles, achieving co-delivery to the same antigen-presenting cells. A single immunization with G&IL-7 mRNA vaccine elicited robust humoral immune responses in mice and conferred complete protection against RABV challenge. Notably, the high levels of neutralizing antibody induced by the G&IL-7 mRNA vaccine were maintained for at least 6 months, providing mice with long-term significant and complete protection against RABV. Additionally, IL-7 also enhanced antibody responses against the SARS-CoV-2. These data demonstrate that IL-7 is a potent mRNA vaccine adjuvant that can provide the required immune stimulation in various mRNA vaccine formulations.

摘要

信使 RNA(mRNA)疫苗是应对现有和新出现的传染病的关键技术。然而,提高 mRNA 疫苗的免疫原性和持久性仍然是一个挑战。为了引发最佳的免疫反应,将编码抗原的 mRNA 和免疫刺激性佐剂整合到单一配方中是增强 mRNA 疫苗功效的一种有前途的方法。在这里,我们报告了一种通过将编码抗原(狂犬病病毒糖蛋白,RABV-G)的 mRNA 和编码 IL-7 的 mRNA 共装载到脂质纳米粒中来增强 mRNA 疫苗功效的佐剂策略,从而实现了对同一抗原呈递细胞的共递。单次免疫 G&IL-7 mRNA 疫苗可在小鼠中引发强烈的体液免疫反应,并可完全抵抗 RABV 攻击。值得注意的是,G&IL-7 mRNA 疫苗诱导的高水平中和抗体至少可维持 6 个月,为小鼠提供了针对 RABV 的长期显著和完全保护。此外,IL-7 还增强了针对 SARS-CoV-2 的抗体反应。这些数据表明,IL-7 是一种有效的 mRNA 疫苗佐剂,可在各种 mRNA 疫苗配方中提供所需的免疫刺激。

https://cdn.ncbi.nlm.nih.gov/pmc/blobs/0be2/11568559/67e7fdffc5bd/12951_2024_2993_Fig1_HTML.jpg

文献AI研究员

20分钟写一篇综述,助力文献阅读效率提升50倍。

立即体验

用中文搜PubMed

大模型驱动的PubMed中文搜索引擎

马上搜索

文档翻译

学术文献翻译模型,支持多种主流文档格式。

立即体验