Suppr超能文献

KDM2B 通过调节 OGT 介导的 SLC7A11 的 0-GlcNAc 化来调节中风损伤。

KDM2B regulates stroke injury by modulating OGT-mediated 0-GlcNAcylation of SLC7A11.

机构信息

Department of Emergency Medicine, Sichuan Provincial People's Hospital, University of Electronic Science and Technology of China, Chengdu, Sichuan, China.

Department of Emergency Surgery, Sichuan Provincial People's Hospital, University of Electronic Science and Technology of China, Chengdu, Sichuan, China.

出版信息

Commun Biol. 2024 Nov 18;7(1):1530. doi: 10.1038/s42003-024-07251-w.

Abstract

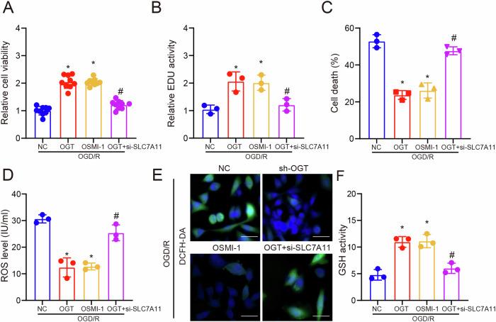
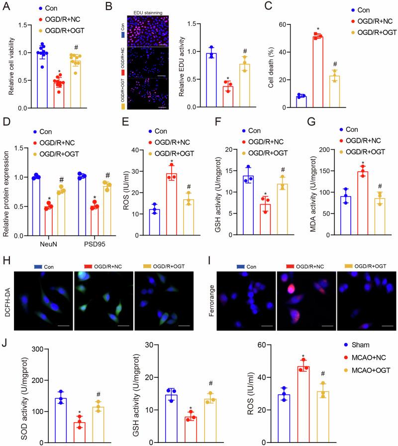
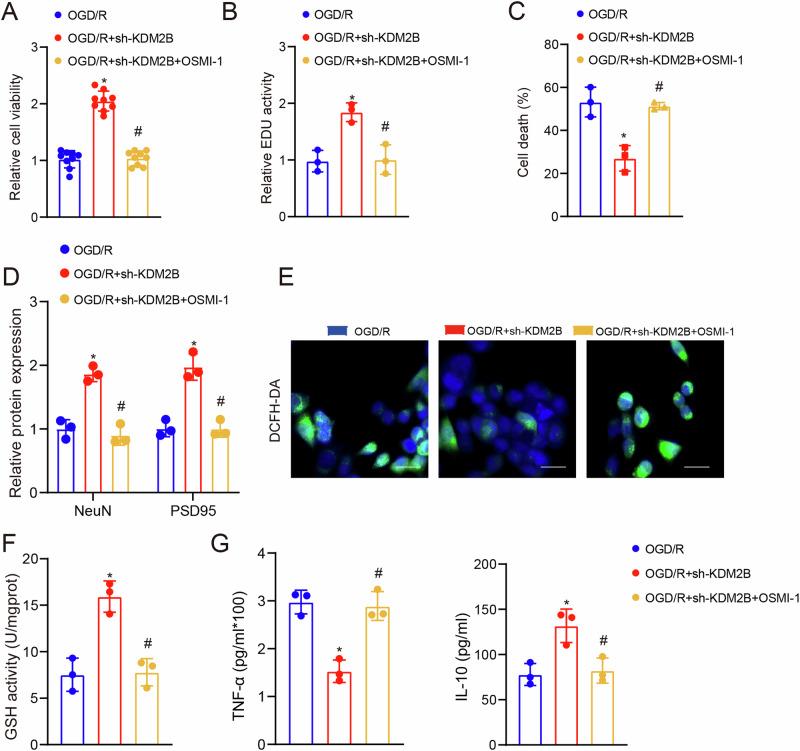
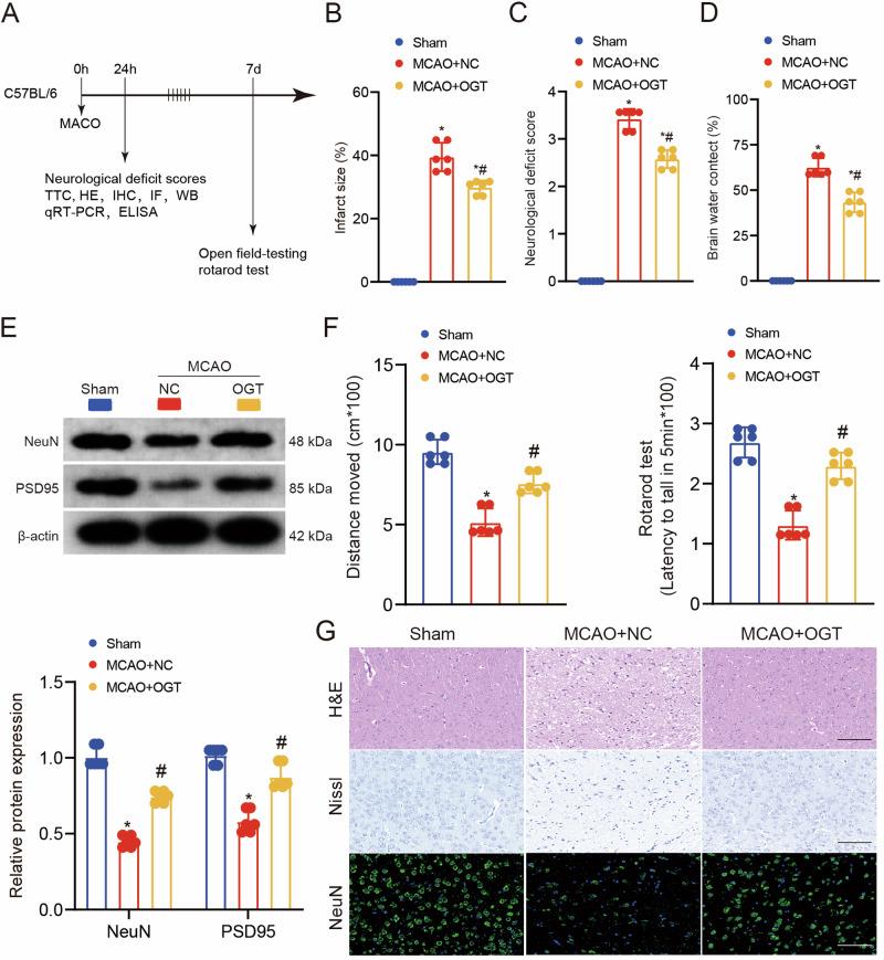
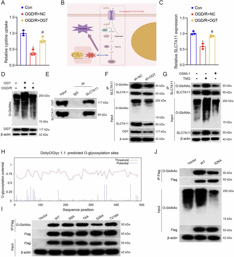
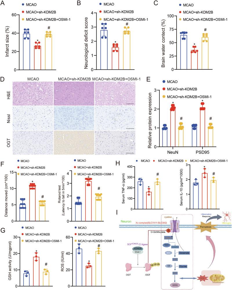
Ischemic stroke poses a significant global health risk. Currently, recanalization of blood flow through surgery or medication is the only effective means to control ischemia-reperfusion injury. This study aims to explore the role and molecular mechanism of OGT in regulating neuronal injury and motor deficits following a stroke. The MCAO and OGD/R models were established to validate the therapeutic efficacy of OGT in mitigating neuronal injury and motor dysfunction following stroke. Molecular biological techniques were employed to assess ferroptosis levels, OGT ubiquitination, and SLC7A11 O-GlcNAcylation. OGT has a therapeutic effect on motor deficits and neuronal damage after stroke by regulating SLC7A11 O-GlcNacylation-mediated ferroptosis, while the KDM2B-mediated ubiquitination pathway is responsible for changes in OGT levels. These findings are crucial for target selection and biomarker identification in stroke treatment.

摘要

缺血性脑卒中是一种严重的全球健康风险。目前,通过手术或药物恢复血流再通是控制缺血再灌注损伤的唯一有效手段。本研究旨在探讨 OGT 在调节脑卒中后神经元损伤和运动功能障碍中的作用和分子机制。通过 MCAO 和 OGD/R 模型验证了 OGT 在减轻脑卒中后神经元损伤和运动功能障碍中的治疗效果。采用分子生物学技术评估了铁死亡水平、OGT 泛素化和 SLC7A11 O-GlcNAcylation。OGT 通过调节 SLC7A11 O-GlcNacylation 介导的铁死亡来治疗脑卒中后运动功能障碍和神经元损伤,而 KDM2B 介导的泛素化途径则负责 OGT 水平的变化。这些发现对于脑卒中治疗中的靶点选择和生物标志物鉴定至关重要。

https://cdn.ncbi.nlm.nih.gov/pmc/blobs/e5a4/11574022/7c66a1e21269/42003_2024_7251_Fig1_HTML.jpg

文献AI研究员

20分钟写一篇综述,助力文献阅读效率提升50倍。

立即体验

用中文搜PubMed

大模型驱动的PubMed中文搜索引擎

马上搜索

文档翻译

学术文献翻译模型,支持多种主流文档格式。

立即体验