Suppr超能文献

新型综合多组学分析揭示整合素β样1在伤口瘢痕形成中的关键作用。

Novel integrated multiomics analysis reveals a key role for integrin beta-like 1 in wound scarring.

作者信息

Kim Sang-Eun, Noda Ryota, Liu Yu-Chen, Nakajima Yukari, Kameoka Shoichiro, Motooka Daisuke, Mizuno Seiya, Takahashi Satoru, Takaya Kento, Murase Takehiko, Ikematsu Kazuya, Tratsiakova Katsiaryna, Motoyama Takahiro, Nakashima Masahiro, Kishi Kazuo, Martin Paul, Seno Shigeto, Okuzaki Daisuke, Mori Ryoichi

机构信息

Department of Pathology, School of Medicine, Nagasaki University, Nagasaki, 852-8523, Japan.

Laboratory of Human Immunology (Single Cell Genomics), WPI Immunology Research Center, Osaka University, Suita, Osaka, 565-0871, Japan.

出版信息

EMBO Rep. 2025 Jan;26(1):122-152. doi: 10.1038/s44319-024-00322-3. Epub 2024 Nov 18.

Abstract

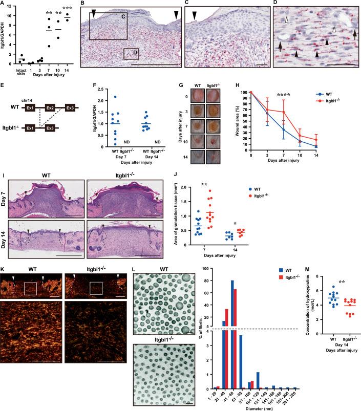
Exacerbation of scarring can originate from a minority fibroblast population that has undergone inflammatory-mediated genetic changes within the wound microenvironment. The fundamental relationship between molecular and spatial organization of the repair process at the single-cell level remains unclear. We have developed a novel, high-resolution spatial multiomics method that integrates spatial transcriptomics with scRNA-Seq; we identified new characteristic features of cell-cell communication and signaling during the repair process. Data from PU.1 mice, which lack an inflammatory response, combined with scRNA-Seq and Visium transcriptomics, led to the identification of nine genes potentially involved in inflammation-related scarring, including integrin beta-like 1 (Itgbl1). Transgenic mouse experiments confirmed that Itgbl1-expressing fibroblasts are required for granulation tissue formation and drive fibrogenesis during skin repair. Additionally, we detected a minority population of Acta2-expressing myofibroblasts with apparent involvement in scarring, in conjunction with Itgbl1 expression. IL1β signaling inhibited Itgbl1 expression in TGFβ1-treated primary fibroblasts from humans and mice. Our novel methodology reveal molecular mechanisms underlying fibroblast-inflammatory cell interactions that initiate wound scarring.

摘要

瘢痕形成的加剧可能源于少数成纤维细胞群体,这些细胞在伤口微环境中经历了炎症介导的基因变化。在单细胞水平上,修复过程的分子与空间组织之间的基本关系仍不清楚。我们开发了一种新型的高分辨率空间多组学方法,将空间转录组学与单细胞RNA测序(scRNA-Seq)相结合;我们确定了修复过程中细胞间通讯和信号传导的新特征。来自缺乏炎症反应的PU.1小鼠的数据,结合scRNA-Seq和Visium转录组学,导致鉴定出九个可能参与炎症相关瘢痕形成的基因,包括整合素β样1(Itgbl1)。转基因小鼠实验证实,表达Itgbl1的成纤维细胞是肉芽组织形成所必需的,并在皮肤修复过程中驱动纤维化。此外,我们检测到少数表达α-平滑肌肌动蛋白(Acta2)的肌成纤维细胞明显参与瘢痕形成,且与Itgbl1表达有关。白细胞介素1β(IL1β)信号传导抑制了来自人和小鼠的经转化生长因子β1(TGFβ1)处理的原代成纤维细胞中Itgbl1的表达。我们的新方法揭示了引发伤口瘢痕形成的成纤维细胞与炎症细胞相互作用的分子机制。

https://cdn.ncbi.nlm.nih.gov/pmc/blobs/bd19/11724056/ecc75285cc7a/44319_2024_322_Fig1_HTML.jpg

文献AI研究员

20分钟写一篇综述,助力文献阅读效率提升50倍。

立即体验

用中文搜PubMed

大模型驱动的PubMed中文搜索引擎

马上搜索

文档翻译

学术文献翻译模型,支持多种主流文档格式。

立即体验