Suppr超能文献

嵌合抗原受体调节性 T 细胞的组合遗传工程策略,用于干细胞衍生的β细胞的免疫保护。

Combinatorial genetic engineering strategy for immune protection of stem cell-derived beta cells by chimeric antigen receptor regulatory T cells.

机构信息

Diabetes Institute, University of Florida, Gainesville, FL 32610, USA; Department of Pharmacology and Therapeutics, University of Florida, Gainesville, FL 32610, USA.

Department of Microbiology and Immunology, Medical University of South Carolina, Charleston, SC 29425, USA; Department of Regenerative Medicine and Cell Biology, Medical University of South Carolina, Charleston, SC 29425, USA; Hollings Cancer Center, Medical University of South Carolina, Charleston, SC 29425, USA.

出版信息

Cell Rep. 2024 Nov 26;43(11):114994. doi: 10.1016/j.celrep.2024.114994. Epub 2024 Nov 18.

Abstract

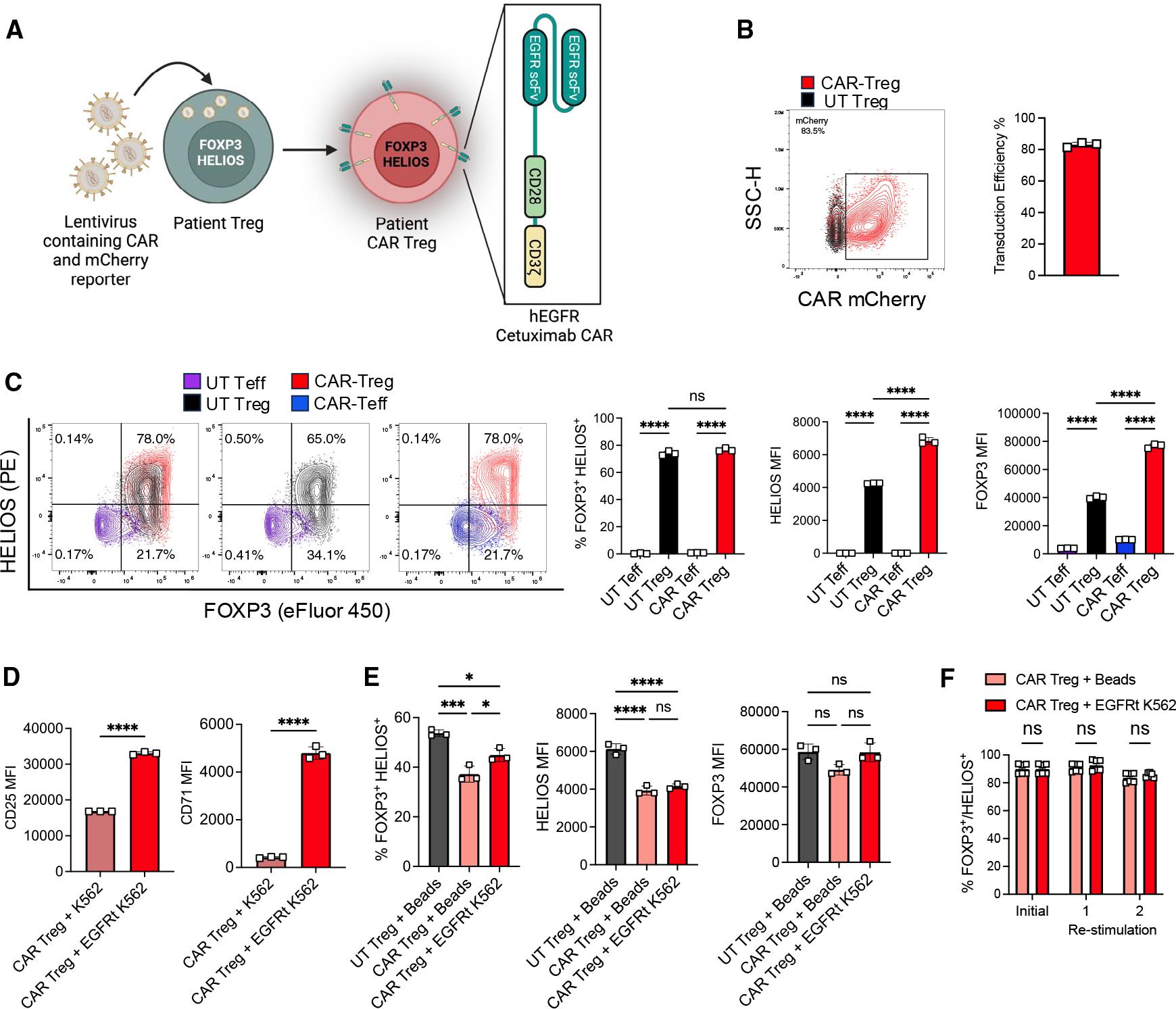
Regenerative medicine is a rapidly expanding field harnessing human pluripotent stem cell (hPSC)-derived cells and tissues to treat many diseases, including type 1 diabetes. However, graft immune protection remains a key challenge. Chimeric antigen receptor (CAR) technology confers new specificities to effector T cells and immunosuppressive regulatory T cells (Tregs). One challenge in CAR design is identifying target molecules unique to the cells of interest. Here, we employ combinatorial genetic engineering to confer CAR-Treg-mediated localized immune protection to stem cell-derived cells. We engineered hPSCs to express truncated epidermal growth factor receptor (EGFRt), a biologically inert and generalizable target for CAR-Treg homing and activation, and generated CAR-Tregs recognizing EGFRt. Strikingly, CAR-Tregs suppressed innate and adaptive immune responses in vitro and prevented EGFRt-hPSC-derived pancreatic beta-like cell (sBC [stem cell-derived beta cell]) graft immune destruction in vivo. Collectively, we provide proof of concept that hPSCs and Tregs can be co-engineered to protect hPSC-derived cells from immune rejection upon transplantation.

摘要

再生医学是一个快速发展的领域,利用人类多能干细胞(hPSC)衍生的细胞和组织来治疗许多疾病,包括 1 型糖尿病。然而,移植物免疫保护仍然是一个关键挑战。嵌合抗原受体(CAR)技术赋予效应 T 细胞和免疫抑制性调节性 T 细胞(Treg)新的特异性。在 CAR 设计中,一个挑战是确定对感兴趣的细胞具有独特性的靶分子。在这里,我们采用组合遗传工程赋予 CAR-Treg 介导的干细胞衍生细胞的局部免疫保护。我们将 hPSC 工程改造为表达截断的表皮生长因子受体(EGFRt),这是一种用于 CAR-Treg 归巢和激活的生物惰性和可推广的靶标,并生成了识别 EGFRt 的 CAR-Treg。引人注目的是,CAR-Treg 在体外抑制了固有和适应性免疫反应,并防止了 EGFRt-hPSC 衍生的胰腺β样细胞(sBC[干细胞衍生的β细胞])在体内的免疫破坏。总的来说,我们提供了概念验证,表明可以对 hPSC 和 Treg 进行共工程改造,以在移植后保护 hPSC 衍生的细胞免受免疫排斥。

https://cdn.ncbi.nlm.nih.gov/pmc/blobs/d618/11659569/061497d4989d/nihms-2038880-f0002.jpg

文献AI研究员

20分钟写一篇综述,助力文献阅读效率提升50倍。

立即体验

用中文搜PubMed

大模型驱动的PubMed中文搜索引擎

马上搜索

文档翻译

学术文献翻译模型,支持多种主流文档格式。

立即体验