Suppr超能文献

微流控工程化中草药纳米复合水凝胶微球用于糖尿病创面组织再生。

Microfluidic-engineered Chinese herbal nanocomposite hydrogel microspheres for diabetic wound tissue regeneration.

机构信息

State Key Laboratory of Southwestern Chinese Medicine Resources, School of Pharmacy, Chengdu University of Traditional Chinese Medicine, Chengdu, 611137, China.

Sichuan Nursing Vocational College, Chengdu, 610100, China.

出版信息

J Nanobiotechnology. 2024 Nov 20;22(1):724. doi: 10.1186/s12951-024-02998-0.

Abstract

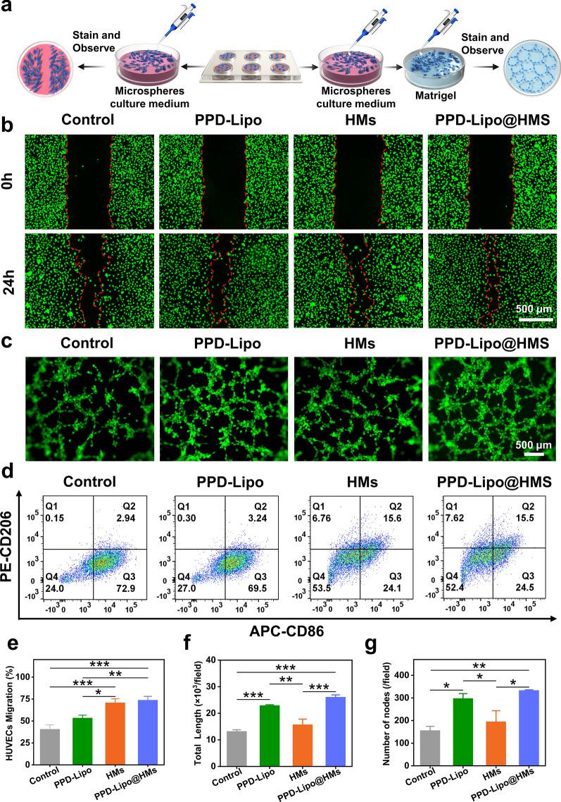
Microfluidic-engineered hydrogel microspheres have emerged as a promising avenue for advancements in tissue engineering and regenerative medicine, particularly through the precise manipulation of fluids to achieve personalized composite biomaterials. In this study, we employed microfluidic technology to fabricate hydrogel microspheres (HMs) using Chinese herbal Bletilla striata polysaccharide (BSP) as the primary material. Concurrently, the natural active ingredient 20(S)-protopanaxadiol (PPD) was encapsulated within the HMs in the form of liposomes (PPD-Lipo), resulting in the formation of nanocomposite hydrogel microspheres (PPD-Lipo@HMs) intended for diabetic wound tissue repair. PPD-Lipo@HMs are characterized by the expansive specific surface area, adjustable mechanical properties, and exceptional biocompatibility. PPD-Lipo@HMs can stimulate the production of vascular endothelial factors, which in turn enhances the migration of endothelial cells, the creation of tubes, angiogenesis, and tissue repair. Moreover, the PPD-Lipo@HMs accumulation produces a microsphere scaffold that effectively covers damaged tissues, promoting the attachment, spread, and multiplication of fibroblast and endothelial cells. The polysaccharide material BSP within PPD-Lipo@HMs can modulate the immune microenvironment of the damaged tissue, reducing inflammation, encouraging re-epithelialization and granulation tissue formation, accelerating angiogenesis and collagen deposition, ultimately leading to tissue repair. The findings highlight the superior therapeutic efficacy of the microfluidic-engineered PPD-Lipo@HMs in addressing the complex challenges of diabetic wound tissue repair, thereby affirming the significant potential of microfluidic engineering technology in tissue repair applications.

摘要

微流控工程水凝胶微球在组织工程和再生医学领域的发展中具有广阔的应用前景,特别是通过对流体的精确操控实现个性化复合生物材料的制备。在本研究中,我们采用微流控技术,以中草药白芨多糖(BSP)为主要原料制备水凝胶微球(HMs)。同时,将天然活性成分 20(S)-原人参二醇(PPD)包封于 HMs 中的脂质体(PPD-Lipo)中,形成用于糖尿病创面组织修复的纳米复合水凝胶微球(PPD-Lipo@HMs)。PPD-Lipo@HMs 的特点是具有较大的比表面积、可调的机械性能和优异的生物相容性。PPD-Lipo@HMs 可以刺激血管内皮因子的产生,从而促进内皮细胞的迁移、管腔的形成、血管生成和组织修复。此外,PPD-Lipo@HMs 的聚集产生了微球支架,可以有效地覆盖受损组织,促进成纤维细胞和内皮细胞的黏附、铺展和增殖。PPD-Lipo@HMs 中的多糖材料 BSP 可以调节受损组织的免疫微环境,减轻炎症反应,促进再上皮化和肉芽组织形成,加速血管生成和胶原沉积,最终实现组织修复。这些发现突显了微流控工程 PPD-Lipo@HMs 在解决糖尿病创面组织修复复杂挑战方面的优越治疗效果,从而肯定了微流控工程技术在组织修复应用中的重要潜力。

https://cdn.ncbi.nlm.nih.gov/pmc/blobs/1b91/11580364/c0b6f69bda1d/12951_2024_2998_Fig1_HTML.jpg

文献AI研究员

20分钟写一篇综述,助力文献阅读效率提升50倍。

立即体验

用中文搜PubMed

大模型驱动的PubMed中文搜索引擎

马上搜索

文档翻译

学术文献翻译模型,支持多种主流文档格式。

立即体验