Suppr超能文献

程序性细胞死亡相关的 ABI1 是腹主动脉瘤的关键介质。

Programmed cell death-related ABI1 is a critical mediator of abdominal aortic aneurysm.

机构信息

Department of Vascular Surgery, The Second Hospital of Dalian Medical University, Dalian, China.

Department of Emergency, The Second Hospital of Dalian Medical University, Dalian, China.

出版信息

Eur J Med Res. 2024 Nov 21;29(1):557. doi: 10.1186/s40001-024-02128-4.

Abstract

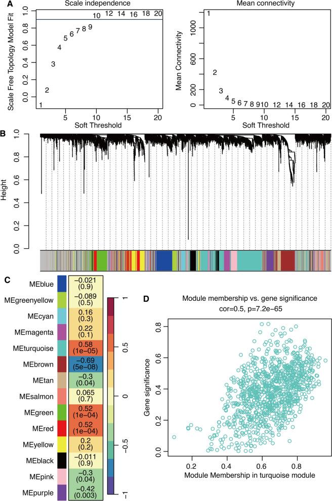
Abdominal aortic aneurysm (AAA) is a life-threatening condition characterized by localized dilation of the abdominal aorta, posing a significant risk of rupture and fatal hemorrhage. While surgical and endovascular repair techniques have advanced, the underlying mechanisms driving AAA development remain unclear, hindering the development of effective preventive and therapeutic strategies. Using bioinformatics analysis of publicly available data sets, the study identified a strong correlation between cell death (CD) score and different types of programmed cell death scores in AAA samples. WGCNA analysis revealed a module enriched in genes related to proteasome-mediated protein degradation, nuclear envelope, and endocytosis, significantly correlated with CD score. Further analysis identified ABI1 as a dominant feature gene, highlighting its potential role in AAA pathogenesis. In vitro validation using an Angiotensin II-induced AAA model in human aortic smooth muscle cells demonstrated that siRNA-mediated knockdown of ABI1 significantly reduced cell apoptosis, migration, and the expression of pro-apoptotic proteins, confirming ABI1's crucial role in promoting CD and AAA progression. The findings suggest that ABI1 may represent a promising therapeutic target for the prevention and treatment of AAA. Further research is warranted to fully understand the role of ABI1 in AAA and to develop targeted therapies based on this promising target.

摘要

腹主动脉瘤(AAA)是一种危及生命的疾病,其特征为腹部主动脉局部扩张,存在破裂和致命性出血的重大风险。尽管手术和血管内修复技术已经取得进展,但导致 AAA 发展的确切机制仍不清楚,这阻碍了有效的预防和治疗策略的发展。本研究通过对公开数据集进行生物信息学分析,发现 AAA 样本中的细胞死亡(CD)评分与不同类型的程序性细胞死亡评分之间存在很强的相关性。WGCNA 分析显示,一个富含与蛋白酶体介导的蛋白质降解、核膜和内吞作用相关基因的模块与 CD 评分显著相关。进一步的分析确定了 ABI1 为优势特征基因,突出了其在 AAA 发病机制中的潜在作用。在人主动脉平滑肌细胞的血管紧张素 II 诱导的 AAA 模型中的体外验证表明,ABI1 的 siRNA 介导的敲低显著降低了细胞凋亡、迁移和促凋亡蛋白的表达,证实了 ABI1 在促进 CD 和 AAA 进展中的关键作用。这些发现表明,ABI1 可能成为预防和治疗 AAA 的有前途的治疗靶点。需要进一步的研究来充分了解 ABI1 在 AAA 中的作用,并基于这一有前途的靶点开发靶向治疗方法。

https://cdn.ncbi.nlm.nih.gov/pmc/blobs/e526/11580652/4103c79de6bf/40001_2024_2128_Fig1_HTML.jpg

文献AI研究员

20分钟写一篇综述,助力文献阅读效率提升50倍。

立即体验

用中文搜PubMed

大模型驱动的PubMed中文搜索引擎

马上搜索

文档翻译

学术文献翻译模型,支持多种主流文档格式。

立即体验