Suppr超能文献

严重急性呼吸综合征冠状病毒2(SARS-CoV-2)的进化平衡了N蛋白磷酸化的相互冲突的作用。

SARS-CoV-2 evolution balances conflicting roles of N protein phosphorylation.

作者信息

Syed Abdullah M, Ciling Alison, Chen Irene P, Carlson Christopher R, Adly Armin N, Martin Hannah S, Taha Taha Y, Khalid Mir M, Price Nathan, Bouhaddou Mehdi, Ummadi Manisha R, Moen Jack M, Krogan Nevan J, Morgan David O, Ott Melanie, Doudna Jennifer A

机构信息

Gladstone Institutes, San Francisco, California, United States of America.

Department of Medicine, University of California, San Francisco, California, United States of America.

出版信息

PLoS Pathog. 2024 Nov 21;20(11):e1012741. doi: 10.1371/journal.ppat.1012741. eCollection 2024 Nov.

Abstract

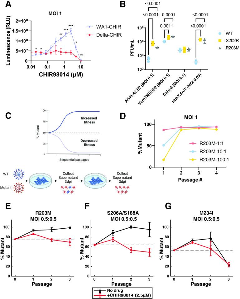
All lineages of SARS-CoV-2, the coronavirus responsible for the COVID-19 pandemic, contain mutations between amino acids 199 and 205 in the nucleocapsid (N) protein that are associated with increased infectivity. The effects of these mutations have been difficult to determine because N protein contributes to both viral replication and viral particle assembly during infection. Here, we used single-cycle infection and virus-like particle assays to show that N protein phosphorylation has opposing effects on viral assembly and genome replication. Ancestral SARS-CoV-2 N protein is densely phosphorylated, leading to higher levels of genome replication but 10-fold lower particle assembly compared to evolved variants with low N protein phosphorylation, such as Delta (N:R203M), Iota (N:S202R), and B.1.2 (N:P199L). A new open reading frame encoding a truncated N protein called N*, which occurs in the B.1.1 lineage and subsequent lineages of the Alpha, Gamma, and Omicron variants, supports high levels of both assembly and replication. Our findings help explain the enhanced fitness of viral variants of concern and a potential avenue for continued viral selection.

摘要

导致新冠疫情的新冠病毒(SARS-CoV-2)的所有谱系,其核衣壳(N)蛋白的199至205位氨基酸之间都存在与传染性增加相关的突变。由于N蛋白在感染过程中既有助于病毒复制又有助于病毒颗粒组装,这些突变的影响一直难以确定。在这里,我们使用单循环感染和病毒样颗粒测定法表明,N蛋白磷酸化对病毒组装和基因组复制具有相反的影响。与低N蛋白磷酸化的进化变体(如德尔塔(N:R203M)、伊奥塔(N:S202R)和B.1.2(N:P199L))相比,原始SARS-CoV-2 N蛋白高度磷酸化,导致更高水平的基因组复制,但病毒颗粒组装水平低10倍。一个新的开放阅读框编码一种名为N*的截短N蛋白,它出现在B.1.1谱系以及阿尔法、伽马和奥密克戎变体的后续谱系中,支持高水平的组装和复制。我们的研究结果有助于解释令人关注的病毒变体的适应性增强以及病毒持续选择的潜在途径。

https://cdn.ncbi.nlm.nih.gov/pmc/blobs/deaa/11620656/bdbbab359077/ppat.1012741.g001.jpg

文献AI研究员

20分钟写一篇综述,助力文献阅读效率提升50倍。

立即体验

用中文搜PubMed

大模型驱动的PubMed中文搜索引擎

马上搜索

文档翻译

学术文献翻译模型,支持多种主流文档格式。

立即体验