Suppr超能文献

伊匹唑,一种新型的进口蛋白β1 介导的核输入抑制剂。

Ibetazol, a novel inhibitor of importin β1-mediated nuclear import.

机构信息

KU Leuven Department of Microbiology, Immunology and Transplantation, Molecular Genetics and Therapeutics in Virology and Oncology Research Group, Rega Institute, Leuven, Belgium.

Astrivax NV, Heverlee, Belgium.

出版信息

Commun Biol. 2024 Nov 23;7(1):1560. doi: 10.1038/s42003-024-07237-8.

Abstract

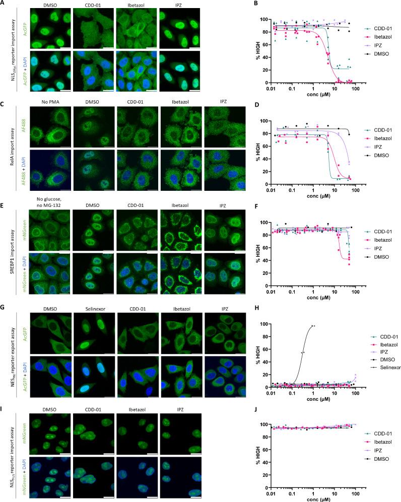
Nucleocytoplasmatic transport plays an essential role in eukaryotic cell homeostasis and is mediated by karyopherins. Importin β1 (KPNB1) and its adaptor protein importin α1 (KPNA2) are the best-characterized karyopherins that effect nuclear import. Here, we identify a novel small-molecule inhibitor of the importin β1-mediated nuclear import. We design a reporter cell line by stably tagging endogenous importin α1 with a fluorescent protein to screen for compounds affecting its subcellular localization. We identify a series of compounds that trigger cytoplasmatic accumulation of importin α1. The lead compound, ibetazol, is further characterized in a broad sequence of cellular nuclear transport assays. Ibetazol is shown to inhibit all importin β1-mediated nuclear import quickly and specifically, without affecting transport mediated by other karyopherins. Detailed molecular mechanism of action studies demonstrate that ibetazol inhibits importin β1 by covalently targeting Cys585. In summary, ibetazol is a novel small molecule inhibitor of importin β1 enabling pharmacological inhibition of the importin β1-mediated nuclear import process with wide applicability in different fields.

摘要

核质转运在真核细胞内稳态中起着至关重要的作用,它是由核输入蛋白介导的。Importin β1(KPNB1)及其衔接蛋白 Importin α1(KPNA2)是作用于核输入的研究最为透彻的核输入蛋白。在这里,我们发现了一种新型小分子抑制剂,可抑制 Importin β1 介导的核输入。我们通过将内源性 Importin α1 稳定地标记为荧光蛋白,设计了一个报告细胞系,用于筛选影响其亚细胞定位的化合物。我们发现了一系列触发 Importin α1 细胞质积累的化合物。先导化合物 ibetazol 进一步在广泛的细胞核转运实验中进行了表征。结果表明,ibetazol 能够快速且特异性地抑制所有由 Importin β1 介导的核输入,而不影响其他核输入蛋白介导的转运。详细的分子作用机制研究表明,ibetazol 通过靶向 Cys585 共价抑制 Importin β1。综上所述,ibetazol 是一种新型的 Importin β1 小分子抑制剂,可用于药理学抑制 Importin β1 介导的核输入过程,在不同领域具有广泛的适用性。

https://cdn.ncbi.nlm.nih.gov/pmc/blobs/4826/11585640/1e4f71786313/42003_2024_7237_Fig1_HTML.jpg

文献AI研究员

20分钟写一篇综述,助力文献阅读效率提升50倍。

立即体验

用中文搜PubMed

大模型驱动的PubMed中文搜索引擎

马上搜索

文档翻译

学术文献翻译模型,支持多种主流文档格式。

立即体验