Suppr超能文献

三七皂苷促进脑缺血再灌注损伤后的血管生成。

Panax notoginseng saponins promotes angiogenesis after cerebral ischemia-reperfusion injury.

作者信息

Xiao Haiyan, Liu Shusen, Fang Binyu, Zhang Wenchao, Wang Min, Ye Jingxue, Huang Tianxiao, Cao Li, Zhang Xiaojun, Sun Guibo

机构信息

Beijing Key Laboratory of Innovative Drug Discovery of Traditional Chinese Medicine (Natural Medicine) and Translational Medicine, Institute of Medicinal Plant Development, Chinese Academy of Medical Sciences & Peking Union Medical College, Beijing, China.

Key Laboratory of New Drug Discovery Based on Classic Chinese Medicine Prescription,Chinese Academy of Medical Sciences, Beijing, China.

出版信息

J Ginseng Res. 2024 Nov;48(6):592-602. doi: 10.1016/j.jgr.2024.08.004. Epub 2024 Aug 27.

Abstract

BACKGROUND

Ischemic stroke is a devastating disease that can result in permanent disability and death, and angiogenesis plays a critical role in the recovery and survival of patients and animal models of ischemic stroke. Panax notoginseng has been used as a key herb in the treatment of stroke diseases due to its effect in promoting blood circulation and removing blood stasis. However, the role of Panax notoginseng saponins, in promoting angiogenesis is unclear.

PURPOSE

This study is aimed to investigate the effect of Xueshuantong (XST) injection, composed of Panax notoginseng saponins in post-stroke revascularization.

METHOD

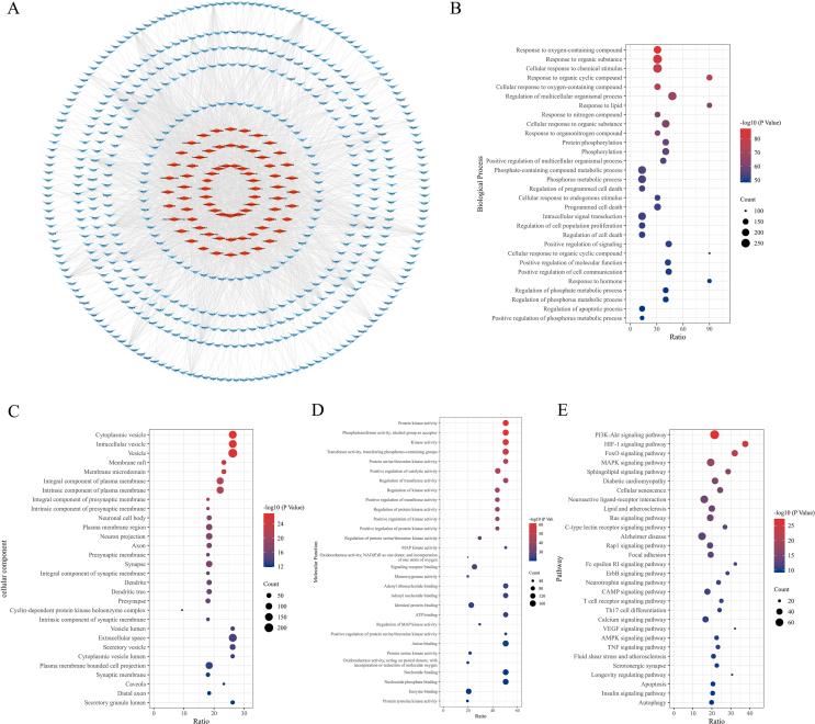
In the present study, a middle cerebral artery occlusion/reperfusion model was established in Sprague-Dawley rats, with XST and the positive drug Dl-3-n-butylphthalide (NBP) administered via intraperitoneal injection to observe vascular changes after stroke. The protective and pro-angiogenic effects of XST after stroke were demonstrated by Triphenyltetrazolium chloride staining and optical coherence tomography angiography. Subsequently, network pharmacology and molecular docking techniques, as well as experimental validation, were used to further analyze the potential mechanism by which XST promotes angiogenesis.

RESULTS

The results showed that XST could reduce the cerebral infarction region in rats. And the neovascularization in the ischemic area of the rat brain significantly increased after 7 or 14 days of XST administration. Furthermore, XST could activate the vascular endothelial growth factor A (VEGFA)/vascular endothelial growth factor receptor 2 (VEGFR2), and hypoxia-inducible factor 1 (HIF-1) signaling pathways.

CONCLUSION

XST may promote post-stroke angiogenesis by affecting the HIF1-α/VEGFA/VEGFR2 signaling pathways.

摘要

背景

缺血性中风是一种毁灭性疾病,可导致永久性残疾和死亡,血管生成在缺血性中风患者及动物模型的恢复和存活中起着关键作用。三七作为一种主要草药,因其促进血液循环和活血化瘀的作用,已被用于中风疾病的治疗。然而,三七皂苷在促进血管生成方面的作用尚不清楚。

目的

本研究旨在探讨由三七皂苷组成的血栓通(XST)注射液在中风后血管再生中的作用。

方法

在本研究中,在Sprague-Dawley大鼠中建立大脑中动脉闭塞/再灌注模型,通过腹腔注射给予XST和阳性药物丁苯酞(NBP),以观察中风后的血管变化。通过氯化三苯基四氮唑染色和光学相干断层扫描血管造影术证明了XST在中风后的保护和促血管生成作用。随后,采用网络药理学和分子对接技术以及实验验证,进一步分析XST促进血管生成的潜在机制。

结果

结果表明,XST可减少大鼠脑梗死区域。给予XST 7天或14天后,大鼠脑缺血区域的新生血管明显增加。此外,XST可激活血管内皮生长因子A(VEGFA)/血管内皮生长因子受体2(VEGFR2)和缺氧诱导因子1(HIF-1)信号通路。

结论

XST可能通过影响HIF1-α/VEGFA/VEGFR2信号通路促进中风后血管生成。

https://cdn.ncbi.nlm.nih.gov/pmc/blobs/35ab/11584196/ded930c51829/ga1.jpg

文献AI研究员

20分钟写一篇综述,助力文献阅读效率提升50倍。

立即体验

用中文搜PubMed

大模型驱动的PubMed中文搜索引擎

马上搜索

文档翻译

学术文献翻译模型,支持多种主流文档格式。

立即体验