Suppr超能文献

抑制糖酵解可减轻慢性不可预测性轻度应激诱导的神经炎症和抑郁样行为。

Inhibition of Glycolysis Alleviates Chronic Unpredictable Mild Stress Induced Neuroinflammation and Depression-like Behavior.

作者信息

Liu Bing, Dong Ke, Chen Xiaobing, Dong Huafeng, Zhao Yun, Wang Xue, Sun Zhaowei, Xie Fang, Qian Lingjia

机构信息

Beijing Institute of Basic Medical Sciences, #27 Taiping Road, Haidian, Beijing 100039, China.

School of Medicine, South China University of Technology, Guangzhou 511442, China.

出版信息

Brain Sci. 2024 Oct 30;14(11):1098. doi: 10.3390/brainsci14111098.

Abstract

BACKGROUND

Growing evidence suggests that glucose metabolism plays a crucial role in activated immune cells, significantly contributing to the occurrence and development of neuroinflammation and depression-like behaviors. Chronic stress has been reported to induce microglia activation and disturbances in glucose metabolism in the hippocampus.

AIMS

This study aims to investigate how chronic stress-mediated glycolysis promotes neuroinflammation and to assess the therapeutic potential of the glycolysis inhibitor, 2-deoxy-D-glucose (2-DG), in a model of chronic stress-induced neuroinflammation and depression-like behavior.

METHODS

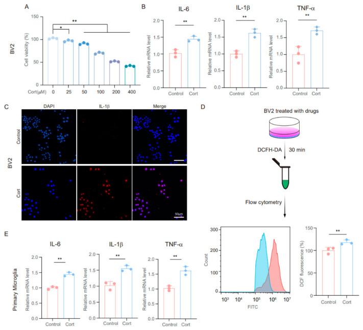
In in vitro studies, we first explored the effects of 2-DG on the inflammatory response of microglia cells. The results showed that corticosterone (Cort) induced reactive oxygen species (ROS) production, increased glycolysis, and promoted the release of inflammatory mediators. However, these effects were reversed by intervention with 2-DG. Subsequently, we examined changes in depression-like behavior and hippocampal glycolysis in mice during chronic stress. The results indicated that chronic stress led to prolonged escape latency in the Morris water maze, increased platform-crossing frequency, reduced sucrose preference index, and extended immobility time in the forced swim test, all of which are indicative of depression-like behavior in mice. Additionally, we found that the expression of the key glycolytic enzyme hexokinase 2 (HK2) was upregulated in the hippocampus of stressed mice, along with an increased release of inflammatory factors. Further in vivo experiments investigated the effects of 2-DG on glycolysis and pro-inflammatory mediator production, as well as the therapeutic effects of 2-DG on chronic stress-induced depression-like behavior in mice. The results showed that 2-DG alleviated chronic stress-induced depression-like behaviors, such as improving escape latency and platform-crossing frequency in the Morris water maze, and increasing the time spent in the center of the open field. Additionally, 2-DG intervention reduced the level of glycolysis in the hippocampus and decreased the release of pro-inflammatory mediators.

CONCLUSIONS

These findings suggest that 2-DG can mitigate neuroinflammation and depressive behaviors by inhibiting glycolysis and inflammatory responses. Overall, our results highlight the potential of 2-DG as a therapeutic agent for alleviating chronic stress-induced neuroinflammation through the regulation of glycolysis.

摘要

背景

越来越多的证据表明,葡萄糖代谢在活化的免疫细胞中起着关键作用,对神经炎症和抑郁样行为的发生发展有显著影响。据报道,慢性应激会诱导小胶质细胞活化以及海马体中葡萄糖代谢紊乱。

目的

本研究旨在探究慢性应激介导的糖酵解如何促进神经炎症,并评估糖酵解抑制剂2-脱氧-D-葡萄糖(2-DG)在慢性应激诱导的神经炎症和抑郁样行为模型中的治疗潜力。

方法

在体外研究中,我们首先探究了2-DG对小胶质细胞炎症反应的影响。结果显示,皮质酮(Cort)诱导活性氧(ROS)生成,增加糖酵解,并促进炎症介质的释放。然而,2-DG干预可逆转这些效应。随后,我们检测了慢性应激期间小鼠抑郁样行为和海马体糖酵解的变化。结果表明,慢性应激导致小鼠在莫里斯水迷宫中的逃避潜伏期延长、穿越平台频率增加、蔗糖偏好指数降低以及在强迫游泳试验中的不动时间延长,所有这些均表明小鼠出现了抑郁样行为。此外,我们发现应激小鼠海马体中关键糖酵解酶己糖激酶2(HK2)的表达上调,同时炎症因子释放增加。进一步的体内实验研究了2-DG对糖酵解和促炎介质产生的影响,以及2-DG对慢性应激诱导的小鼠抑郁样行为的治疗作用。结果显示,2-DG减轻了慢性应激诱导的抑郁样行为,如改善了小鼠在莫里斯水迷宫中的逃避潜伏期和穿越平台频率,并增加了在旷场中央停留的时间。此外,2-DG干预降低了海马体中的糖酵解水平,并减少了促炎介质的释放。

结论

这些发现表明,2-DG可通过抑制糖酵解和炎症反应来减轻神经炎症和抑郁行为。总体而言,我们的结果突出了2-DG作为一种治疗药物通过调节糖酵解来减轻慢性应激诱导的神经炎症的潜力。

https://cdn.ncbi.nlm.nih.gov/pmc/blobs/e193/11591872/9426ad8c7e2e/brainsci-14-01098-g001.jpg

文献AI研究员

20分钟写一篇综述,助力文献阅读效率提升50倍。

立即体验

用中文搜PubMed

大模型驱动的PubMed中文搜索引擎

马上搜索

文档翻译

学术文献翻译模型,支持多种主流文档格式。

立即体验