Suppr超能文献

基于 NAD 依赖性的比率型碳点的深红光发射荧光用于肿瘤发生的早期诊断。

Early Diagnosis of Tumorigenesis via Ratiometric Carbon Dots with Deep-Red Emissive Fluorescence Based on NAD Dependence.

机构信息

College of Chemistry, Zhengzhou University, Zhengzhou 450001, China.

College of Biological Engineering, Henan University of Technology, Zhengzhou 450001, China.

出版信息

Molecules. 2024 Nov 11;29(22):5308. doi: 10.3390/molecules29225308.

Abstract

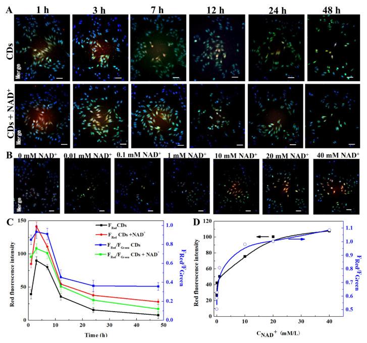
The early diagnosis of tumorigenesis is crucial for clinical treatment, but the resolution and sensitivity of conventional short-wavelength biomarkers are not ideal because of the complicated interference in living tissue. Herein, a nicotinamide adenine dinucleotide (NAD)-responsive probe with deep-red emissive ratiometric fluorescence was synthetized as a promising target for energy metabolism patterns during tumorigenesis. Interestingly, the solvents HPO and 2,2'-dithiodibenzoic acid enhanced the red emission (640 and 680 nm) of o-phenylenediamine-based carbon dots (CDs), leading to the formation of a nanoscale graphite-like skeleton covered with -P=O, -CONH-, -COOH and -NH on their surfaces. Meanwhile, this method exhibited high sensitivity to the discriminating target NAD, with a detection limit of 63 μM due to the inner filter effect and fluorescence resonance energy transfer process between NAD and CDs, which is superior to the reported capillary electrophoresis and liquid chromatographic detection methods (the reported detection limit was about 0.2 mM) in complex biological samples and even cancer cells. Encouragingly, NAD significantly promoted nucleus-targeting fluorescence and cell migration compared to GSH and pH stimulation, which were gradually eliminated in human hepatocellular carcinoma (HepG2) cells after 2-deoxy-d-Glucose inhibited the glycolytic phenotype. The proposed method holds great potential for the temporal and spatial resolution of NAD-dependent tumor diagnosis in complex living systems.

摘要

肿瘤发生的早期诊断对临床治疗至关重要,但由于活组织中复杂的干扰,传统的短波长生物标志物的分辨率和灵敏度并不理想。在此,我们合成了一种烟酰胺腺嘌呤二核苷酸(NAD)响应探针,该探针具有深红色发射的比率荧光,可作为肿瘤发生过程中能量代谢模式的有前途的靶标。有趣的是,溶剂 HPO 和 2,2'-二硫代二苯甲酸增强了基于邻苯二胺的碳点(CDs)的红色发射(640 和 680nm),导致纳米级石墨状骨架的形成,其表面覆盖有 -P=O、-CONH-、-COOH 和 -NH。同时,由于 NAD 与 CDs 之间的内滤效应和荧光共振能量转移过程,该方法对区分靶标 NAD 具有很高的灵敏度,检测限为 63μM,优于复杂生物样品中报道的毛细管电泳和液相色谱检测方法(报道的检测限约为 0.2mM),甚至在人类肝癌(HepG2)细胞中也是如此。令人鼓舞的是,与 GSH 和 pH 刺激相比,NAD 显著促进了核靶向荧光和细胞迁移,而在 2-脱氧-d-葡萄糖抑制糖酵解表型后,这些作用在 HepG2 细胞中逐渐消除。该方法在复杂的活体系统中对依赖 NAD 的肿瘤进行时空分辨率诊断具有很大的潜力。

https://cdn.ncbi.nlm.nih.gov/pmc/blobs/7d28/11596318/d0b2ce4bafa7/molecules-29-05308-g001.jpg

文献AI研究员

20分钟写一篇综述,助力文献阅读效率提升50倍。

立即体验

用中文搜PubMed

大模型驱动的PubMed中文搜索引擎

马上搜索

文档翻译

学术文献翻译模型,支持多种主流文档格式。

立即体验