Suppr超能文献

肠道生理学和环境解释了人类肠道微生物组组成和代谢的变化。

Gut physiology and environment explain variations in human gut microbiome composition and metabolism.

机构信息

Department of Nutrition, Exercise and Sports, University of Copenhagen, Frederiksberg, Denmark.

National Food Institute, Technical University of Denmark, Kgs Lyngby, Denmark.

出版信息

Nat Microbiol. 2024 Dec;9(12):3210-3225. doi: 10.1038/s41564-024-01856-x. Epub 2024 Nov 27.

Abstract

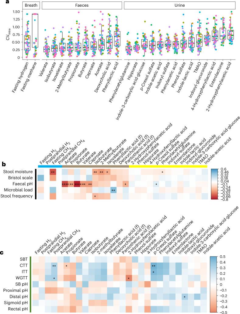
The human gut microbiome is highly personal. However, the contribution of gut physiology and environment to variations in the gut microbiome remains understudied. Here we performed an observational trial using multi-omics to profile microbiome composition and metabolism in 61 healthy adults for 9 consecutive days. We assessed day-to-day changes in gut environmental factors and measured whole-gut and segmental intestinal transit time and pH using a wireless motility capsule in a subset of 50 individuals. We observed substantial daily fluctuations, with intra-individual variations in gut microbiome and metabolism associated with changes in stool moisture and faecal pH, and inter-individual variations accounted for by whole-gut and segmental transit times and pH. Metabolites derived from microbial carbohydrate fermentation correlated negatively with the gut passage time and pH, while proteolytic metabolites and breath methane showed a positive correlation. Finally, we identified associations between segmental transit time/pH and coffee-, diet-, host- and microbial-derived metabolites. Our work suggests that gut physiology and environment are key to understanding the individuality of the human gut microbial composition and metabolism.

摘要

人类肠道微生物组具有高度个体性。然而,肠道生理学和环境对肠道微生物组变化的贡献仍研究不足。在这里,我们进行了一项观察性试验,使用多组学技术在 61 名健康成年人中连续 9 天对微生物组组成和代谢进行了分析。我们评估了肠道环境因素的日常变化,并在 50 名个体的亚组中使用无线动力胶囊测量了全肠道和肠道段的通过时间和 pH 值。我们观察到了大量的日常波动,个体内的肠道微生物组和代谢变化与粪便水分和粪便 pH 值的变化有关,而个体间的变化则由全肠道和肠道段的通过时间和 pH 值来解释。微生物碳水化合物发酵衍生的代谢物与肠道通过时间和 pH 值呈负相关,而蛋白水解代谢物和呼吸甲烷则呈正相关。最后,我们确定了肠道段通过时间/ pH 值与咖啡、饮食、宿主和微生物衍生代谢物之间的关联。我们的工作表明,肠道生理学和环境是理解人类肠道微生物组成和代谢个体性的关键。

https://cdn.ncbi.nlm.nih.gov/pmc/blobs/efba/11602727/412e74d9d136/41564_2024_1856_Fig1_HTML.jpg

文献AI研究员

20分钟写一篇综述,助力文献阅读效率提升50倍。

立即体验

用中文搜PubMed

大模型驱动的PubMed中文搜索引擎

马上搜索

文档翻译

学术文献翻译模型,支持多种主流文档格式。

立即体验