Suppr超能文献

聚合物多价Fc结合肽制备的临床复合双特异性抗体增强靶向PD1和CTLA-4的双重免疫疗法。

Polymeric Multivalent Fc Binding Peptides-Fabricated Clinical Compounding Bispecific Antibody Potentiates Dual Immunotherapy Targeting PD1 and CTLA-4.

作者信息

Liu Zongyu, Chu Hongyu, Zhao Weidong, Yang Chenguang, Liu Tongjun, Shen Na, Tang Zhaohui

机构信息

Department of Colorectal and Anal Surgery, The Second Hospital of Jilin University, Changchun, Jilin, 130000, China.

Department of Gastrointestinal Colorectal and Anal Surgery, China-Japan Union Hospital of Jilin University, Changchun, Jilin, 130033, China.

出版信息

Adv Sci (Weinh). 2025 Jan;12(3):e2408899. doi: 10.1002/advs.202408899. Epub 2024 Nov 28.

Abstract

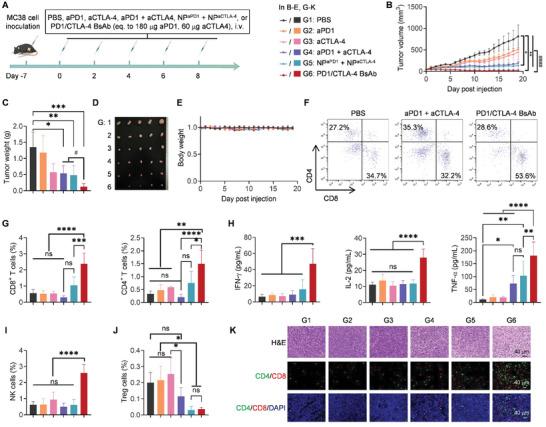
Dual Opdivo plus Yervoy immunotherapy, targeting the immune checkpoints PD1 and CTLA-4, is successful in clinical use. However, it is associated with a high incidence of adverse events, and its therapeutic efficacy needs improving. In this study, polymeric multivalent Fc-binding peptides (PLG-Fc-III-4C) are employed to fabricate a bispecific antibody (PD1/CTLA-4 BsAb) to potentiate dual immunotherapy targeting PD1 and CTLA-4. The PD1/CTLA-4 BsAb is prepared by mixing PLG-Fc-III-4C with aPD1 and aCTLA-4 in an aqueous solution for 3 h using the clinically optimal 3:1 proportion of aPD1 to aCTLA-4. PD1/CTLA-4 BsAb significantly inhibits tumors in MC38 colon cancer-bearing mice more effectively than the combination of aPD1 and aCTLA-4, with tumor suppression rates of 96.8% and 77.3%, respectively. It also induces a higher percentage of CD8 T cells and increases the secretion of effector cytokines while reducing Treg levels in tumors compared to phosphate-buffered saline, indicating significant tumor immunity regulation. Mechanistically, a 6.3-fold increase in PD1/CTLA-4 BsAb accumulation in tumors due to the tumor targeting ability of aPD1, and the PD1/CTLA-4 BsAb significantly reduces the adverse colitis event in healthy mice, compared to aPD1 and aCTLA-4. Thus, these findings provide a novel approach to enhance antitumor therapy using aPD1 and aCTLA-4.

摘要

靶向免疫检查点PD1和CTLA-4的纳武利尤单抗联合伊匹木单抗双重免疫疗法在临床应用中取得了成功。然而,它与不良事件的高发生率相关,其治疗效果仍有待提高。在本研究中,采用聚合物多价Fc结合肽(PLG-Fc-III-4C)制备双特异性抗体(PD1/CTLA-4 BsAb),以增强针对PD1和CTLA-4的双重免疫疗法。通过将PLG-Fc-III-4C与aPD1和aCTLA-4在水溶液中以临床最佳的aPD1与aCTLA-4比例3:1混合3小时来制备PD1/CTLA-4 BsAb。与aPD1和aCTLA-4联合使用相比,PD1/CTLA-4 BsAb能更有效地显著抑制MC38荷结肠癌小鼠的肿瘤,肿瘤抑制率分别为96.8%和77.3%。与磷酸盐缓冲盐水相比,它还能诱导更高比例的CD8 T细胞,增加效应细胞因子的分泌,同时降低肿瘤中的调节性T细胞水平,表明其具有显著的肿瘤免疫调节作用。从机制上讲,由于aPD1的肿瘤靶向能力,PD1/CTLA-4 BsAb在肿瘤中的积累增加了6.3倍,并且与aPD1和aCTLA-4相比,PD1/CTLA-4 BsAb显著降低了健康小鼠的不良结肠炎事件。因此,这些发现为增强使用aPD1和aCTLA-4的抗肿瘤治疗提供了一种新方法。

https://cdn.ncbi.nlm.nih.gov/pmc/blobs/41ed/11744713/d8a9b020c2a5/ADVS-12-2408899-g003.jpg

文献AI研究员

20分钟写一篇综述,助力文献阅读效率提升50倍。

立即体验

用中文搜PubMed

大模型驱动的PubMed中文搜索引擎

马上搜索

文档翻译

学术文献翻译模型,支持多种主流文档格式。

立即体验