Suppr超能文献

广谱有效噬菌体-抗生素鸡尾酒治疗细菌感染的蓝图。

A blueprint for broadly effective bacteriophage-antibiotic cocktails against bacterial infections.

机构信息

Division of Infectious Diseases and Geographic Medicine, Department of Medicine, Stanford University, Stanford, CA, USA.

Center for Excellence in Pulmonary Biology, Department of Pediatrics, Stanford University, Stanford, CA, USA.

出版信息

Nat Commun. 2024 Nov 28;15(1):9987. doi: 10.1038/s41467-024-53994-9.

Abstract

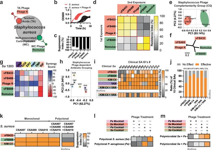
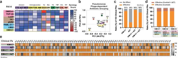
Bacteriophage (phage) therapy is a promising therapeutic modality for multidrug-resistant bacterial infections, but its application is mainly limited to personalized therapy due to the narrow host range of individual phages. While phage cocktails targeting all possible bacterial receptors could theoretically confer broad coverage, the extensive diversity of bacteria and the complexity of phage-phage interactions render this approach challenging. Here, using screening protocols for identifying "complementarity groups" of phages using non-redundant receptors, we generate effective, broad-range phage cocktails that prevent the emergence of bacterial resistance. We also discover characteristic interactions between phage complementarity groups and particular antibiotic classes, facilitating the prediction of phage-antibiotic as well as phage-phage interactions. Using this strategy, we create three phage-antibiotic cocktails, each demonstrating efficacy against ≥96% of 153 Pseudomonas aeruginosa clinical isolates, including biofilm cultures, and demonstrate comparable efficacy in an in vivo wound infection model. We similarly develop effective Staphylococcus aureus phage-antibiotic cocktails and demonstrate their utility of combined cocktails against polymicrobial (mixed P. aeruginosa/S. aureus) cultures, highlighting the broad applicability of this approach. These studies establish a blueprint for the development of effective, broad-spectrum phage-antibiotic cocktails, paving the way for off-the-shelf phage-based therapeutics to combat multidrug-resistant bacterial infections.

摘要

噬菌体(噬菌体)治疗是一种有前途的治疗多药耐药细菌感染的方法,但由于个体噬菌体的宿主范围狭窄,其应用主要限于个性化治疗。虽然针对所有可能细菌受体的噬菌体鸡尾酒理论上可以提供广泛的覆盖范围,但细菌的广泛多样性和噬菌体-噬菌体相互作用的复杂性使得这种方法具有挑战性。在这里,我们使用筛选方案来识别使用非冗余受体的噬菌体“互补群”,从而生成有效的广谱噬菌体鸡尾酒,防止细菌产生耐药性。我们还发现了噬菌体互补群与特定抗生素类别的特征相互作用,有助于预测噬菌体-抗生素以及噬菌体-噬菌体的相互作用。使用这种策略,我们创建了三种噬菌体-抗生素鸡尾酒,每种鸡尾酒对 153 种铜绿假单胞菌临床分离株(包括生物膜培养物)的有效率均≥96%,并在体内伤口感染模型中证明了相当的疗效。我们还类似地开发了有效的金黄色葡萄球菌噬菌体-抗生素鸡尾酒,并证明了它们在联合鸡尾酒对抗多微生物(混合铜绿假单胞菌/金黄色葡萄球菌)培养物中的效用,突出了这种方法的广泛适用性。这些研究为开发有效、广谱的噬菌体-抗生素鸡尾酒奠定了基础,为现成的基于噬菌体的疗法对抗多药耐药细菌感染铺平了道路。

https://cdn.ncbi.nlm.nih.gov/pmc/blobs/f81a/11604943/8e64bd98cc41/41467_2024_53994_Fig1_HTML.jpg

文献AI研究员

20分钟写一篇综述,助力文献阅读效率提升50倍。

立即体验

用中文搜PubMed

大模型驱动的PubMed中文搜索引擎

马上搜索

文档翻译

学术文献翻译模型,支持多种主流文档格式。

立即体验