Suppr超能文献

Pin1 通过 RNF138 促进人类 Ca2.1 通道多泛素化:2 型发作性共济失调的病理生理学意义。

Pin1 promotes human Ca2.1 channel polyubiquitination by RNF138: pathophysiological implication for episodic ataxia type 2.

机构信息

Department of Physiology, College of Medicine, National Taiwan University, Taipei, 100, Taiwan.

Department of Neurology, Taipei Veterans General Hospital, Taipei, 112, Taiwan.

出版信息

Cell Commun Signal. 2024 Nov 28;22(1):571. doi: 10.1186/s12964-024-01960-9.

Abstract

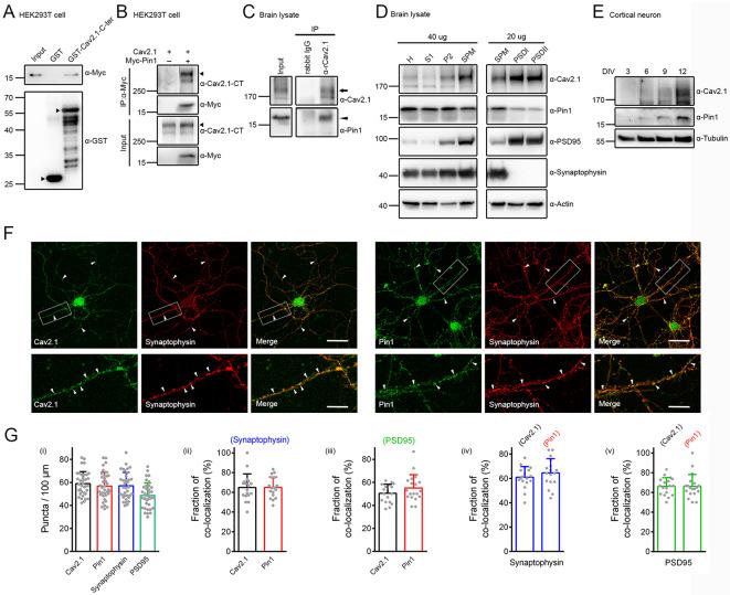
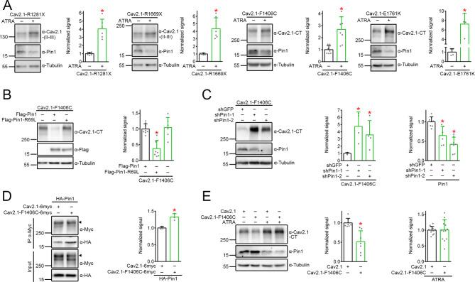
Loss-of-function mutations in the human gene encoding the neuron-specific Ca channel Ca2.1 are linked to the neurological disease episodic ataxia type 2 (EA2), as well as neurodevelopmental disorders such as developmental delay and developmental epileptic encephalopathy. Disease-associated Ca2.1 mutants may exhibit defective proteostasis and promote endoplasmic reticulum (ER)-associated degradation of their wild-type (WT) counterpart in a dominant-negative manner. The E3 ubiquitin ligase RNF138 was previously shown to mediate EA2-related aberrant degradation of Ca2.1 at the ER. Herein we aimed to elucidate the ER proteostasis mechanism of Ca2.1. The peptidyl-prolyl cis/trans isomerase, NIMA-interacting 1 (Pin1) was identified as a novel neuronal Ca2.1 binding partner that promoted polyubiquitination and proteasomal degradation of Ca2.1. Suppression of endogenous Pin1 level with either shRNA knockdown or the Pin1 inhibitor all-trans retinoic acid (ATRA) enhanced endogenous Ca2.1 protein level in neurons, and attenuated ER-associated degradation of Ca2.1 WT and EA2-causing mutants. Detailed mutation analyses suggested that Pin1 interacted with specific phosphorylated serine/threonine-proline motifs in the intracellular II-III loop and the distal carboxy-terminal region of human Ca2.1. We further generated Pin1-insensitive Ca2.1 constructs and demonstrated that, during ER quality control, Pin1 served as an upstream regulator of Ca2.1 polyubiquitination and degradation by RNF138. Pin1 regulation was required for the dominant-negative effect of EA2 missense mutants, but not nonsense mutants, on Ca2.1 WT protein expression. Our data are consistent with the idea that Ca2.1 proteostasis at the ER, as well as dominant-negative suppression of disease-causing loss-of-function mutants on Ca2.1 WT, entail both Pin1/RNF138-dependent and -independent mechanisms.

摘要

人类神经元特异性钙通道 Ca2.1 基因的功能丧失突变与神经系统疾病发作性共济失调 2 型(EA2)以及神经发育障碍如发育迟缓和发育性癫痫性脑病有关。疾病相关的 Ca2.1 突变体可能表现出蛋白质稳态缺陷,并以显性负性方式促进其野生型(WT)对应物的内质网(ER)相关降解。先前已经表明,E3 泛素连接酶 RNF138 介导 EA2 相关的 Ca2.1 在 ER 中的异常降解。在此,我们旨在阐明 Ca2.1 的 ER 蛋白质稳态机制。肽基脯氨酰顺/反异构酶、NIMA 相互作用蛋白 1(Pin1)被鉴定为一种新的神经元 Ca2.1 结合伴侣,可促进 Ca2.1 的多泛素化和蛋白酶体降解。用 shRNA 敲低或 Pin1 抑制剂全反式视黄酸(ATRA)抑制内源性 Pin1 水平,可增强神经元中内源性 Ca2.1 蛋白水平,并减弱 Ca2.1 WT 和引起 EA2 的突变体的 ER 相关降解。详细的突变分析表明,Pin1 与人类 Ca2.1 的细胞内 II-III 环和远端羧基末端区域的特定磷酸化丝氨酸/苏氨酸-脯氨酸基序相互作用。我们进一步生成了 Pin1 不敏感的 Ca2.1 构建体,并证明在 ER 质量控制期间,Pin1 作为 RNF138 介导的 Ca2.1 多泛素化和降解的上游调节剂。Pin1 调节对于 EA2 错义突变体而非无意义突变体对 Ca2.1 WT 蛋白表达的显性负效应是必需的。我们的数据与以下观点一致,即 ER 中的 Ca2.1 蛋白质稳态以及对 Ca2.1 WT 的致病失功能突变体的显性负抑制作用,需要 Pin1/RNF138 依赖性和非依赖性机制。

https://cdn.ncbi.nlm.nih.gov/pmc/blobs/10a0/11603662/e6a69be25011/12964_2024_1960_Fig1_HTML.jpg

文献AI研究员

20分钟写一篇综述,助力文献阅读效率提升50倍。

立即体验

用中文搜PubMed

大模型驱动的PubMed中文搜索引擎

马上搜索

文档翻译

学术文献翻译模型,支持多种主流文档格式。

立即体验