Suppr超能文献

星形胶质细胞与神经元通过细胞外囊泡穿梭的miRNA-382-5p相互作用促进创伤性脑损伤。

Astrocyte-neuron crosstalk through extracellular vesicle-shuttled miRNA-382-5p promotes traumatic brain injury.

作者信息

Hu Qing, Wu Xun, Guo Chengxuan, Wang Tinghao, Guo Hao, Wang Jin, Wang Bodong, Cui Wenxing, Bai Hao, Zhou Jinpeng, Li Leiyang, Han Liying, Cao Liang, Ge Shunnan, Gao Guodong, Wang Ting, Wu Zhenyong, Guo Wei, Qu Yan, Feng Jing, Liu Haixiao

机构信息

Department of Neurosurgery, Tangdu Hospital, Xi'an, Shaanxi, China.

Shaanxi Clinical Research Center for Neurosurgical Diseases, Xi'an, Shaanxi, China.

出版信息

Exp Mol Med. 2024 Dec;56(12):2642-2658. doi: 10.1038/s12276-024-01355-3. Epub 2024 Dec 2.

Abstract

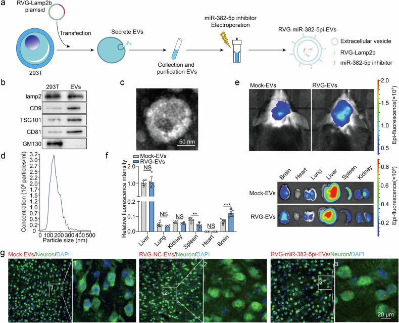
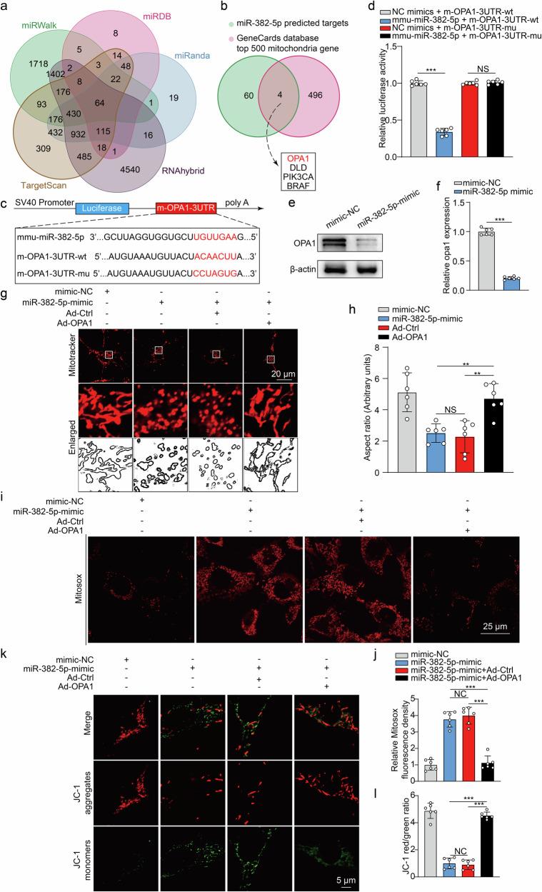
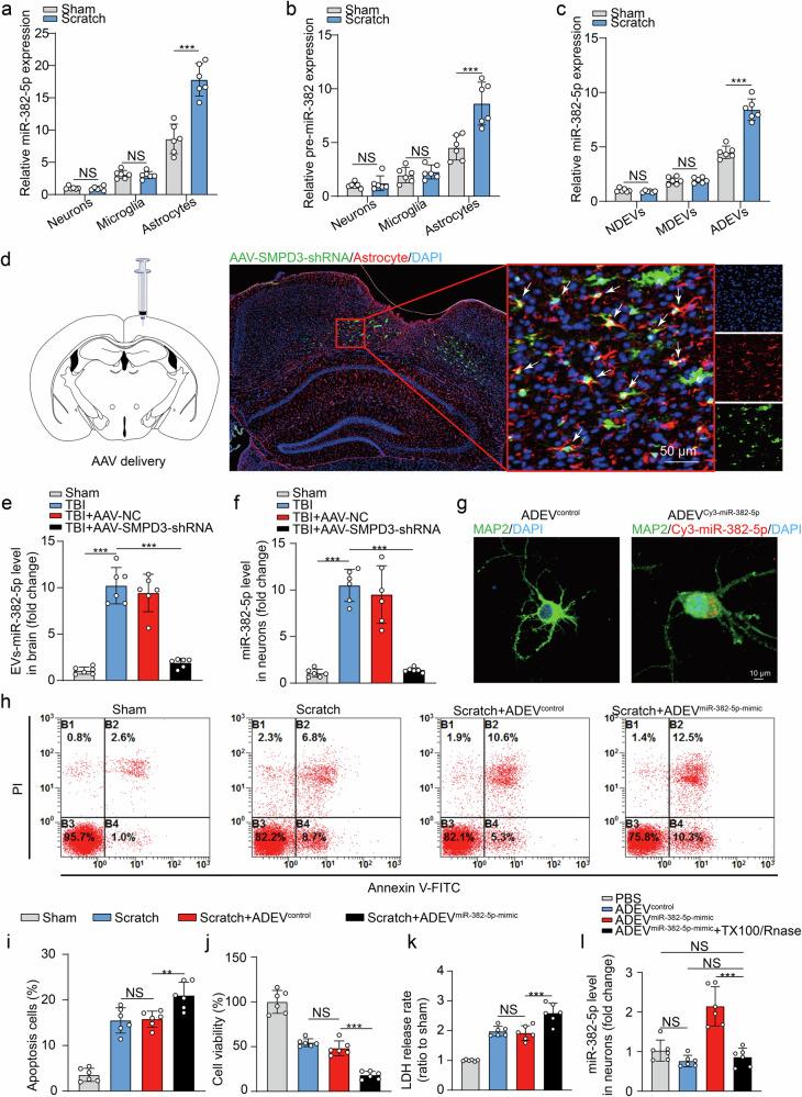
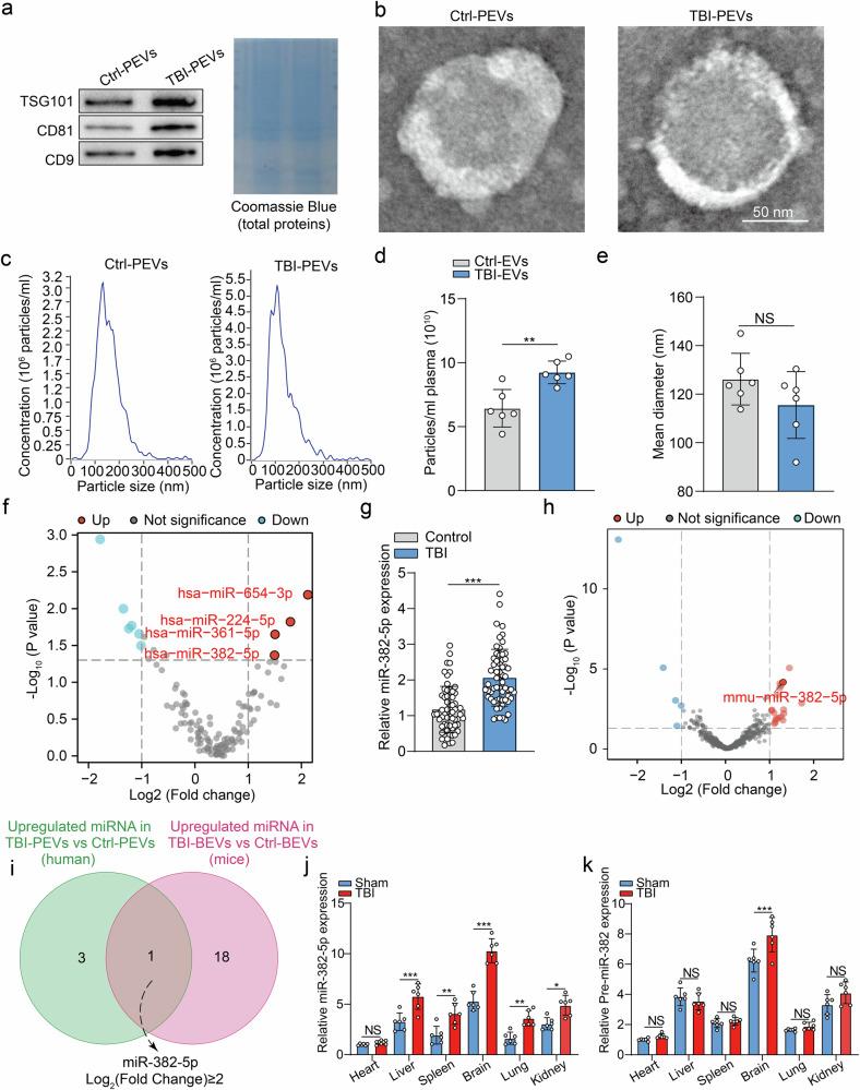
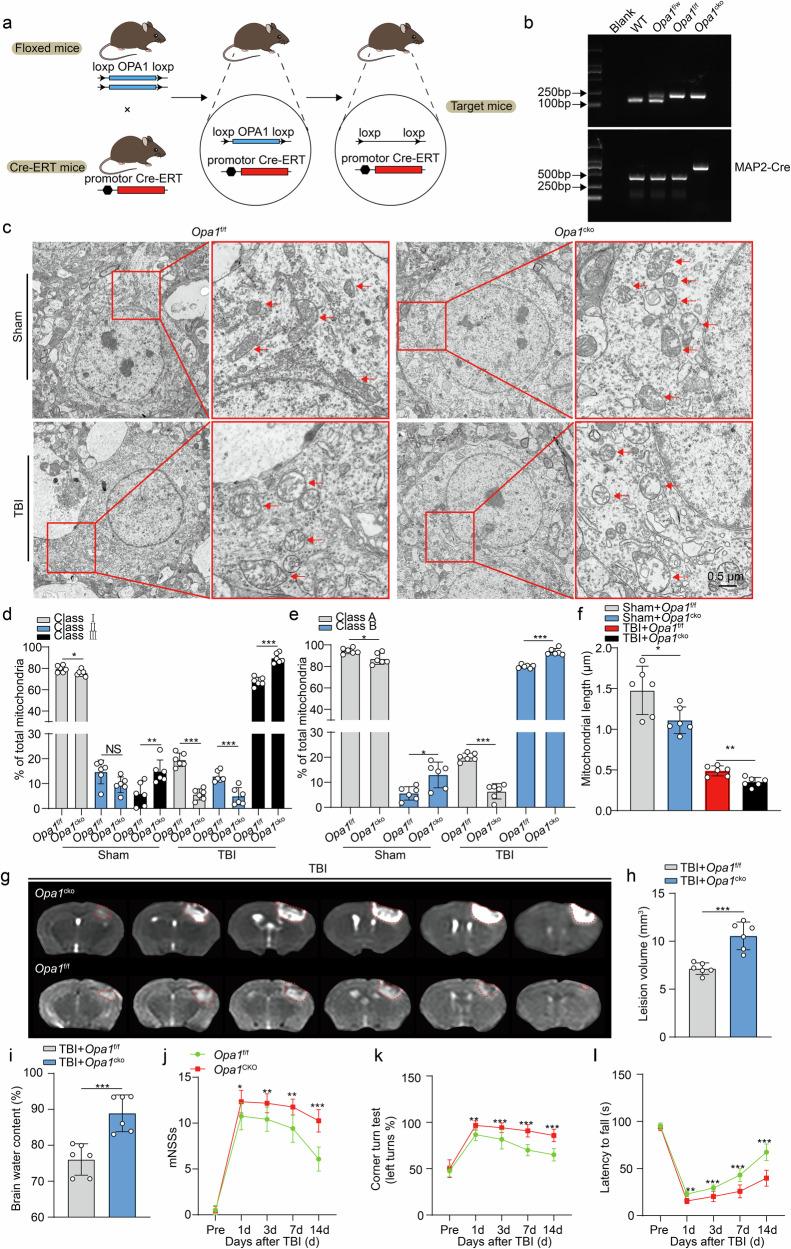
Although astrocytes undergo functional changes in response to brain injury and may be the driving force of subsequent neuronal death, the underlying mechanisms remain incompletely elucidated. Here, we showed that extracellular vesicle (EV)-shuttled miRNA-382-5p may serve as a biomarker for the severity of traumatic brain injury (TBI), as the circulating EV-miRNA-382-5p level was significantly increased in both human patients and TBI model mice. Mechanistically, astrocyte-derived EVs delivered the shuttled miRNA-382-5p to mediate astrocyte-neuron communication, which promoted neuronal mitochondrial dysfunction by inhibiting the expression of optic atrophy-1 (OPA1). Consistent with these findings, genetic ablation of neuronal OPA1 exacerbated mitochondrial damage and neuronal apoptosis in response to TBI. Moreover, engineered RVG-miRNA-382-5p inhibitor-EVs, which can selectively deliver a miRNA-382-5p inhibitor to neurons, significantly attenuated mitochondrial damage and improved neurological function after TBI. Taken together, our data suggest that EV-shuttled miRNA-382-5p may be a critical mediator of astrocyte-induced neurotoxicity under pathological conditions and that targeting miRNA-382-5p-OPA1 signaling has potential for clinical translation in the treatment of traumatic brain injury.

摘要

尽管星形胶质细胞会因脑损伤而发生功能变化,且可能是随后神经元死亡的驱动因素,但其潜在机制仍未完全阐明。在此,我们表明细胞外囊泡(EV)转运的miRNA-382-5p可能作为创伤性脑损伤(TBI)严重程度的生物标志物,因为在人类患者和TBI模型小鼠中,循环EV-miRNA-382-5p水平均显著升高。机制上,星形胶质细胞衍生的EVs递送转运的miRNA-382-5p以介导星形胶质细胞与神经元的通讯,通过抑制视神经萎缩蛋白-1(OPA1)的表达促进神经元线粒体功能障碍。与这些发现一致,神经元OPA1的基因敲除加剧了TBI后的线粒体损伤和神经元凋亡。此外,工程化的RVG-miRNA-382-5p抑制剂-EVs能够选择性地将miRNA-382-5p抑制剂递送至神经元,显著减轻TBI后的线粒体损伤并改善神经功能。综上所述,我们的数据表明,EV转运的miRNA-382-5p可能是病理条件下星形胶质细胞诱导神经毒性的关键介质,靶向miRNA-382-5p-OPA1信号通路在创伤性脑损伤治疗中具有临床转化潜力。

https://cdn.ncbi.nlm.nih.gov/pmc/blobs/e867/11671591/6782703c871a/12276_2024_1355_Fig1_HTML.jpg

文献AI研究员

20分钟写一篇综述,助力文献阅读效率提升50倍。

立即体验

用中文搜PubMed

大模型驱动的PubMed中文搜索引擎

马上搜索

文档翻译

学术文献翻译模型,支持多种主流文档格式。

立即体验