Suppr超能文献

一种用于治疗新生血管性视网膜病变的新型玻璃体内双转基因基因药物的设计与表征

Design and Characterization of a Novel Intravitreal Dual-Transgene Genetic Medicine for Neovascular Retinopathies.

作者信息

Calton Melissa A, Croze Roxanne H, Burns Christian, Beliakoff Ghezal, Vazin Tandis, Szymanski Paul, Schmitt Christopher, Klein Austin, Leong Meredith, Quezada Melissa, Holt Jenny, Bolender Gabe, Barglow Katherine, Khoday Devi, Mason Thomas, Delaria Katherine, Hassanipour Mohammad, Kotterman Melissa, Khanani Arshad M, Schaffer David, Francis Peter, Kirn David

机构信息

4D Molecular Therapeutics, Emeryville, California, United States.

Sierra Eye Associates, Reno, Nevada, United States.

出版信息

Invest Ophthalmol Vis Sci. 2024 Dec 2;65(14):1. doi: 10.1167/iovs.65.14.1.

Abstract

PURPOSE

Intravitreal delivery of therapeutic transgenes to the retina via engineered viral vectors can provide sustained local concentrations of therapeutic proteins and thus potentially reduce the treatment burden and improve long-term vision outcomes for patients with neovascular (wet) age-related macular degeneration (AMD), diabetic macular edema (DME), and diabetic retinopathy.

METHODS

We performed directed evolution in nonhuman primates (NHP) to invent an adeno-associated viral (AAV) variant (R100) with the capacity to cross vitreoretinal barriers and transduce all regions and layers of the retina following intravitreal injection. We then engineered 4D-150, an R100-based genetic medicine carrying 2 therapeutic transgenes: a codon-optimized sequence encoding aflibercept, a recombinant protein that inhibits VEGF-A, VEGF-B, and PlGF, and a microRNA sequence that inhibits expression of VEGF-C. Transduction, transgene expression, and biological activity were characterized in human retinal cells in vitro and in NHPs.

RESULTS

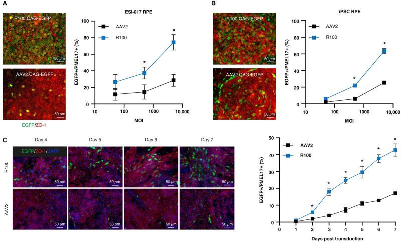
R100 demonstrated superior retinal cell transduction in vitro and in vivo compared to AAV2, a commonly used wild-type AAV serotype in retinal gene therapies. Transduction of human retinal pigment epithelial cells in vitro by 4D-150 resulted in dose-dependent transgene expression and corresponding reductions in VEGF-A and VEGF-C. Intravitreal administration of 4D-150 to NHPs was well tolerated and led to robust retinal expression of both transgenes. In a primate model of laser-induced choroidal neovascularization, 4D-150 completely prevented clinically relevant angiogenic lesions at all tested doses.

CONCLUSIONS

These findings support further development of 4D-150. Clinical trials are underway to establish the safety and efficacy of 4D-150 in individuals with wet AMD and DME.

摘要

目的

通过工程化病毒载体将治疗性转基因药物玻璃体内注射到视网膜,可使治疗性蛋白质在局部持续保持一定浓度,从而有可能减轻治疗负担,并改善患有新生血管性(湿性)年龄相关性黄斑变性(AMD)、糖尿病性黄斑水肿(DME)和糖尿病性视网膜病变患者的长期视力预后。

方法

我们在非人类灵长类动物(NHP)中进行定向进化,以发明一种腺相关病毒(AAV)变体(R100),其能够穿越玻璃体视网膜屏障,并在玻璃体内注射后转导视网膜的所有区域和层次。然后,我们构建了4D-150,这是一种基于R100的基因药物,携带两个治疗性转基因:一个编码阿柏西普的密码子优化序列,阿柏西普是一种抑制VEGF-A、VEGF-B和PlGF的重组蛋白;以及一个抑制VEGF-C表达的微小RNA序列。在体外人视网膜细胞和NHP中对转导、转基因表达和生物活性进行了表征。

结果

与视网膜基因治疗中常用的野生型AAV血清型AAV2相比,R100在体外和体内均表现出更好的视网膜细胞转导能力。4D-150在体外对人视网膜色素上皮细胞的转导导致了剂量依赖性的转基因表达以及VEGF-A和VEGF-C相应的减少。向NHP玻璃体内注射4D-150耐受性良好,并导致两个转基因在视网膜中均有强劲表达。在激光诱导脉络膜新生血管形成的灵长类动物模型中,4D-150在所有测试剂量下均能完全预防临床相关的血管生成性病变。

结论

这些发现支持4D-150的进一步研发。目前正在进行临床试验,以确定4D-150在湿性AMD和DME患者中的安全性和有效性。

https://cdn.ncbi.nlm.nih.gov/pmc/blobs/c987/11614000/eb81b99e6f09/iovs-65-14-1-f001.jpg

文献AI研究员

20分钟写一篇综述,助力文献阅读效率提升50倍。

立即体验

用中文搜PubMed

大模型驱动的PubMed中文搜索引擎

马上搜索

文档翻译

学术文献翻译模型,支持多种主流文档格式。

立即体验