Suppr超能文献

通过单细胞和批量测序鉴定一种新型免疫相关基因特征以预测乳腺癌的免疫格局和预后

Identification of a novel immune-related gene signature by single-cell and bulk sequencing for the prediction of the immune landscape and prognosis of breast cancer.

作者信息

Gu Yanlin, Feng Zhengyang, Xu Xiaoyan, Jin Liyan

机构信息

Department of Thyroid and Breast Surgery, The Second Affiliated Hospital of Soochow University, Jiangsu, China.

Department of Oncology, The Second Affiliated Hospital of Soochow University, Jiangsu, China.

出版信息

Cancer Cell Int. 2024 Dec 3;24(1):393. doi: 10.1186/s12935-024-03589-7.

Abstract

BACKGROUND

As a common cause of cancer-related deaths in women, BRCA (breast cancer) shows complexity and requires precise biomarkers and treatment methods. This study delves into the molecular makeup of BRCA, focusing on immune profiles, molecular subtypes, gene expression and single-cell analysis.

METHODS

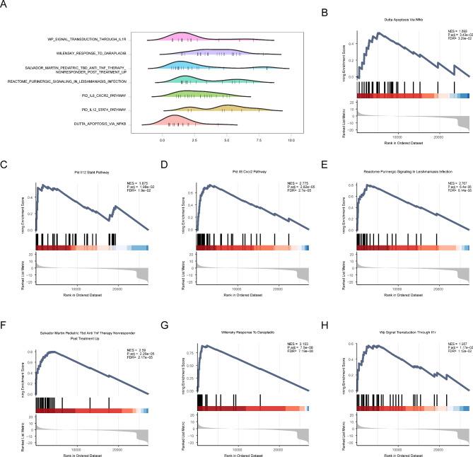
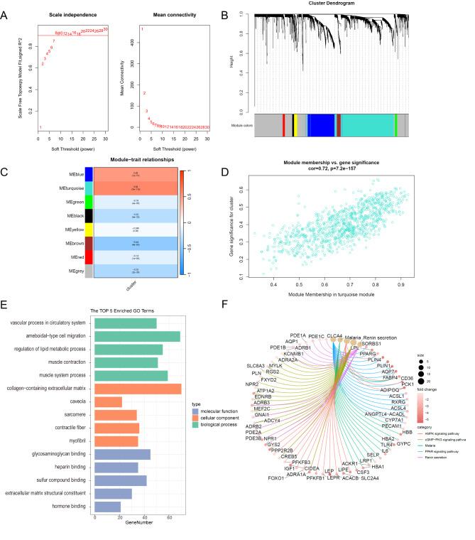
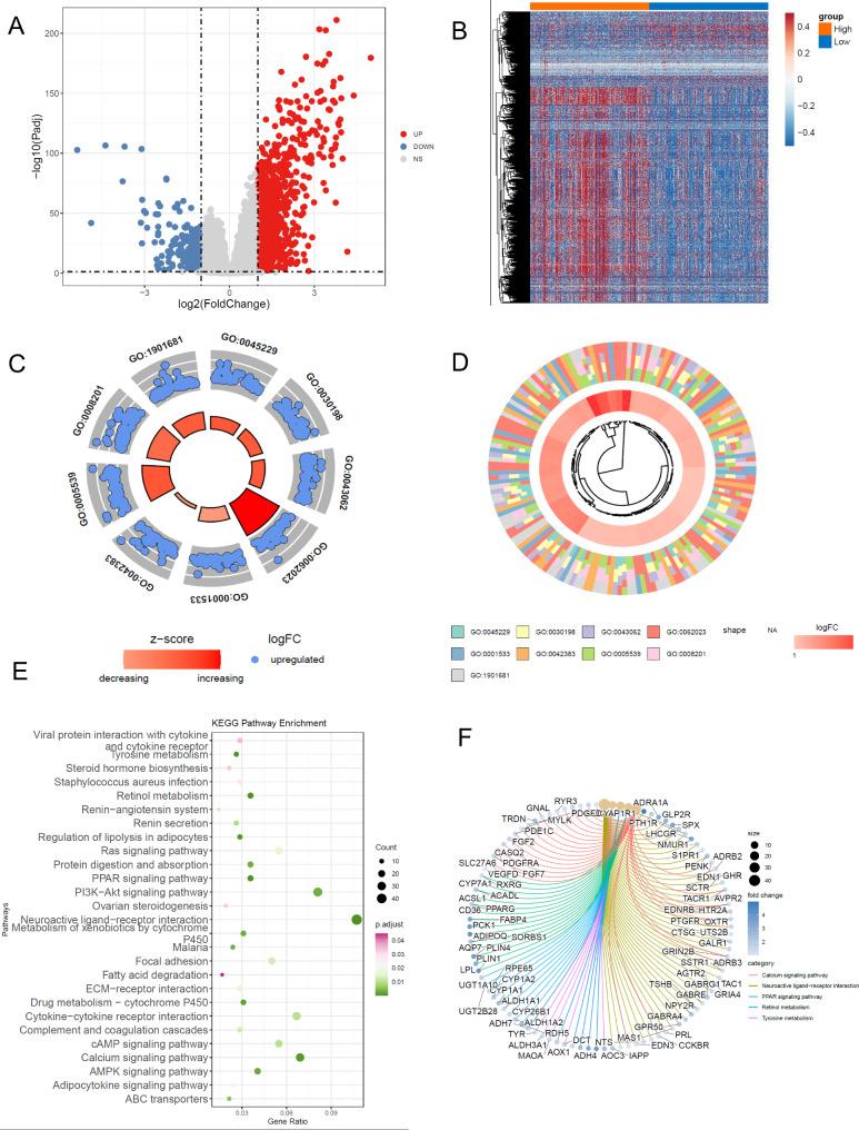
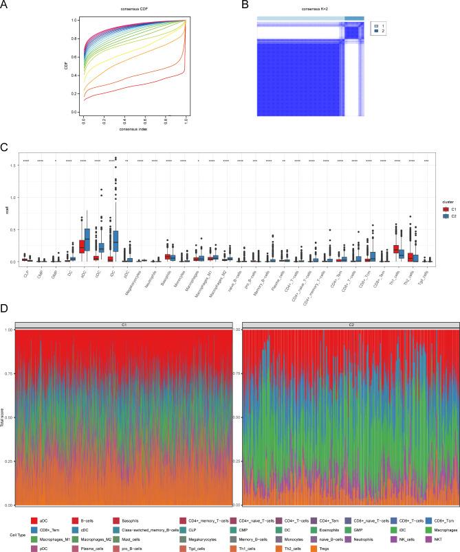
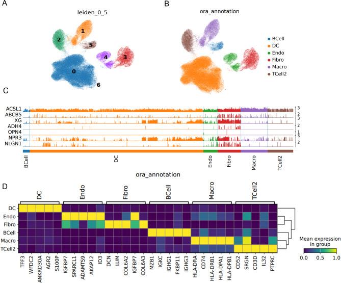
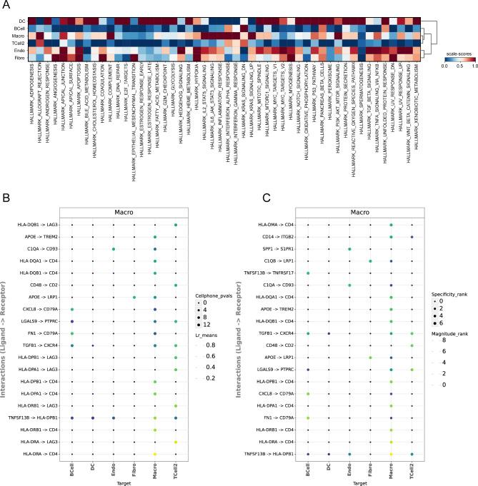
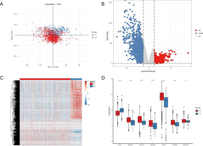
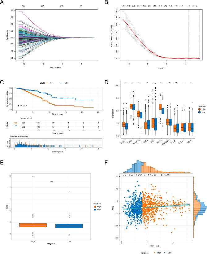
XCell was used to assess immune infiltration based on TCGA (the Cancer Genome Atlas) data and the clustering analysis was made. Differentially expressed genes were examined in distinct clusters, and the WGCNA (weighted correlation network analysis) was made to establish co-expression networks. The prognostic models were developed by Cox and LASSO-Cox regression. The clustering analysis, GSEA (Gene set enrichment analysis), GSVA (gene set variation analysis) and communication analysis of the single-cell dataset GSE161529 were performed to investigate the functional relevance. Real-time polymerase chain reaction (RT-PCR) was employed for evaluating gene expression.

RESULTS

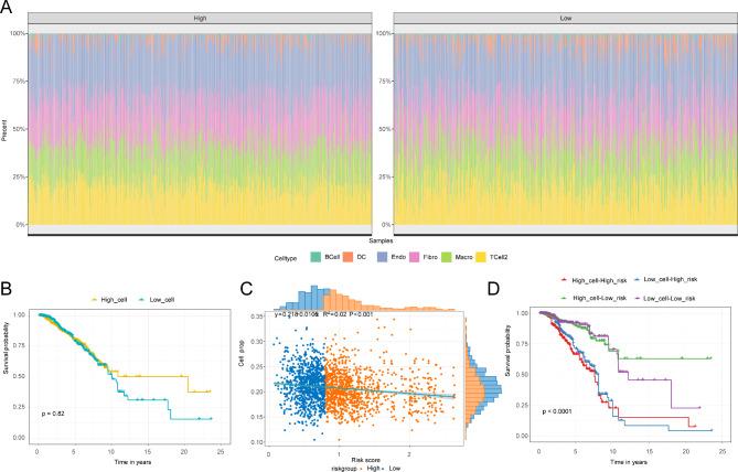
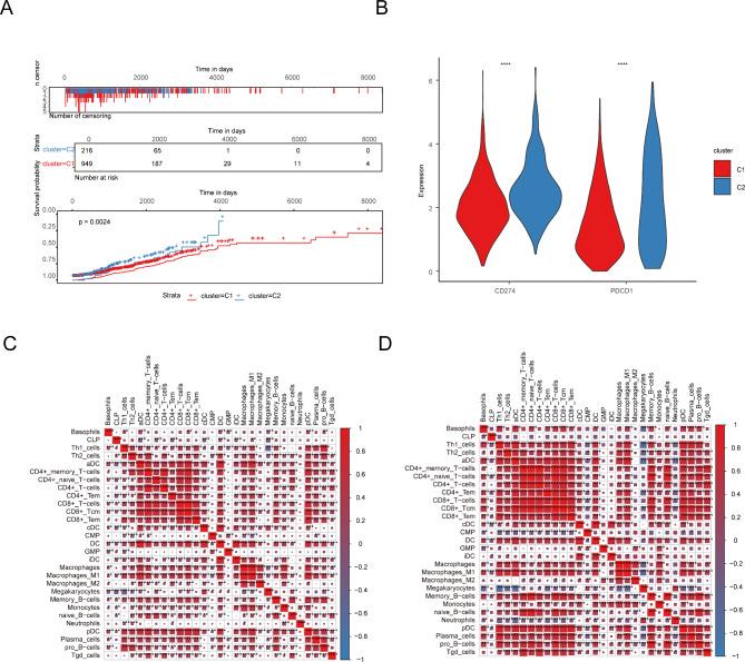
The results revealed significant differences in immune cell infiltration between two clusters (C1 and C2). C2 had poorer survival outcomes, which was associated with higher expression of immune checkpoints PD1 and PD-L1. The gene modules identified via WGCNA were correlated with the immune-based subtypes. Then, a prognostic model comprising seven genes (ACSL1, ABCB5, XG, ADH4, OPN4, NPR3, NLGN1) was used to divide patients into high- and low-risk subgroups. The high-risk group had worse prognosis and higher scores of TIDE (Tumor Immune Dysfunction and Exclusion). The single-cell analysis depicted the immune landscape. Macrophages and endothelial cells exhibited higher AUCell scores. In cellular communication analysis, notably significant ligand-receptor interactions of HLA-DRA-> CD4 and TNFSF13B-> HLA-DPB1 were observed. The proportion of endothelial cells was correlated with risk scores. Finally, RT-PCR results illustrated the expression of seven genes in BRCA specimens.

CONCLUSION

The integrative analysis provides new insights into molecular complexities of BRCA. Immune profiles and gene signatures hold potential for improving stratification of BRCA patients and guiding the development of personalized immunotherapy strategies.

摘要

背景

作为女性癌症相关死亡的常见原因,乳腺癌(BRCA)表现出复杂性,需要精确的生物标志物和治疗方法。本研究深入探讨BRCA的分子构成,重点关注免疫特征、分子亚型、基因表达和单细胞分析。

方法

基于癌症基因组图谱(TCGA)数据,使用XCell评估免疫浸润并进行聚类分析。在不同聚类中检测差异表达基因,并进行加权基因共表达网络分析(WGCNA)以建立共表达网络。通过Cox回归和LASSO - Cox回归建立预后模型。对单细胞数据集GSE161529进行聚类分析、基因集富集分析(GSEA)、基因集变异分析(GSVA)和细胞通讯分析,以研究功能相关性。采用实时聚合酶链反应(RT-PCR)评估基因表达。

结果

结果显示两个聚类(C1和C2)之间免疫细胞浸润存在显著差异。C2的生存结果较差,这与免疫检查点PD1和PD-L1的高表达相关。通过WGCNA鉴定的基因模块与基于免疫的亚型相关。然后,使用包含七个基因(ACSL1、ABCB5、XG、ADH4、OPN4、NPR3、NLGN1)的预后模型将患者分为高风险和低风险亚组。高风险组预后较差,肿瘤免疫功能障碍和排除(TIDE)评分较高。单细胞分析描绘了免疫格局。巨噬细胞和内皮细胞表现出较高的AUCell评分。在细胞通讯分析中,观察到显著的配体-受体相互作用,特别是HLA-DRA->CD4和TNFSF13B->HLA-DPB1。内皮细胞的比例与风险评分相关。最后,RT-PCR结果说明了七个基因在BRCA标本中的表达。

结论

综合分析为BRCA的分子复杂性提供了新见解。免疫特征和基因特征在改善BRCA患者分层及指导个性化免疫治疗策略的制定方面具有潜力。

https://cdn.ncbi.nlm.nih.gov/pmc/blobs/e881/11613745/66fb33dc742c/12935_2024_3589_Fig1_HTML.jpg

文献AI研究员

20分钟写一篇综述,助力文献阅读效率提升50倍。

立即体验

用中文搜PubMed

大模型驱动的PubMed中文搜索引擎

马上搜索

文档翻译

学术文献翻译模型,支持多种主流文档格式。

立即体验