Suppr超能文献

HSPA4表达与黑色素瘤细胞增殖、预后及免疫调节相关。

HSPA4 Expression is Correlated with Melanoma Cell Proliferation, Prognosis, and Immune Regulation.

作者信息

Wang Xudong, Li Zhiyong, Xu Jianhong, Wang Jun, Li Ying, Li Qiang, Niu Jianrong, Yang Rongya

机构信息

Outpatient Department of Yangfangdian, Southern Medical District of Chinese PLA General Hospital, Beijing, 100843, People's Republic of China.

Department of Dermatology, Seventh Medical Center of Chinese PLA General Hospital, Beijing, 100010, People's Republic of China.

出版信息

Clin Cosmet Investig Dermatol. 2024 Nov 29;17:2733-2746. doi: 10.2147/CCID.S477870. eCollection 2024.

Abstract

PURPOSE

Heat shock protein A4 () is associated with a variety of human diseases. However, its function in cutaneous malignant melanoma (CMM) remains uncertain.

PATIENTS AND METHODS

The gene and protein expression level of in CMM was investigated with public databases. Cell Counting Kit-8 (CCK8) assay was performed to assess the effect of on the proliferation of melanoma cells. Then, the diagnostic and prognostic value of in CMM were analyzed. Gene variations and methylation levels, and the correlation between expression and immune cell infiltration were evaluated, followed by the construction of related protein-protein interaction networks and functional enrichment analysis.

RESULTS

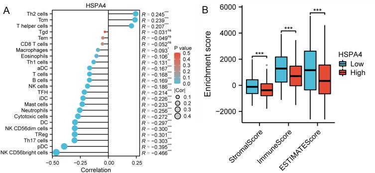
The mRNA and protein expression level of was significantly higher in CMM. Knocking down in A-375 cell line could inhibit tumor cell growth. The receiver operating characteristic (ROC) curve analysis confirmed the diagnostic value of . Survival analysis showed that high expression of was associated with poor prognosis. gene alterations were observed in 3% of CMM patients. Five CpG sites are associated with the prognosis of CMM. is negatively correlated with most immune cells in CMM. The protein interaction network shows that is closely related to proteins such as DnaJ heat shock protein family (Hsp40) member B1 () and DnaJ heat shock protein family (Hsp40) member B6 (), and the expression of is positively correlated with . Functional enrichment analysis indicated that may be associated with immune suppression and immune escape within the tumor microenvironment of CMM.

CONCLUSION

may participate in the regulation of tumor development and microenvironment, which may be a potential diagnostic and prognostic marker of CMM.

摘要

目的

热休克蛋白A4()与多种人类疾病相关。然而,其在皮肤恶性黑色素瘤(CMM)中的功能仍不确定。

患者和方法

利用公共数据库研究CMM中该基因和蛋白的表达水平。进行细胞计数试剂盒-8(CCK8)测定以评估其对黑色素瘤细胞增殖的影响。然后,分析其在CMM中的诊断和预后价值。评估基因变异和甲基化水平,以及其表达与免疫细胞浸润之间的相关性,随后构建相关的蛋白质-蛋白质相互作用网络并进行功能富集分析。

结果

CMM中该基因的mRNA和蛋白表达水平显著更高。在A-375细胞系中敲低该基因可抑制肿瘤细胞生长。受试者工作特征(ROC)曲线分析证实了其诊断价值。生存分析表明该基因高表达与预后不良相关。在3%的CMM患者中观察到该基因改变。五个CpG位点与CMM的预后相关。在CMM中,该基因与大多数免疫细胞呈负相关。蛋白质相互作用网络显示,该基因与DnaJ热休克蛋白家族(Hsp40)成员B1()和DnaJ热休克蛋白家族(Hsp40)成员B6()等蛋白密切相关,且该基因的表达与呈正相关。功能富集分析表明,该基因可能与CMM肿瘤微环境中的免疫抑制和免疫逃逸有关。

结论

该基因可能参与肿瘤发生发展及微环境的调控,可能是CMM潜在的诊断和预后标志物。

https://cdn.ncbi.nlm.nih.gov/pmc/blobs/0944/11614586/72d7d2d761c7/CCID-17-2733-g0001.jpg

文献AI研究员

20分钟写一篇综述,助力文献阅读效率提升50倍。

立即体验

用中文搜PubMed

大模型驱动的PubMed中文搜索引擎

马上搜索

文档翻译

学术文献翻译模型,支持多种主流文档格式。

立即体验