Suppr超能文献

瘤内递送脂质纳米颗粒配制的编码IL-21、IL-7和4-1BBL的mRNA可诱导全身抗肿瘤免疫。

Intratumoral delivery of lipid nanoparticle-formulated mRNA encoding IL-21, IL-7, and 4-1BBL induces systemic anti-tumor immunity.

作者信息

Hamouda Ahmed E I, Filtjens Jessica, Brabants Elisabeth, Kancheva Daliya, Debraekeleer Ayla, Brughmans Jan, Jacobs Lotte, Bardet Pauline M R, Knetemann Elisabeth, Lefesvre Pierre, Allonsius Lize, Gontsarik Mark, Varela Ismael, Crabbé Marian, Clappaert Emile J, Cappellesso Federica, Caro Aarushi A, Gordún Peiró Alícia, Fredericq Luna, Hadadi Eva, Estapé Senti Mariona, Schiffelers Raymond, van Grunsven Leo A, Aboubakar Nana Frank, De Geest Bruno G, Deschoemaeker Sofie, De Koker Stefaan, Lambolez Florence, Laoui Damya

机构信息

Lab of Dendritic Cell Biology and Cancer Immunotherapy, VIB Center for Inflammation Research, Brussels, Belgium.

Lab of Cellular and Molecular Immunology, Brussels Center for Immunology, Vrije Universiteit Brussel (VUB), Brussels, Belgium.

出版信息

Nat Commun. 2024 Dec 6;15(1):10635. doi: 10.1038/s41467-024-54877-9.

Abstract

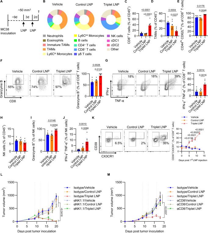
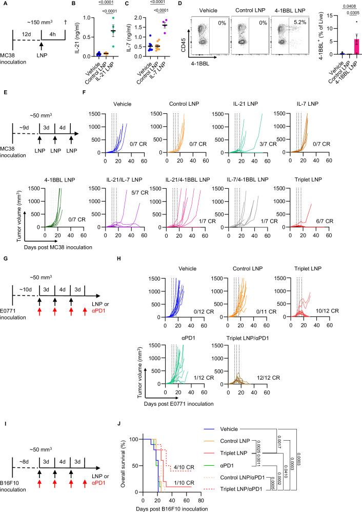
Local delivery of mRNA-based immunotherapy offers a promising avenue as it enables the production of specific immunomodulatory proteins that can stimulate the immune system to recognize and eliminate cancer cells while limiting systemic exposure and toxicities. Here, we develop and employ lipid-based nanoparticles (LNPs) to intratumorally deliver an mRNA mixture encoding the cytokines interleukin (IL)-21 and IL-7 and the immunostimulatory molecule 4-1BB ligand (Triplet LNP). IL-21 synergy with IL-7 and 4-1BBL leads to a profound increase in the frequency of tumor-infiltrating CD8 T cells and their capacity to produce granzyme B and IFN-γ, leading to tumor eradication and the development of long-term immunological memory. Mechanistically, the efficacy of the Triplet LNP depends on tumor-draining lymph nodes to tumor CD8 T-cell trafficking. Moreover, we highlight the therapeutic potential of the Triplet LNP in multiple tumor models in female mice and its superior therapeutic efficacy to immune checkpoint blockade. Ultimately, the expression of these immunomodulators is associated with better overall survival in patients with cancer.

摘要

基于信使核糖核酸(mRNA)的免疫疗法的局部递送提供了一条有前景的途径,因为它能够产生特定的免疫调节蛋白,这些蛋白可以刺激免疫系统识别并消除癌细胞,同时限制全身暴露和毒性。在此,我们开发并使用基于脂质的纳米颗粒(LNP)在肿瘤内递送编码细胞因子白细胞介素(IL)-21和IL-7以及免疫刺激分子4-1BB配体的mRNA混合物(三联体LNP)。IL-21与IL-7和4-1BBL的协同作用导致肿瘤浸润性CD8 T细胞的频率及其产生颗粒酶B和干扰素-γ的能力大幅增加,从而导致肿瘤根除和长期免疫记忆的形成。从机制上讲,三联体LNP的疗效取决于肿瘤引流淋巴结对肿瘤CD8 T细胞的转运。此外,我们强调了三联体LNP在雌性小鼠的多种肿瘤模型中的治疗潜力及其相对于免疫检查点阻断的卓越治疗效果。最终,这些免疫调节剂的表达与癌症患者更好的总生存率相关。

https://cdn.ncbi.nlm.nih.gov/pmc/blobs/4baa/11621563/e235c6d75e90/41467_2024_54877_Fig1_HTML.jpg

文献AI研究员

20分钟写一篇综述,助力文献阅读效率提升50倍。

立即体验

用中文搜PubMed

大模型驱动的PubMed中文搜索引擎

马上搜索

文档翻译

学术文献翻译模型,支持多种主流文档格式。

立即体验