Suppr超能文献

母体暴露于聚苯乙烯纳米塑料会在子代小鼠中引发性别特异性心脏毒性。

Maternal exposure to polystyrene nanoplastics induces sex-specific cardiotoxicity in offspring mice.

作者信息

Chen Xiuli, Huang Shenzhen, Wang Li, Liu Kan, Wu Haiying

机构信息

Department of Gynecology and Obstetrics, Henan Provincial People's Hospital, People's Hospital of Zhengzhou University, School of Clinical Medicine of Henan University, Zhengzhou, Henan, 450003, China.

Henan Eye Institute, Henan Provincial People's Hospital, People's Hospital of Henan University, People's Hospital of Zhengzhou University, Zhengzhou, Henan, 450003, China.

出版信息

Heliyon. 2024 Oct 11;10(20):e39139. doi: 10.1016/j.heliyon.2024.e39139. eCollection 2024 Oct 30.

Abstract

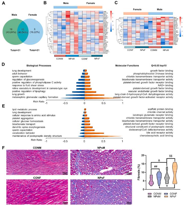
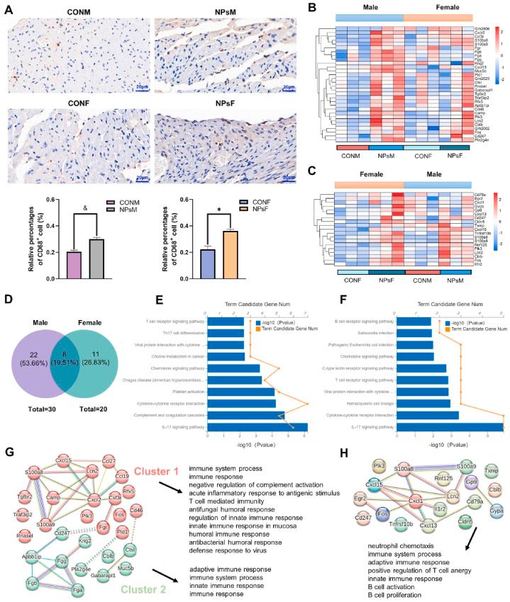
Globally, plastic pollution threatens human health, particularly affecting the hearts of offspring exposed to maternal environmental factors early in development. Few studies have specifically addressed sex-specific cardiac injury in offspring resulting from maternal exposure to polystyrene nanoplastics (PS-NPs). This study investigates the potential cardiac injury in offspring following maternal exposure to 1 mg/L PS-NPs. Pregnant C57BL/6J mice were exposed to PS-NPs until 3 weeks postpartum to establish a maternal exposure model. Heart tissues were collected and weighed, and the transcriptomes of the offspring hearts were sequenced and analyzed using high-throughput RNA sequencing. Immunohistochemical staining was performed to assess the effects of PS-NPs on cardiac immune infiltration, fibrosis, and apoptosis in the offspring. PS-NPs caused a significant reduction in heart and body weight in female offspring compared to males. Additionally, PS-NPs induced sex-specific transcriptional reprogramming and metabolic disruptions in the offspring. PS-NPs also induced significant fibrosis, apoptosis, and increased CD68 macrophage infiltration in offspring hearts. Notably, PS-NPs induced distinct cardiovascular diseases in the offspring. Fluid shear stress and atherosclerosis were significantly enriched in PS-NP-treated male offspring, while viral myocarditis was predominantly enriched in PS-NP-treated females. Our findings suggest that PS-NPs induce cardiotoxicity in offspring by disrupting metabolism, impairing immunity, and triggering fibrosis and apoptosis, with sex-specific differences. This study provides novel insights and a foundation for understanding sex-specific pharmacological differences and interventions in PS-NP-induced cardiovascular disease in offspring.

摘要

在全球范围内,塑料污染威胁着人类健康,尤其影响发育早期暴露于母体环境因素下的后代心脏。很少有研究专门探讨母体接触聚苯乙烯纳米塑料(PS-NPs)导致的后代性别特异性心脏损伤。本研究调查母体接触1 mg/L PS-NPs后后代潜在的心脏损伤。将怀孕的C57BL/6J小鼠暴露于PS-NPs直至产后3周,以建立母体暴露模型。收集心脏组织并称重,使用高通量RNA测序对后代心脏的转录组进行测序和分析。进行免疫组织化学染色以评估PS-NPs对后代心脏免疫浸润、纤维化和细胞凋亡的影响。与雄性后代相比,PS-NPs导致雌性后代心脏和体重显著降低。此外,PS-NPs在后代中诱导了性别特异性的转录重编程和代谢紊乱。PS-NPs还在后代心脏中诱导了显著的纤维化、细胞凋亡,并增加了CD68巨噬细胞浸润。值得注意的是,PS-NPs在后代中诱导了不同的心血管疾病。流体剪切应力和动脉粥样硬化在PS-NP处理的雄性后代中显著富集,而病毒性心肌炎在PS-NP处理的雌性后代中占主导地位。我们的研究结果表明,PS-NPs通过破坏代谢、损害免疫力以及引发纤维化和细胞凋亡,在后代中诱导心脏毒性,且存在性别差异。本研究为理解PS-NP诱导的后代心血管疾病中的性别特异性药理差异和干预措施提供了新的见解和基础。

https://cdn.ncbi.nlm.nih.gov/pmc/blobs/7bed/11620075/b92c40ae1108/ga1.jpg

文献AI研究员

20分钟写一篇综述,助力文献阅读效率提升50倍。

立即体验

用中文搜PubMed

大模型驱动的PubMed中文搜索引擎

马上搜索

文档翻译

学术文献翻译模型,支持多种主流文档格式。

立即体验