Suppr超能文献

甜菜碱通过改善脂质代谢和氧化应激对蛋鸡早期脂肪肝的保护作用。

Protective effects of betaine on the early fatty liver in laying hens through ameliorating lipid metabolism and oxidative stress.

作者信息

Wang Chaohui, Sun Xi, Liu Xiaoying, Wang Yumeng, Luo Jiarui, Yang Xiaojun, Liu Yanli

机构信息

College of Animal Science and Technology, Northwest A&F University, Yangling, China.

出版信息

Front Nutr. 2024 Nov 25;11:1505357. doi: 10.3389/fnut.2024.1505357. eCollection 2024.

Abstract

INTRODUCTION

Fatty liver syndrome (FLS) is a prevalent nutritional and metabolic disease that mainly occurs in caged laying hens, causing substantial losses in the poultry industry. The study was carried out to explore the protective effect and potential mechanism of betaine on early FLS.

METHODS

There were three groups: Con group (basal diet), FLS group (Dexamethasone injection + basal diet) and betaine group (Dexamethasone injection + basal diet with 8 g/kg betaine). Birds in FLS and betaine groups were treated with subcutaneous dexamethasone injection once a day at a dosage of 4.50 mg/kg body weight for 7 days.

RESULTS

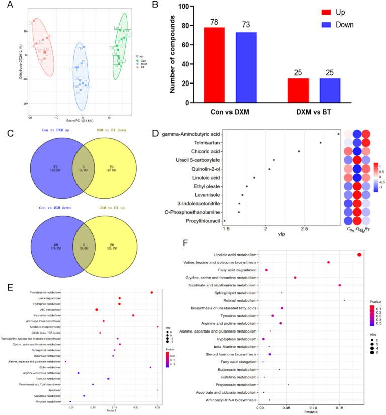
The results revealed that DXM treatment significantly increased the liver index, serum aspartate aminotransferase (AST), total protein (TP), total bilirubin (TBIL), total biliary acid (TBA), total cholesterol (TC), high density lipoprotein cholesterol (HDL-c), low density lipoprotein cholesterol (LDL-c), and glucose (GLU) ( < 0.05). Additionally, hepatic TC and TG levels were also elevated ( < 0.05). Meanwhile, H&E and oil red O staining showed that there were a large number of vacuoles and lipid droplets in the liver of hens in FLS group. Dietary betaine addition significantly alleviated the increasing of serum TBIL, TBA and hepatic TC caused by dexamethasone treatment ( < 0.05). There existed 1,083 up- and 996 down-regulated genes in FLS group when compared with the control, and there were 169 upregulation and 405 downregulation genes in BT group when compared with FLS group. A total of 37 differential expression genes (DEGs) were rescued by betaine addition, which were related to lipid metabolism and antioxidant functions including APOC3, APOA4, G0S2, ERG28, PLA2G3, GPX4 and SLC5A8. Serum metabolomics analysis showed that 151 differential metabolites were identified in FLS group when compared with the control. Dietary betaine addition could rescue the changes of metabolites partly such as chicoric acid, gamma-aminobutyric acid, linoleic acid, telmisartan, which were associated with anti-oxidative function. In addition, RT-PCR results showed that genes involved in lipid metabolism, such as ACC, FAS, SCD1, ELOVL6, SREBP1, GR, ATGL and MTTP were markedly upregulated at the mRNA level ( < 0.05). However, dietary supplementation with betaine can reversed the expression of these genes ( < 0.05). Importantly, dietary betaine supplementation could reverse increased lipid synthesis partly by regulating PI3K/AKT/SREBP and CEBPα pathways in the liver based on western blot results ( < 0.05).

CONCLUSION

Dexamethasone treatment could establish the early FLS model in laying hens with hepatic lipid accumulation and no inflammation, which could be attenuated by dietary betaine addition.

摘要

引言

脂肪肝综合征(FLS)是一种常见的营养和代谢性疾病,主要发生在笼养蛋鸡中,给家禽业造成重大损失。本研究旨在探讨甜菜碱对早期FLS的保护作用及潜在机制。

方法

分为三组:对照组(基础日粮)、FLS组(地塞米松注射+基础日粮)和甜菜碱组(地塞米松注射+含8 g/kg甜菜碱的基础日粮)。FLS组和甜菜碱组的鸡每天皮下注射一次地塞米松,剂量为4.50 mg/kg体重,持续7天。

结果

结果显示,地塞米松处理显著增加了肝脏指数、血清天冬氨酸转氨酶(AST)、总蛋白(TP)、总胆红素(TBIL)、总胆汁酸(TBA)、总胆固醇(TC)、高密度脂蛋白胆固醇(HDL-c)、低密度脂蛋白胆固醇(LDL-c)和葡萄糖(GLU)(P<0.05)。此外,肝脏TC和TG水平也升高(P<0.05)。同时,苏木精-伊红(H&E)和油红O染色显示,FLS组母鸡肝脏中有大量空泡和脂滴。添加日粮甜菜碱显著减轻了地塞米松处理引起的血清TBIL、TBA和肝脏TC的升高(P<0.05)。与对照组相比,FLS组有1083个上调基因和996个下调基因,与FLS组相比,甜菜碱组有169个上调基因和405个下调基因。添加甜菜碱挽救了37个差异表达基因(DEG),这些基因与脂质代谢和抗氧化功能有关,包括载脂蛋白C3(APOC3)、载脂蛋白A4(APOA4)、G0S2、ERG28、磷脂酶A2G3(PLA2G3)、谷胱甘肽过氧化物酶4(GPX4)和溶质载体家族5成员8(SLC5A8)。血清代谢组学分析表明,与对照组相比,FLS组鉴定出151种差异代谢物。添加日粮甜菜碱可部分挽救代谢物的变化,如菊苣酸、γ-氨基丁酸、亚油酸、替米沙坦,这些代谢物与抗氧化功能有关。此外,逆转录-聚合酶链反应(RT-PCR)结果显示,参与脂质代谢的基因,如乙酰辅酶A羧化酶(ACC)、脂肪酸合酶(FAS)、硬脂酰辅酶A去饱和酶1(SCD1)、超长链脂肪酸延伸酶6(ELOVL6)、固醇调节元件结合蛋白1(SREBP1)、糖皮质激素受体(GR)、脂肪甘油三酯脂肪酶(ATGL)和微粒体甘油三酯转运蛋白(MTTP)在mRNA水平显著上调(P<0.05)。然而,日粮添加甜菜碱可逆转这些基因的表达(P<0.05)。重要的是,基于蛋白质免疫印迹结果,日粮添加甜菜碱可通过调节肝脏中的磷脂酰肌醇-3激酶/蛋白激酶B/固醇调节元件结合蛋白(PI3K/AKT/SREBP)和CCAAT增强子结合蛋白α(CEBPα)途径部分逆转脂质合成增加(P<0.05)。

结论

地塞米松处理可建立肝脏脂质蓄积且无炎症的蛋鸡早期FLS模型,添加日粮甜菜碱可减轻该模型症状。

https://cdn.ncbi.nlm.nih.gov/pmc/blobs/cc79/11627039/f21266132e9e/fnut-11-1505357-g001.jpg

文献AI研究员

20分钟写一篇综述,助力文献阅读效率提升50倍。

立即体验

用中文搜PubMed

大模型驱动的PubMed中文搜索引擎

马上搜索

文档翻译

学术文献翻译模型,支持多种主流文档格式。

立即体验