Suppr超能文献

在抗菌化疗期间,流行的产KPC的ST11菌株中广泛耐药性和持续性的适应性进化。

Adaptive evolution of extensive drug resistance and persistence in epidemic ST11 KPC-producing during antimicrobial chemotherapy.

作者信息

Li Tinghua, Zhu Yiwei, Xiang Guoxiu, Xu Ziyang, Yang Haihui, Li Min, Shen Zhen

机构信息

Department of Laboratory Medicine, Renji Hospital, School of Medicine, Shanghai Jiao Tong University, Shanghai, China.

Department of Critical Care Medicine, Renji Hospital, School of Medicine, Shanghai Jiao Tong University, Shanghai, China.

出版信息

Antimicrob Agents Chemother. 2025 Jan 31;69(1):e0123524. doi: 10.1128/aac.01235-24. Epub 2024 Dec 10.

Abstract

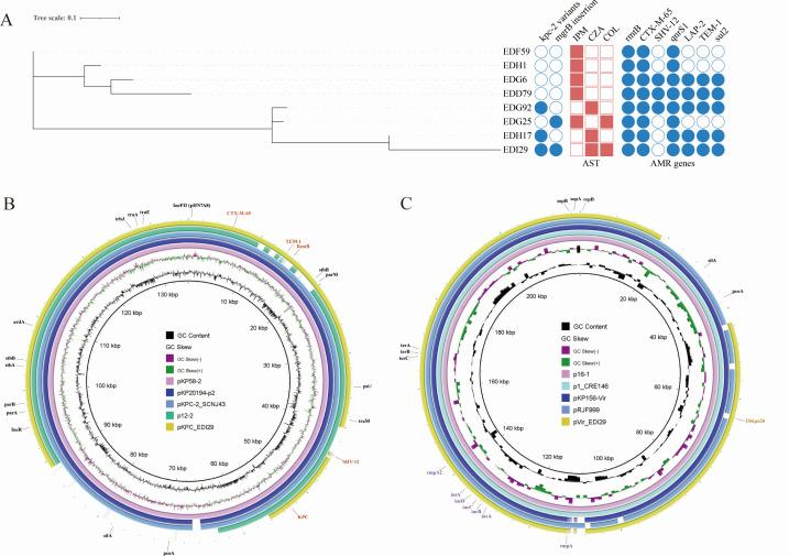
The global rise of carbapenem-resistant , including strains producing carbapenemase (KPC) types, poses a significant public health challenge due to their resistance to critical antibiotics. Treatment options for infections caused by KPC-producing (KPC-KP) are increasingly limited, particularly as these strains develop resistance to last-line antibiotics such as ceftazidime/avibactam and colistin. This study investigates the evolution of antibiotic resistance and persistence in a series of clonally related ST11 KPC-KP strains isolated from a single patient undergoing extended antimicrobial treatment. The patient, a 47-year-old male with a history of kidney transplantation, developed multiple KPC-KP lung infections during his hospital stay. Resistance to colistin and ceftazidime/avibactam emerged during treatment with these antibiotics. Key resistance mechanisms identified included the integration of IS into gene, leading to inactivation and colistin resistance, and the emergence of novel variants ( and ) that confer resistance to ceftazidime/avibactam. Despite the development of colistin resistance in a ceftazidime/avibactam-resistant KPC-KP strain following combination therapy, the patient's clinical condition significantly improved. Phenotypic assays showed that disruption in KPC-KP resulted in increased biofilm formation and higher susceptibility to phagocytosis. In mouse models, KPC-KP strains with disruption showed reduced virulence, increased lung colonization and persistence, and a lower inflammatory response, suggesting that disruption facilitates the transition from acute infection to colonization. This study highlights the complex interplay between antibiotic resistance and bacterial fitness, offering insights into why some patients experience clinical improvement despite severe drug resistance and incomplete bacterial clearance.

摘要

耐碳青霉烯类细菌在全球范围内不断增加,包括产碳青霉烯酶(KPC)类型的菌株,由于它们对关键抗生素具有耐药性,这对公共卫生构成了重大挑战。由产KPC(KPC-KP)引起的感染的治疗选择越来越有限,特别是随着这些菌株对诸如头孢他啶/阿维巴坦和黏菌素等一线抗生素产生耐药性。本研究调查了从一名接受长期抗菌治疗的患者中分离出的一系列克隆相关的ST11 KPC-KP菌株中抗生素耐药性和持续性的演变。该患者是一名47岁有肾移植史的男性,在住院期间发生了多次KPC-KP肺部感染。在使用这些抗生素治疗期间出现了对黏菌素和头孢他啶/阿维巴坦的耐药性。确定的关键耐药机制包括IS插入到基因中,导致失活和黏菌素耐药,以及出现赋予对头孢他啶/阿维巴坦耐药性的新型变体(和)。尽管联合治疗后在耐头孢他啶/阿维巴坦的KPC-KP菌株中出现了黏菌素耐药性,但患者的临床状况显著改善。表型分析表明,KPC-KP中的破坏导致生物膜形成增加和对吞噬作用的敏感性更高。在小鼠模型中,具有破坏的KPC-KP菌株显示出毒力降低、肺部定植和持续性增加以及炎症反应降低,这表明破坏促进了从急性感染到定植的转变。本研究强调了抗生素耐药性与细菌适应性之间的复杂相互作用,为为什么一些患者尽管存在严重耐药性和细菌清除不完全但仍经历临床改善提供了见解。

https://cdn.ncbi.nlm.nih.gov/pmc/blobs/aef0/11784014/c21da117b8d5/aac.01235-24.f001.jpg

文献AI研究员

20分钟写一篇综述,助力文献阅读效率提升50倍。

立即体验

用中文搜PubMed

大模型驱动的PubMed中文搜索引擎

马上搜索

文档翻译

学术文献翻译模型,支持多种主流文档格式。

立即体验