Suppr超能文献

接受环磷酰胺或自体造血干细胞移植治疗的系统性硬化症患者的皮肤细胞衰老和内皮-间质转化

Dermal cellular senescence and EndMT in patients with systemic sclerosis undergoing cyclophosphamide or aHSCT treatment.

作者信息

Chiu Yu-Hsiang, van Dijk Marijke, Goldschmeding Roel, van Laar Jacob M, de Vries-Bouwstra Jeska K, Spierings Julia

机构信息

Department of Rheumatology and Clinical Immunology, University Medical Center Utrecht, Utrecht, The Netherlands.

Division of Rheumatology/Immunology/Allergy, Department of Medicine, Tri-Service General Hospital, National Defense Medical Center, Taipei, Taiwan.

出版信息

Rheumatology (Oxford). 2025 Jun 1;64(6):3957-3963. doi: 10.1093/rheumatology/keae660.

Abstract

OBJECTIVES

Cellular senescence and endothelial-to-mesenchymal transition (EndMT) are profibrotic cellular processes involved in systemic sclerosis (SSc), but how they respond to treatment is largely unknown.

METHODS

Skin biopsies from diffuse cutaneous SSc (dcSSc) patients who underwent either autologous haematopoietic stem cell transplantation (aHSCT) or cyclophosphamide pulse (iv CYC) treatment were collected before and 6 months after randomization in the Autologous Stem Cell Transplantation International Scleroderma trial. The extent of fibrosis, inflammation, senescence, EndMT and tissue remodelling were examined in histopathology.

RESULTS

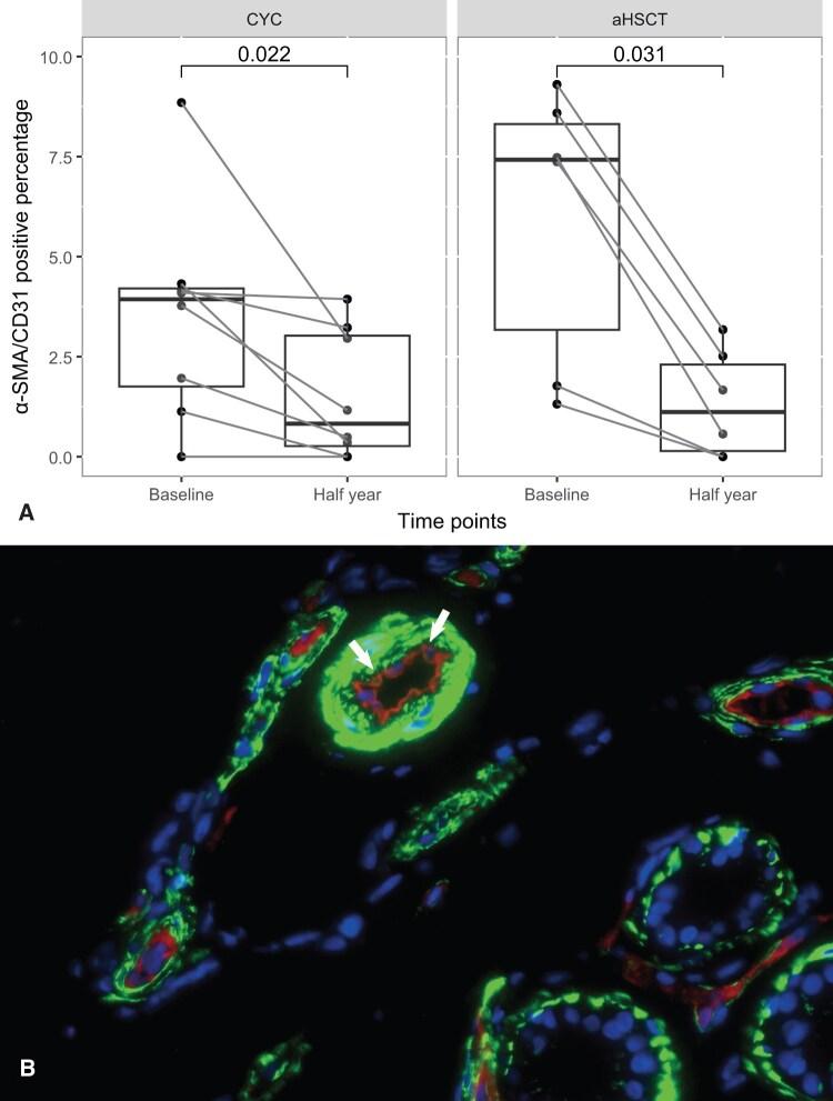
Fourteen pairs of skin biopsies were analysed. Decrease in modified Rodnan skin score was more pronounced in aHSCT-treated patients compared with iv CYC at 6 months (median change -14 [IQR -16 to -9] vs -6 [IQR -9 to -4], respectively, P = 0.028). Histologically, expression of urokinase-type plasminogen activator receptor (uPAR) on fibroblasts, P21 on vessels and EndMT decreased after treatment in both groups, yet the reduction was more pronounced in the aHSCT group. Poor skin response was associated with high baseline connective tissue growth factor (CTGF) on fibroblasts and low baseline P21 on vessels, with an odds ratio (OR) of 1.43 and 0.41, respectively. Furthermore, poor response was also seen in patients with a rise in CTGF on fibroblasts (OR 1.29) and P21 on vessels (OR 3.02) after treatment, P < 0.001.

CONCLUSION

Both aHSCT and iv CYC in dcSSc reduced skin thickening clinically and attenuated EndMT, but affected cellular senescence not significantly different. EndMT and uPAR were associated with fibro-remodelling activity, whereas senescence, CTGF, uPAR and vascularity were associated with treatment response.

摘要

目的

细胞衰老和内皮-间充质转化(EndMT)是系统性硬化症(SSc)中涉及的促纤维化细胞过程,但它们对治疗的反应在很大程度上尚不清楚。

方法

在国际硬皮病自体干细胞移植试验中,收集了接受自体造血干细胞移植(aHSCT)或环磷酰胺脉冲(静脉注射CYC)治疗的弥漫性皮肤型SSc(dcSSc)患者在随机分组前及随机分组6个月后的皮肤活检样本。在组织病理学中检查纤维化、炎症、衰老、EndMT和组织重塑的程度。

结果

分析了14对皮肤活检样本。在6个月时,与静脉注射CYC相比,接受aHSCT治疗的患者改良Rodnan皮肤评分的降低更为明显(中位数变化分别为-14[四分位间距-16至-9]和-6[四分位间距-9至-4],P = 0.028)。组织学上,两组治疗后成纤维细胞上尿激酶型纤溶酶原激活物受体(uPAR)、血管上P21以及EndMT的表达均降低,但aHSCT组的降低更为明显。皮肤反应欠佳与成纤维细胞上高基线结缔组织生长因子(CTGF)和血管上低基线P21相关,比值比(OR)分别为1.43和0.41。此外,治疗后成纤维细胞上CTGF升高(OR 1.29)和血管上P21升高(OR 3.02)的患者也出现反应欠佳,P < 0.001。

结论

dcSSc患者接受aHSCT和静脉注射CYC治疗后,临床皮肤增厚均减轻,EndMT减弱,但对细胞衰老的影响无显著差异。EndMT和uPAR与纤维重塑活性相关,而衰老、CTGF、uPAR和血管状态与治疗反应相关。

https://cdn.ncbi.nlm.nih.gov/pmc/blobs/08a1/12107053/bf14922cc2dc/keae660f3.jpg

文献AI研究员

20分钟写一篇综述,助力文献阅读效率提升50倍。

立即体验

用中文搜PubMed

大模型驱动的PubMed中文搜索引擎

马上搜索

文档翻译

学术文献翻译模型,支持多种主流文档格式。

立即体验