Suppr超能文献

髓源性抑制细胞在日本脑炎病毒感染期间诱导出耗竭样CD8 T细胞。

Myeloid-Derived Suppressor Cells Induce Exhaustion-Like CD8 T Cells during JEV Infection.

作者信息

Zhang Weijia, Yu Qing, Gao Xiaochen, Chen Haowei, Su Jie, Chen Yanru, Li Yanling, Zhang Nan, Fu Zhenfang, Cui Min

机构信息

State Key Laboratory of Agricultural Microbiology, College of Veterinary Medicine, Huazhong Agricultural University, Wuhan, China.

Key Laboratory of Preventive Veterinary Medicine in Hubei Province, The Cooperative Innovation Centre for Sustainable Pig Production, Wuhan, China.

出版信息

Int J Biol Sci. 2024 Nov 4;20(15):5959-5978. doi: 10.7150/ijbs.102372. eCollection 2024.

Abstract

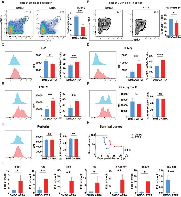
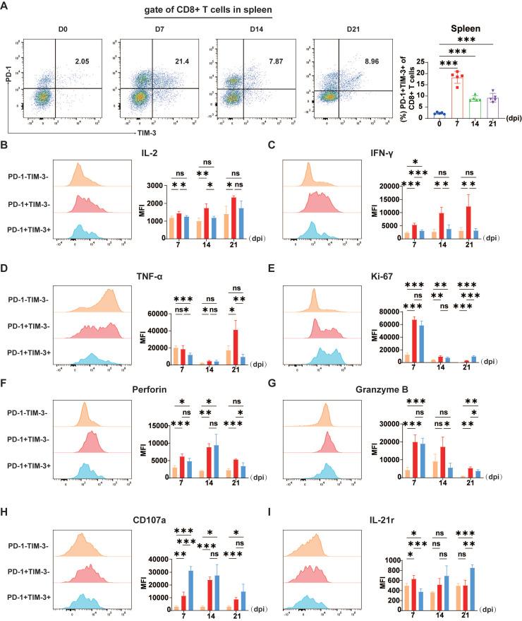
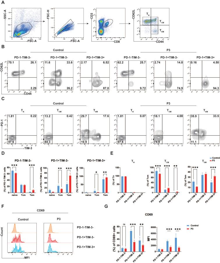
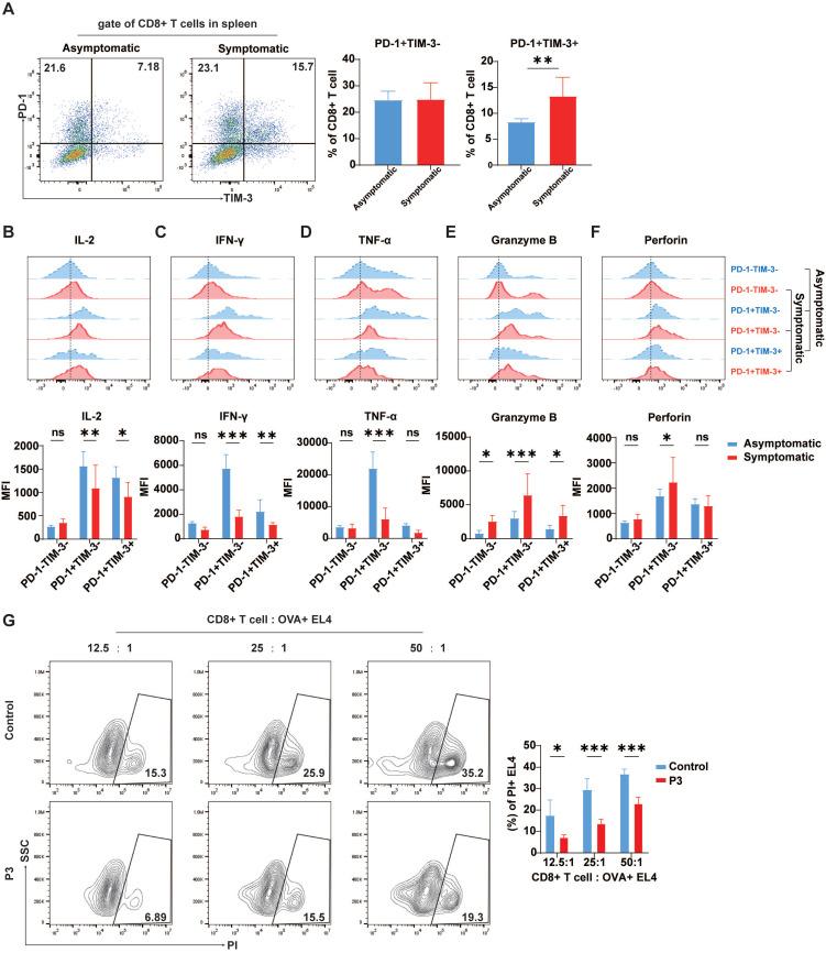
Japanese encephalitis (JE), caused by Japanese encephalitis virus (JEV), is a mosquito-borne zoonotic disease and a leading cause of viral encephalitis worldwide. While JEV has the ability to traverse the blood-brain barrier (BBB), the precise mechanisms by which it inhibits the immune response prior to penetrating the BBB remain unclear, presenting obstacles in the development of efficacious therapeutic interventions. This study investigated the impact of JEV on CD8 T cell responses, with a particular focus on the dysfunction of CD8 T cells during JEV infection. Our results demonstrated that JEV infection significantly elevated the expression of PD-1 and TIM-3 on CD8 T cells, which are markers of T cell exhaustion, leading to inhibited function and impaired differentiation, resulting in a poorer prognosis in mice. Compared with nondiseased mice, symptomatic mice presented a greater proportion of exhaustion-like CD8 T cells. experiments further demonstrated that MDSCs induced an exhaustion-like state in CD8 T cells, characterized by significant upregulation of PD-1 and TIM-3 expression. Notably, blocking TIM-3 or depleting MDSCs restored CD8 T cell functionality by rescuing the expression of IFN-γ and TNF-α. Furthermore, the depletion of MDSCs not only alleviated T cell exhaustion-like phenotypes but also improved survival rates in JEV-infected mice. These findings suggest that JEV promotes immune evasion through MDSC-induced CD8 T cell exhaustion-like states and identify TIM-3 as a promising therapeutic target for JE treatment.

摘要

日本脑炎(JE)由日本脑炎病毒(JEV)引起,是一种蚊媒传播的人畜共患病,也是全球病毒性脑炎的主要病因。虽然JEV有能力穿越血脑屏障(BBB),但其在穿透血脑屏障之前抑制免疫反应的确切机制仍不清楚,这给有效治疗干预措施的开发带来了障碍。本研究调查了JEV对CD8 T细胞反应的影响,特别关注JEV感染期间CD8 T细胞的功能障碍。我们的结果表明,JEV感染显著提高了CD8 T细胞上PD-1和TIM-3的表达,这两种蛋白是T细胞耗竭的标志物,导致功能抑制和分化受损,从而使小鼠预后较差。与未患病小鼠相比,出现症状的小鼠表现出更高比例的耗竭样CD8 T细胞。实验进一步证明,骨髓来源的抑制性细胞(MDSCs)诱导CD8 T细胞进入耗竭样状态,其特征是PD-1和TIM-3表达显著上调。值得注意的是,阻断TIM-3或清除MDSCs可通过恢复干扰素-γ(IFN-γ)和肿瘤坏死因子-α(TNF-α)的表达来恢复CD8 T细胞功能。此外,清除MDSCs不仅减轻了T细胞耗竭样表型,还提高了JEV感染小鼠的存活率。这些发现表明,JEV通过MDSC诱导的CD8 T细胞耗竭样状态促进免疫逃逸,并确定TIM-3是治疗日本脑炎的一个有前景的治疗靶点。

https://cdn.ncbi.nlm.nih.gov/pmc/blobs/e94b/11628328/1b2a978d38ca/ijbsv20p5959g001.jpg

文献AI研究员

20分钟写一篇综述,助力文献阅读效率提升50倍。

立即体验

用中文搜PubMed

大模型驱动的PubMed中文搜索引擎

马上搜索

文档翻译

学术文献翻译模型,支持多种主流文档格式。

立即体验