Suppr超能文献

CRL3泛素连接酶和整合酶磷酸酶形成平行机制来控制RNA聚合酶II转录的早期阶段。

CRL3 ubiquitin ligase and Integrator phosphatase form parallel mechanisms to control early stages of RNA Pol II transcription.

作者信息

Cacioppo Roberta, Gillis Alexander, Shlamovitz Iván, Zeller Andrew, Castiblanco Daniela, Crisp Alastair, Haworth Benjamin, Arabiotorre Angela, Abyaneh Pegah, Bao Yu, Sale Julian E, Berry Scott, Tufegdžić Vidaković Ana

机构信息

Division of Protein and Nucleic Acid Chemistry, MRC Laboratory of Molecular Biology, Cambridge CB2 0QH, UK.

EMBL Australia Node in Single Molecule Science, University of New South Wales, Sydney, NSW, Australia; UNSW RNA Institute, University of New South Wales, Sydney, NSW, Australia; Department of Molecular Medicine, School of Biomedical Sciences, University of New South Wales, Sydney, NSW, Australia.

出版信息

Mol Cell. 2024 Dec 19;84(24):4808-4823.e13. doi: 10.1016/j.molcel.2024.11.024. Epub 2024 Dec 11.

Abstract

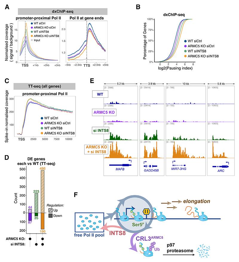
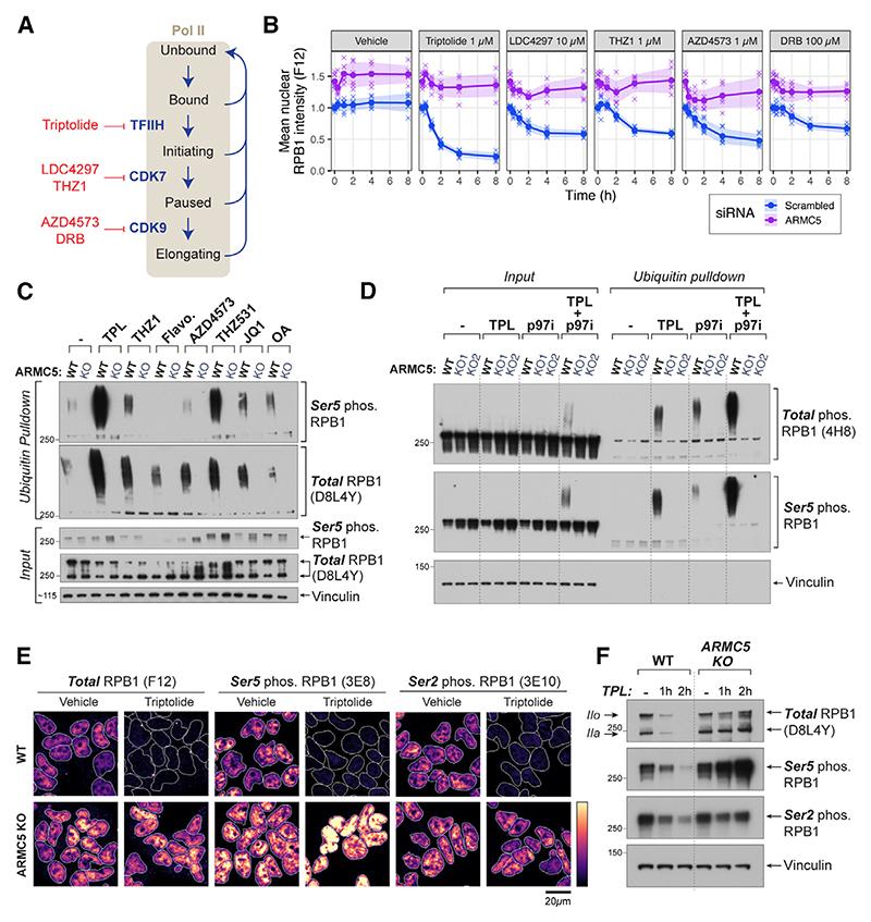
Control of RNA polymerase II (RNA Pol II) through ubiquitylation is essential for the DNA-damage response. Here, we reveal a distinct ubiquitylation pathway in human cells, mediated by CRL3, that targets excessive and defective RNA Pol II molecules at the initial stages of the transcription cycle. Upon ARMC5 loss, RNA Pol II accumulates in the free pool and in the promoter-proximal zone but is not permitted into elongation. We identify Integrator subunit 8 (INTS8) as a gatekeeper preventing the release of excess RNA Pol II molecules into gene bodies. Combined loss of ARMC5 and INTS8 has detrimental effects on cell growth and results in the uncontrolled release of excessive RNA Pol II complexes into early elongation, many of which are transcriptionally incompetent and fail to reach the ends of genes. These findings uncover CRL3 and Integrator as two distinct pathways acting in parallel to monitor the quantity and quality of transcription complexes before they are licensed into elongation.

摘要

通过泛素化对RNA聚合酶II(RNA Pol II)进行调控对于DNA损伤反应至关重要。在此,我们揭示了人类细胞中由CRL3介导的一条独特的泛素化途径,该途径在转录周期的初始阶段靶向过量和有缺陷的RNA Pol II分子。ARMC5缺失时,RNA Pol II在游离池中以及启动子近端区域积累,但不被允许进入延伸阶段。我们将整合因子亚基8(INTS8)鉴定为一种守门员,可防止过量的RNA Pol II分子释放到基因体内。ARMC5和INTS8的共同缺失对细胞生长具有有害影响,并导致过量的RNA Pol II复合物不受控制地释放到早期延伸阶段,其中许多复合物在转录上无活性且无法到达基因末端。这些发现揭示了CRL3和整合因子是两条并行发挥作用的不同途径,用于在转录复合物被许可进入延伸阶段之前监测其数量和质量。

https://cdn.ncbi.nlm.nih.gov/pmc/blobs/e340/7617427/cae125e55b84/EMS203404-f008.jpg

文献AI研究员

20分钟写一篇综述,助力文献阅读效率提升50倍。

立即体验

用中文搜PubMed

大模型驱动的PubMed中文搜索引擎

马上搜索

文档翻译

学术文献翻译模型,支持多种主流文档格式。

立即体验