Suppr超能文献

IFI27通过调节调节性T细胞富集增强膀胱癌免疫治疗反应。

IFI27 enhances bladder cancer immunotherapy response by modulating regulatory T cell enrichment.

作者信息

Wang Peng, Jiang Ning, Zhong Jianye, Chen Qiwei, Huang Renliang, Liu Chunxiao, Xu Peng

机构信息

Department of Urology, Zhujiang Hospital, Southern Medical University, Guangzhou, China.

Department of Urology, South China Hospital, Medical School, Shenzhen University, Shenzhen, China.

出版信息

J Cancer. 2024 Oct 28;15(20):6616-6630. doi: 10.7150/jca.99014. eCollection 2024.

Abstract

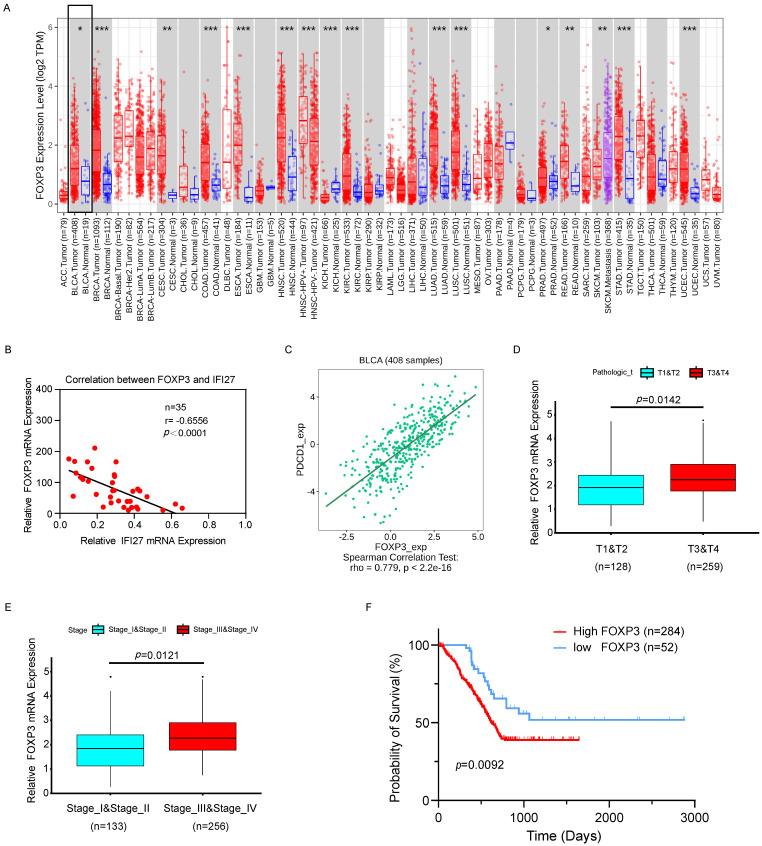
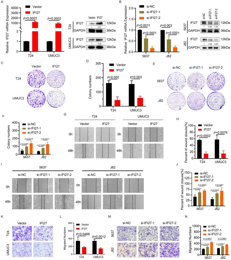
Bladder cancer (BCa) is the 10th most prevalent cancer globally. Neoadjuvant therapy has become the standard treatment for muscle-invasive bladder cancer, yet the pathologic complete response rate for patients is only approximately 35%. However, the mechanisms underlying neoadjuvant therapy resistance in bladder cancer patients remain unclear. We collected two sets of paired bladder cancer specimens before and after neoadjuvant therapy, and performed RNA sequencing. The findings revealed a significant decrease in IFI27 expression levels in the post-neoadjuvant therapy group compared to samples collected before treatment, suggesting that IFI27 may play a role in resistance to neoadjuvant combination therapy. IFI27, a member of the interferon-alpha (IFN-α) inducible gene family, influences the efficacy of immune checkpoint blockade therapy. Further analysis demonstrated that IFI27 is predominantly expressed in the cytoplasm of bladder cancer cells and exhibited low expression levels in bladder cancer tissues and cell lines. Subsequently, we investigated the inhibitory effects of IFI27 on bladder cancer proliferation, migration, epithelial-mesenchymal transition, and lymph node metastasis. Additionally, in a mouse model, PD-1Ab immunotherapy was found to upregulate IFI27 while downregulating the protein level of FOXP3, a key transcription factor for regulatory T cells. Flow cytometric analysis further demonstrated that IFI27 inhibits bladder cancer progression by suppressing regulatory T cell infiltration and enhancing anti-tumor immune responses. In conclusion, these findings establish IFI27 as a promising molecular marker for improving the efficacy of immunotherapy in bladder cancer and offer valuable insights into strategies for enhancing immunotherapy sensitivity.

摘要

膀胱癌(BCa)是全球第10大常见癌症。新辅助治疗已成为肌层浸润性膀胱癌的标准治疗方法,但患者的病理完全缓解率仅约为35%。然而,膀胱癌患者新辅助治疗耐药的潜在机制仍不清楚。我们收集了两组新辅助治疗前后配对的膀胱癌标本,并进行了RNA测序。研究结果显示,与治疗前采集的样本相比,新辅助治疗组中IFI27表达水平显著降低,这表明IFI27可能在新辅助联合治疗耐药中发挥作用。IFI27是干扰素-α(IFN-α)诱导基因家族的成员,影响免疫检查点阻断疗法的疗效。进一步分析表明,IFI27主要在膀胱癌细胞的细胞质中表达,在膀胱癌组织和细胞系中表达水平较低。随后,我们研究了IFI27对膀胱癌增殖、迁移、上皮-间质转化和淋巴结转移的抑制作用。此外,在小鼠模型中,发现PD-1抗体免疫疗法上调IFI27,同时下调调节性T细胞的关键转录因子FOXP3的蛋白水平。流式细胞术分析进一步表明,IFI27通过抑制调节性T细胞浸润和增强抗肿瘤免疫反应来抑制膀胱癌进展。总之,这些发现确立了IFI27作为提高膀胱癌免疫治疗疗效的有前景的分子标志物,并为增强免疫治疗敏感性的策略提供了有价值的见解。

https://cdn.ncbi.nlm.nih.gov/pmc/blobs/1fb9/11632990/55721a73b406/jcav15p6616g001.jpg

文献AI研究员

20分钟写一篇综述,助力文献阅读效率提升50倍。

立即体验

用中文搜PubMed

大模型驱动的PubMed中文搜索引擎

马上搜索

文档翻译

学术文献翻译模型,支持多种主流文档格式。

立即体验