Suppr超能文献

景天庚酮糖激酶CARKL通过促进代谢重编程来控制T细胞细胞因子的分泌和迁移。

The sedoheptulose kinase CARKL controls T-cell cytokine outputs and migration by promoting metabolic reprogramming.

作者信息

Certo Michelangelo, Niven Jennifer, Haas Robert, Rudzinska Paula, Smith Joanne, Cucchi Danilo, Hombrebueno Jose R, Mauro Claudio

机构信息

College of Medicine and Health, University of Birmingham, Birmingham, GB, UK.

William Harvey Research Institute, Barts and The London School of Medicine and Dentistry, Queen Mary University of London, London, GB, UK.

出版信息

Discov Immunol. 2024 Nov 19;3(1):kyae016. doi: 10.1093/discim/kyae016. eCollection 2024.

Abstract

BACKGROUND

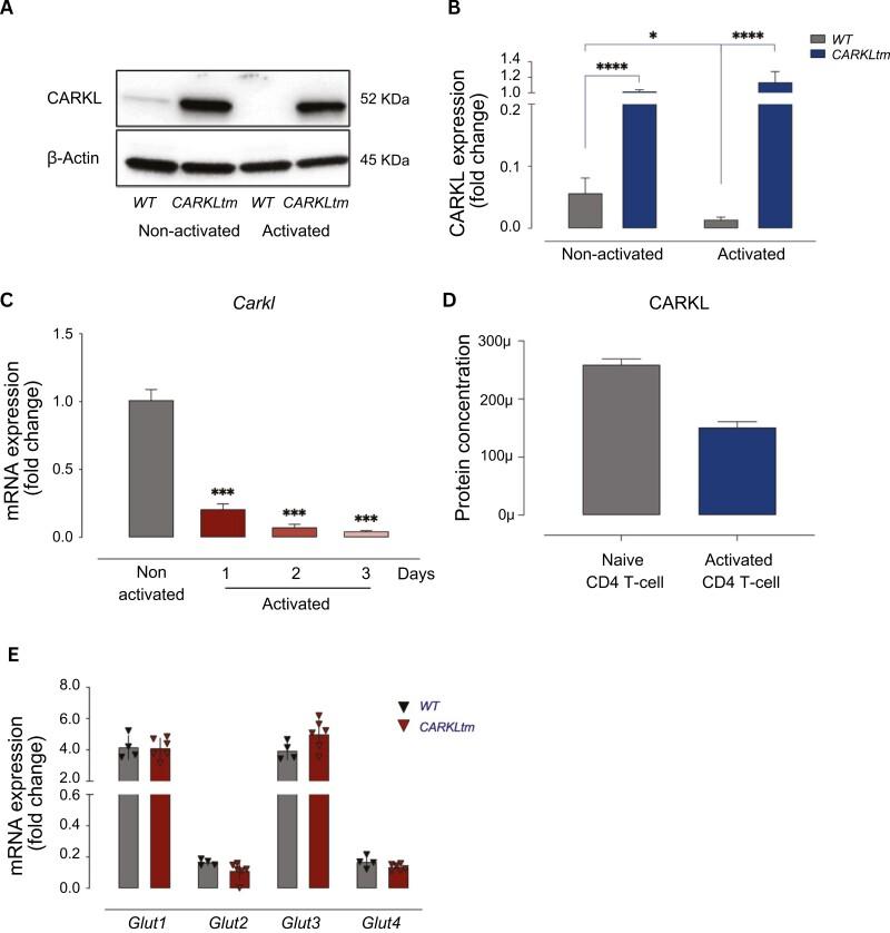
Immunometabolism is a crucial determinant of immune cell function, influencing cellular activation and differentiation through metabolic pathways. The intricate interplay between metabolism and immune responses is highlighted by the distinct metabolic programs utilized by immune cells to support their functions. Of particular interest is the pentose phosphate pathway (PPP), a key metabolic pathway branching out of glycolysis that plays a pivotal role in generating NADPH and pentose sugars crucial for antioxidant defense and biosynthesis. The sedoheptulose kinase Carbohydrate Kinase-like protein (CARKL), an enzyme involved in the PPP, emerges as a critical regulator of cell metabolism and was previously shown to play a role in macrophage function.

METHODS

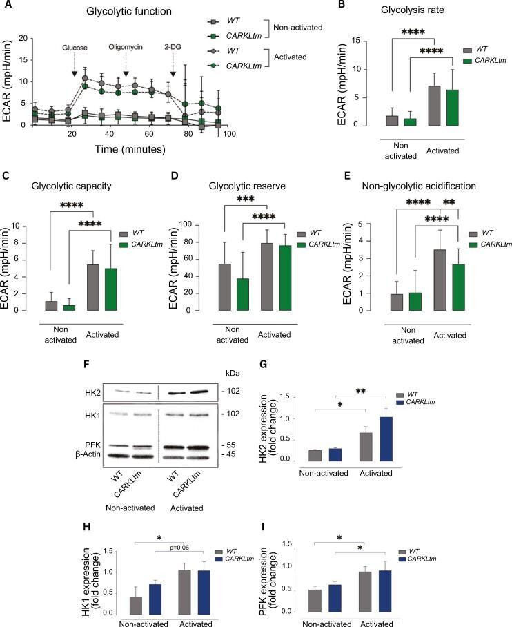
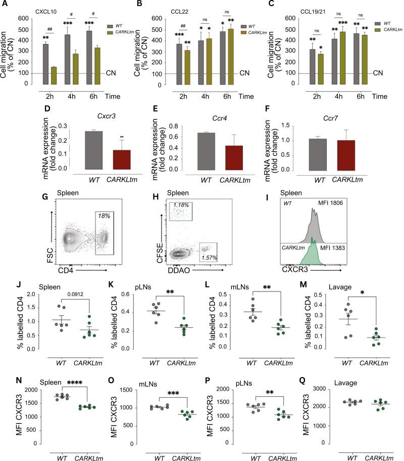
This study delves into the impact of CARKL expression on T-cell functionality, revealing dynamic alterations in response to cellular activation. Notably, CARKL overexpression leads to significant metabolic shifts in T cells, affecting mitochondrial respiration, ATP production, and inflammatory cytokine profiles. Furthermore, CARKL modulation influences T-cell motility by regulating chemokine receptor expression, particularly compromising CXCR3 expression and impairing T-cell migration in response to specific chemokine signals.

CONCLUSIONS

These findings underscore the multifaceted role of CARKL as a metabolic regulator shaping T-cell responses. Overall, our data reveal the complex regulatory mechanisms orchestrated by CARKL in T-cell function, with implications for immune regulation. Further exploration of the molecular interactions between CARKL and metabolic reprogramming in T cells could provide valuable insights into immune regulation and potential therapeutic strategies.

摘要

背景

免疫代谢是免疫细胞功能的关键决定因素,通过代谢途径影响细胞的激活和分化。免疫细胞利用不同的代谢程序来支持其功能,这突出了代谢与免疫反应之间复杂的相互作用。特别值得关注的是磷酸戊糖途径(PPP),它是糖酵解分支出来的一条关键代谢途径,在产生对抗氧化防御和生物合成至关重要的NADPH和戊糖方面起着核心作用。景天庚酮糖激酶类碳水化合物激酶样蛋白(CARKL)是一种参与PPP的酶,已成为细胞代谢的关键调节因子,先前已证明它在巨噬细胞功能中发挥作用。

方法

本研究深入探讨了CARKL表达对T细胞功能的影响,揭示了细胞激活后T细胞功能的动态变化。值得注意的是,CARKL过表达导致T细胞发生显著的代谢转变,影响线粒体呼吸、ATP产生和炎性细胞因子谱。此外,CARKL调节通过调控趋化因子受体表达影响T细胞的迁移能力,特别是降低CXCR3表达并损害T细胞对特定趋化因子信号的迁移反应。

结论

这些发现强调了CARKL作为塑造T细胞反应的代谢调节因子的多方面作用。总体而言,我们的数据揭示了CARKL在T细胞功能中精心编排的复杂调节机制,对免疫调节具有重要意义。进一步探索CARKL与T细胞代谢重编程之间的分子相互作用,可能为免疫调节和潜在治疗策略提供有价值的见解。

https://cdn.ncbi.nlm.nih.gov/pmc/blobs/f80b/11635167/fe3ed6513a9a/kyae016_fig7.jpg

文献AI研究员

20分钟写一篇综述,助力文献阅读效率提升50倍。

立即体验

用中文搜PubMed

大模型驱动的PubMed中文搜索引擎

马上搜索

文档翻译

学术文献翻译模型,支持多种主流文档格式。

立即体验