Suppr超能文献

沙特阿拉伯吉达市妇幼医院糖尿病患者和非糖尿病患者中引起尿路感染的尿路致病性细菌的患病率及抗生素耐药性概况

Prevalence and antibiotic resistance profile of UTI-causing uropathogenic bacteria in diabetics and non-diabetics at the Maternity and Children Hospital in Jeddah, Saudi Arabia.

作者信息

Farag Peter F, Albulushi Hamzah O, Eskembaji Mohammed H, Habash Mohammad F, Malki Mohammed S, Albadrani Muayad S, Hanafy Ahmed M

机构信息

Department of Microbiology, Faculty of Science, Ain Shams University, Cairo, Egypt.

Laboratory Department, Medical Center, Taibah University, Al-Madinah, Saudi Arabia.

出版信息

Front Microbiol. 2024 Nov 28;15:1507505. doi: 10.3389/fmicb.2024.1507505. eCollection 2024.

Abstract

INTRODUCTION

One of the most prevalent and recurrent infectious diseases that can range from moderate to fatal is urinary tract infection (UTI). Broad-spectrum antibiotics are the only management strategy for UTIs in ambulators and hospital stays. Due to the ongoing emergence of antibiotic resistance among uropathogens, there is a need for proper selection of antibiotics for empirical therapy against UTIs. This study aimed to compare the etiological profiles and antibiotic susceptibility patterns between diabetic and non-diabetic UTI female patients from the Maternity and Children Hospital in Jeddah, Saudi Arabia.

METHODS

Urine samples from different age categories of female UTI patients were collected from January 2021 to June 2023. The positive urine cultures with a single pathogen were selected and all bacterial isolates were identified by MALDI-TOF/MS system. Antibiotic susceptibility testing was done using VITEK-2. Our study included 2,245 female patients, of which 1825 (81%) were non-diabetic and 420 (19%) were diabetic.

RESULTS

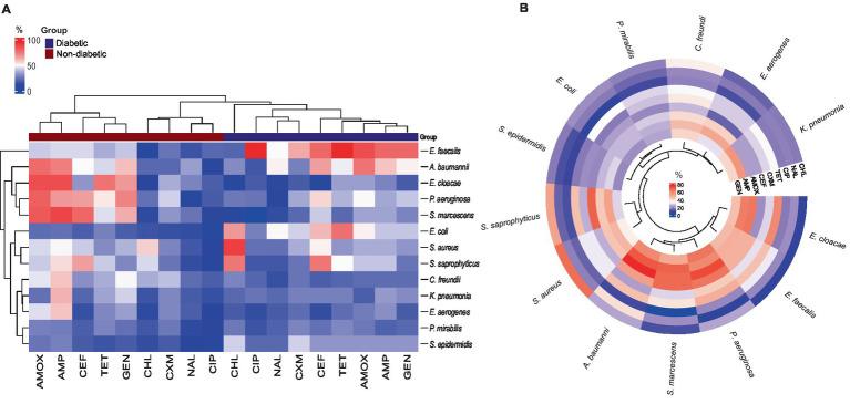
The results showed a significant relationship ( = 0.00063) between the average age and the number of diabetic UTI patients. Gram-negative bacilli were more dominant (84.7%, n = 1903) than gram-positive cocci (15.3%, n = 342). (40.8%) was the most prevalent pathogen identified with a significant ( < 0.0001) increase in non-diabetic (45.26%) than diabetic UTI patients (21.43%). (10.2%) and (8.7%) followed in pathogen distribution. Among gram-positive species, , , and were found in all age groups of diabetic and non-diabetic UTI patients. The findings showed that the most resistant bacteria from patients with non-diabetic UTIs were found to be resistant to amoxicillin (37.7%) and ampicillin (40%), while the most resistant bacteria from patients with diabetes were found to be resistant to tetracycline (43.3%) and cephalothin (43.5%). In patients with UTIs, ciprofloxacin was found to be the most effective antibiotic against all bacterial species.

DISCUSSION

According to the results, we concluded that the UTI etiological profiles varied among different ages. Ciprofloxacin is a safe medication with optimal sensitivity that can be used to treat both gram-positive and gram-negative bacteria.

摘要

引言

尿路感染(UTI)是最常见且反复发生的传染病之一,其严重程度从中度到致命不等。广谱抗生素是门诊患者和住院患者尿路感染的唯一治疗策略。由于尿路病原体中抗生素耐药性不断出现,因此需要正确选择抗生素进行尿路感染的经验性治疗。本研究旨在比较沙特阿拉伯吉达市妇幼医院糖尿病和非糖尿病女性尿路感染患者的病因谱和抗生素敏感性模式。

方法

收集2021年1月至2023年6月不同年龄组女性尿路感染患者的尿液样本。选择单一病原体的阳性尿培养物,所有细菌分离株均通过基质辅助激光解吸电离飞行时间质谱(MALDI-TOF/MS)系统进行鉴定。使用VITEK-2进行抗生素敏感性测试。我们的研究包括2245名女性患者,其中1825名(81%)为非糖尿病患者,420名(19%)为糖尿病患者。

结果

结果显示平均年龄与糖尿病尿路感染患者数量之间存在显著关系(=0.00063)。革兰氏阴性杆菌比革兰氏阳性球菌更占优势(84.7%,n=1903)(15.3%,n=342)。大肠埃希菌(40.8%)是最常见的病原体,非糖尿病尿路感染患者(45.26%)的检出率显著高于糖尿病尿路感染患者(21.43%)(<0.0001)。肺炎克雷伯菌(10.2%)和奇异变形杆菌(8.7%)在病原体分布中紧随其后。在革兰氏阳性菌中,金黄色葡萄球菌、表皮葡萄球菌和溶血葡萄球菌在糖尿病和非糖尿病尿路感染患者的所有年龄组中均有发现。研究结果表明,非糖尿病尿路感染患者中最耐药的细菌对阿莫西林(37.7%)和氨苄西林(40%)耐药,而糖尿病患者中最耐药的细菌对四环素(43.3%)和头孢噻吩(43.5%)耐药。在尿路感染患者中,环丙沙星被发现是对所有细菌种类最有效的抗生素。

讨论

根据结果,我们得出结论,尿路感染的病因谱在不同年龄组中有所不同。环丙沙星是一种安全的药物,具有最佳的敏感性,可用于治疗革兰氏阳性和革兰氏阴性细菌。

https://cdn.ncbi.nlm.nih.gov/pmc/blobs/8eae/11635965/f655d4f9f8a5/fmicb-15-1507505-g001.jpg

文献AI研究员

20分钟写一篇综述,助力文献阅读效率提升50倍。

立即体验

用中文搜PubMed

大模型驱动的PubMed中文搜索引擎

马上搜索

文档翻译

学术文献翻译模型,支持多种主流文档格式。

立即体验