Suppr超能文献

M2巨噬细胞极化以及M2介导的华氏巨球蛋白血症生长和存活需要GLI3。

GLI3 Is Required for M2 Macrophage Polarization and M2-Mediated Waldenström Macroglobulinemia Growth and Survival.

作者信息

Boutilier Ava J, Raad Mohammad, Paar Kailey E, Matissek Stephan J, Banks Cameron E, Carl Allison L, Murray Jenna M, Metzler Anna D, Koeppen Katja U, Gupta Mamta, Elsawa Sherine F

机构信息

Department of Molecular, Cellular and Biomedical Sciences, University of New Hampshire, Durham, NH 03824, USA.

Department of Microbiology and Immunology, The Geisel School of Medicine at Dartmouth, Hanover, NH 03755, USA.

出版信息

Int J Mol Sci. 2024 Dec 6;25(23):13120. doi: 10.3390/ijms252313120.

Abstract

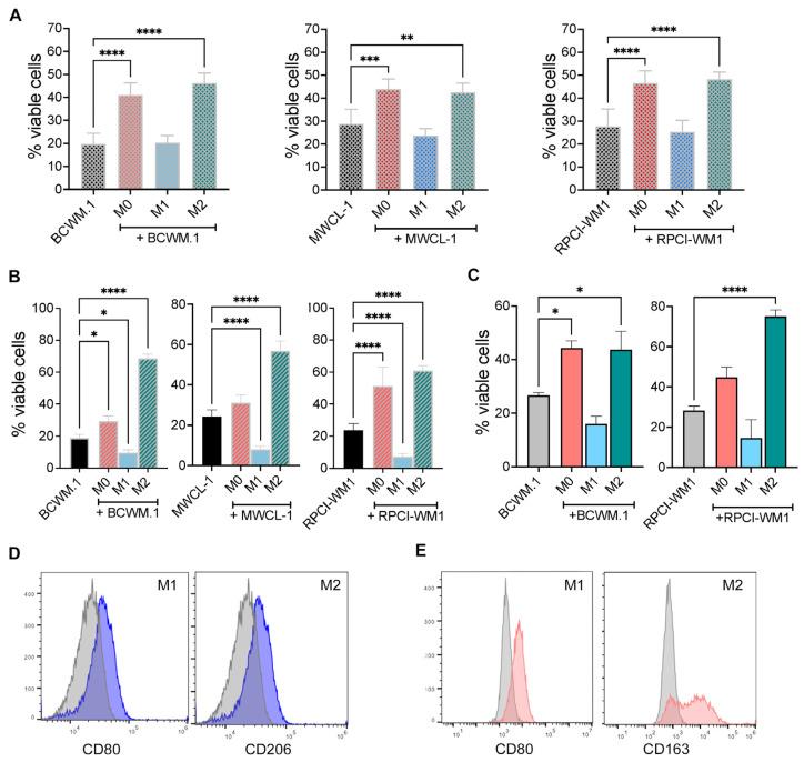
Waldenstrom macroglobulinemia (WM) is a non-Hodgkin B-cell lymphoma, characterized by bone marrow infiltration with plasma cells and lymphocytes. The tumor microenvironment (TME) plays an important role in mediating WM cell biology, but the effects of macrophages on WM biology remains unclear. Here, we investigated the effects of macrophages on WM growth and survival and identified a novel role for transcription factor GLI3 in macrophage polarization. We found that co-culture of M0 and M2 macrophages promoted WM cell growth and survival, and co-culture WM cells with M0 macrophages induced M2-like phenotypes. Interestingly, GLI3 expression was induced in M2 macrophages (not M1), leading us to perform analysis of macrophages from mice lacking Gli3 in myeloid cells ( mice). A subset of differentially expressed genes implicated a role for GLI3 in macrophage polarization. Macrophages from mice did not induce WM cell proliferation and reduced survival compared to M2 macrophages from WT mice. In addition, in vitro polarization of M0 macrophages from was not able to induce M2 markers such as CD163, despite inducing iNos expression (M1 marker). Taken together, these results suggest a role for M2 macrophages in promoting WM cell growth and identify GLI3 as a modulator of macrophage polarization.

摘要

华氏巨球蛋白血症(WM)是一种非霍奇金B细胞淋巴瘤,其特征是骨髓被浆细胞和淋巴细胞浸润。肿瘤微环境(TME)在介导WM细胞生物学过程中起重要作用,但巨噬细胞对WM生物学的影响仍不清楚。在此,我们研究了巨噬细胞对WM生长和存活的影响,并确定了转录因子GLI3在巨噬细胞极化中的新作用。我们发现M0和M2巨噬细胞共培养促进了WM细胞的生长和存活,并且将WM细胞与M0巨噬细胞共培养诱导了M2样表型。有趣的是,GLI3表达在M2巨噬细胞(而非M1巨噬细胞)中被诱导,这促使我们对髓系细胞中缺乏Gli3的小鼠(Gli3-/-小鼠)的巨噬细胞进行分析。一部分差异表达基因表明GLI3在巨噬细胞极化中起作用。与野生型小鼠的M2巨噬细胞相比,Gli3-/-小鼠的巨噬细胞不会诱导WM细胞增殖,且会降低其存活率。此外,尽管诱导了iNos表达(M1标志物),但来自Gli3-/-小鼠的M0巨噬细胞的体外极化无法诱导M2标志物如CD163的表达。综上所述,这些结果表明M2巨噬细胞在促进WM细胞生长中起作用,并确定GLI3为巨噬细胞极化的调节因子。

https://cdn.ncbi.nlm.nih.gov/pmc/blobs/9fa1/11641819/15197d036ee5/ijms-25-13120-g001.jpg

文献AI研究员

20分钟写一篇综述,助力文献阅读效率提升50倍。

立即体验

用中文搜PubMed

大模型驱动的PubMed中文搜索引擎

马上搜索

文档翻译

学术文献翻译模型,支持多种主流文档格式。

立即体验