Suppr超能文献

大规模重复进化理论与癌症驱动核苷酸(CDN)的完全鉴定。

The theory of massively repeated evolution and full identifications of cancer-driving nucleotides (CDNs).

作者信息

Zhang Lingjie, Deng Tong, Liufu Zhongqi, Liu Xueyu, Chen Bingjie, Hu Zheng, Liu Chenli, Tracy Miles E, Lu Xuemei, Wen Hai-Jun, Wu Chung-I

机构信息

State Key Laboratory of Biocontrol, School of Life Sciences, Sun Yat-sen University, Guangzhou, China.

State Key Laboratory of Genetic Resources and Evolution/Yunnan Key Laboratory of Biodiversity Information, Kunming Institute of Zoology, The Chinese Academy of Sciences, Kunming, China.

出版信息

Elife. 2024 Dec 17;13:RP99340. doi: 10.7554/eLife.99340.

Abstract

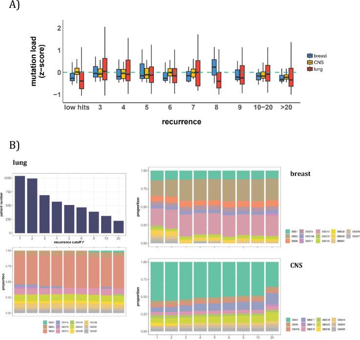
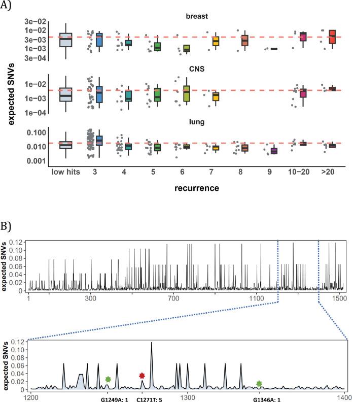
Tumorigenesis, like most complex genetic traits, is driven by the joint actions of many mutations. At the nucleotide level, such mutations are cancer-driving nucleotides (CDNs). The full sets of CDNs are necessary, and perhaps even sufficient, for the understanding and treatment of each cancer patient. Currently, only a small fraction of CDNs is known as most mutations accrued in tumors are not drivers. We now develop the theory of CDNs on the basis that cancer evolution is massively repeated in millions of individuals. Hence, any advantageous mutation should recur frequently and, conversely, any mutation that does not is either a passenger or deleterious mutation. In the TCGA cancer database (sample size =300-1000), point mutations may recur in out of patients. This study explores a wide range of mutation characteristics to determine the limit of recurrences () driven solely by neutral evolution. Since no neutral mutation can reach =3, all mutations recurring at ≥3 are CDNs. The theory shows the feasibility of identifying almost all CDNs if increases to 100,000 for each cancer type. At present, only <10% of CDNs have been identified. When the full sets of CDNs are identified, the evolutionary mechanism of tumorigenesis in each case can be known and, importantly, gene targeted therapy will be far more effective in treatment and robust against drug resistance.

摘要

肿瘤发生与大多数复杂的遗传性状一样,是由许多突变的共同作用驱动的。在核苷酸水平上,这些突变就是癌症驱动核苷酸(CDNs)。完整的CDNs集合对于理解和治疗每一位癌症患者是必要的,甚至可能是充分的。目前,已知的CDNs只是一小部分,因为肿瘤中积累的大多数突变并非驱动突变。我们现在基于癌症进化在数百万个体中大量重复这一事实来发展CDNs理论。因此,任何有利突变都应该频繁出现,反之,任何未频繁出现的突变要么是过客突变,要么是有害突变。在TCGA癌症数据库(样本量 = 300 - 1000)中,点突变可能在 名患者中的 名患者身上复发。本研究探索了广泛的突变特征,以确定仅由中性进化驱动的复发极限( )。由于没有中性突变的复发次数能达到 = 3,所有复发次数≥3的突变都是CDNs。该理论表明,如果每种癌症类型的样本量增加到100,000,识别几乎所有CDNs是可行的。目前,已识别的CDNs不到10%。当完整的CDNs集合被识别出来时,每种情况下肿瘤发生的进化机制就会明了,重要的是,基因靶向治疗在治疗中将更有效,并且对耐药性具有更强的抵抗力。

https://cdn.ncbi.nlm.nih.gov/pmc/blobs/5fcf/11651657/36d5cdda91ae/elife-99340-fig1.jpg

文献AI研究员

20分钟写一篇综述,助力文献阅读效率提升50倍。

立即体验

用中文搜PubMed

大模型驱动的PubMed中文搜索引擎

马上搜索

文档翻译

学术文献翻译模型,支持多种主流文档格式。

立即体验