Suppr超能文献

中国陕西、甘肃和宁夏地区家养绵羊的宏病毒组分析。

Metavirome analysis of domestic sheep in Shaanxi, Gansu, and Ningxia, China.

作者信息

Zhang Sinong, Gao Hui, Zhang Gang, Fang Min, Kong Yunyi, Jiang Lingling, Liu Qiang, Wang Pu, Liu Yanling, Li Yong

机构信息

College of Life Sciences, Ningxia University, Yinchuan, China.

Key Laboratory of Conservation and Utilization of Biological Resources in Western China, Ministry of Education, Ningxia University, Yinchuan, China.

出版信息

Front Vet Sci. 2024 Dec 3;11:1508617. doi: 10.3389/fvets.2024.1508617. eCollection 2024.

Abstract

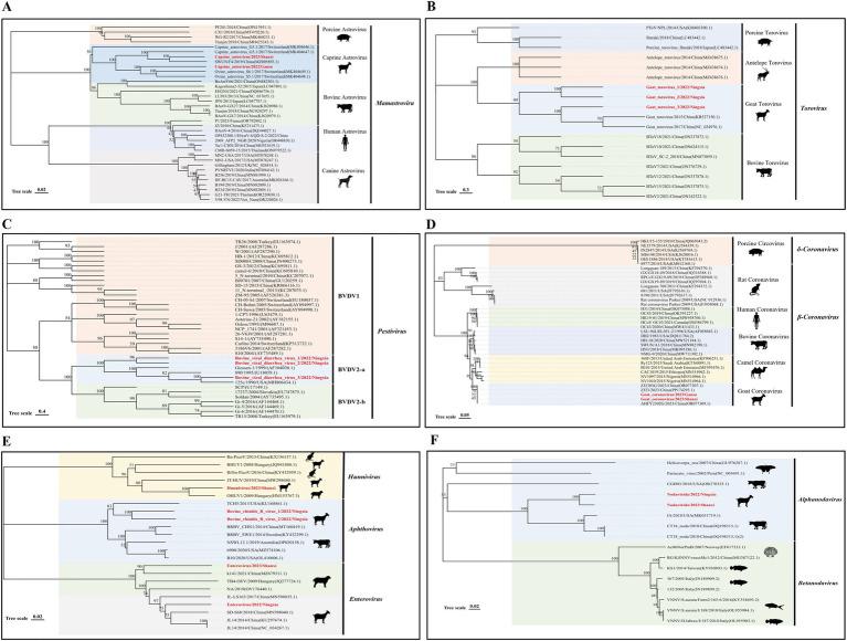
Sheep play an important role in China's agricultural development, but they are also potential hosts for many viruses, some of which have been identified as zoonotic pathogens, which may pose a serious threat to social public health and animal husbandry. Therefore, clarifying the characteristics of viruses in sheep will provide an important basis for the study of pathogenic ecology and viral evolution of viruses carried by sheep. We collected nasal and anal swabs from 688 sheep in 22 counties in Shaanxi, Gansu, and Ningxia, China, between January 2022 and July 2023, and utilized next-generation sequencing technology and bioinformatics approaches to identify the viruses in the samples. A total of 38 virus families carried by sheep were identified, including 12 ssRNA (+) virus families, 2 dsRNA virus families, 8 ssDNA (+) virus families, and 18 dsDNA virus families. Among them, Astroviridae, Coronaviridae, Picornaviridae, and Tobaniviridae in RNA virus families and Herpesviridae, Adenoviridae, and Circoviridae in DNA virus families are all viruses that are frequently detected in most ruminants. Alpha and beta diversity results showed that there was no difference in the overall richness and diversity of RNA and DNA viruses among the three provinces ( > 0.05). The evolutionary analysis demonstrated a tight link between the viral members carried by sheep and other ruminant viruses, implying that these viruses may spread across different species of ruminants. This study established a library of RNA and DNA viruses carried by sheep in the Shaanxi-Gansu-Ningxia region, providing an overview of the viruses present in this population. The findings offer valuable data for further research on virus evolution and monitoring in sheep.

摘要

绵羊在中国农业发展中发挥着重要作用,但它们也是许多病毒的潜在宿主,其中一些已被确定为人畜共患病原体,可能对社会公共卫生和畜牧业构成严重威胁。因此,阐明绵羊体内病毒的特征将为研究绵羊携带病毒的致病生态学和病毒进化提供重要依据。我们于2022年1月至2023年7月在中国陕西、甘肃和宁夏22个县的688只绵羊中采集了鼻拭子和肛拭子,并利用二代测序技术和生物信息学方法鉴定样本中的病毒。共鉴定出绵羊携带的38个病毒科,包括12个单链RNA(+)病毒科、2个双链RNA病毒科、8个单链DNA(+)病毒科和18个双链DNA病毒科。其中,RNA病毒科中的星状病毒科、冠状病毒科、小RNA病毒科和托贝病毒科,以及DNA病毒科中的疱疹病毒科、腺病毒科和圆环病毒科都是在大多数反刍动物中经常检测到的病毒。α和β多样性结果表明,三省之间RNA和DNA病毒的总体丰富度和多样性没有差异(>0.05)。进化分析表明,绵羊携带的病毒成员与其他反刍动物病毒之间存在紧密联系,这意味着这些病毒可能在不同反刍动物物种间传播。本研究建立了陕甘宁地区绵羊携带的RNA和DNA病毒库,概述了该群体中存在的病毒。这些发现为进一步研究绵羊病毒进化和监测提供了有价值的数据。

https://cdn.ncbi.nlm.nih.gov/pmc/blobs/665e/11649628/d39fba8c7034/fvets-11-1508617-g001.jpg

文献AI研究员

20分钟写一篇综述,助力文献阅读效率提升50倍。

立即体验

用中文搜PubMed

大模型驱动的PubMed中文搜索引擎

马上搜索

文档翻译

学术文献翻译模型,支持多种主流文档格式。

立即体验