Suppr超能文献

转录组数据分析揭示了前列腺癌中胆固醇代谢的格局以及相关特征对生存的影响。

Analysis of transcriptomic data reveals the landscape of cholesterol metabolism in prostate cancer and impact of related signature on survival.

作者信息

Sun Jian-Xuan, An Ye, Xu Meng-Yao, Ma Si-Yang, Liu Chen-Qian, Xu Jin-Zhou, Xia Qi-Dong, Wang Shao-Gang

机构信息

Department and Institute of Urology, Tongji Hospital, Tongji Medical College, Huazhong University of Science and Technology, No.1095Jiefang Avenue, Wuhan, 430030, Wuhan, P.R. China.

Laboratory of Signaling and Gene Regulation, Cecil H. and Ida Green Center for Reproductive Biology Sciences, University of Texas Southwestern Medical Center, Dallas, TX, 75390, USA.

出版信息

Discov Oncol. 2024 Dec 18;15(1):777. doi: 10.1007/s12672-024-01658-x.

Abstract

BACKGROUND

Cholesterol metabolism is essential for the development and progression of prostate cancer (PCa). Our previous study provided a new insight of cholesterol metabolism in the systematic management of PCa. However, the comprehensive role of cholesterol metabolism in PCa remains unclear.

METHODS

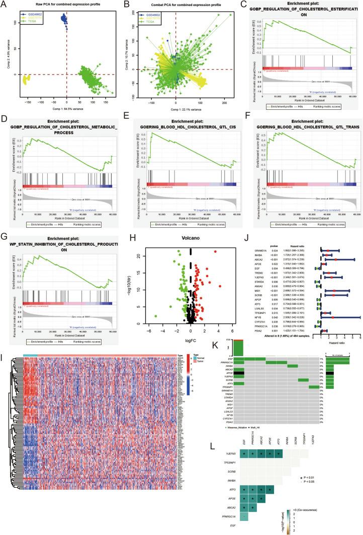
Using the cholesterol metabolism related genes (CMRGs) downloaded from the MSigDB database, and gene expression data from The Cancer Genome Atlas (TCGA) and Gene Expression Omnibus (GEO), we constructed a cholesterol risk index by the least absolute shrinkage and selection operator (LASSO) model, and correlated the risk index with prognosis, tumor mutation burden (TMB), tumor microenvironment (TME) infiltration and response to chemotherapy and immunotherapy. RT-qPCR, western blot, immunohistochemistry, cell proliferation assays by CCK-8 and EdU assays, and cell apoptosis assays by flow cytometry analysis were also performed.

RESULTS

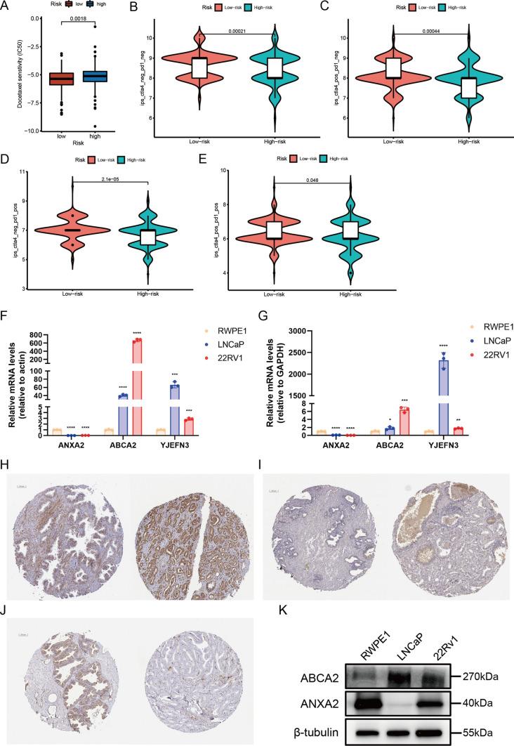
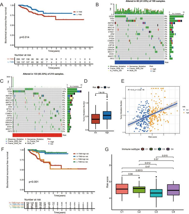
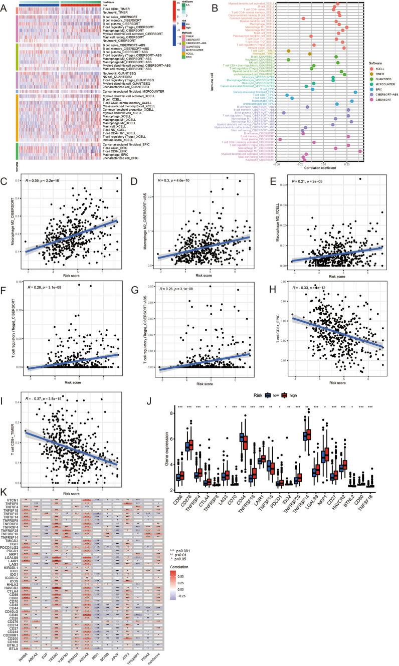
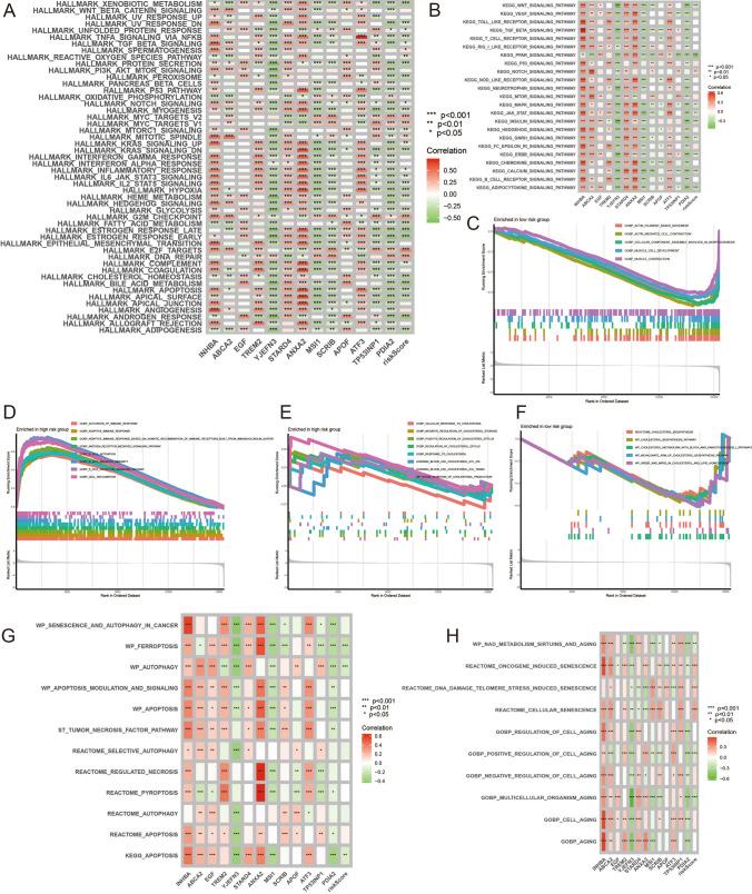
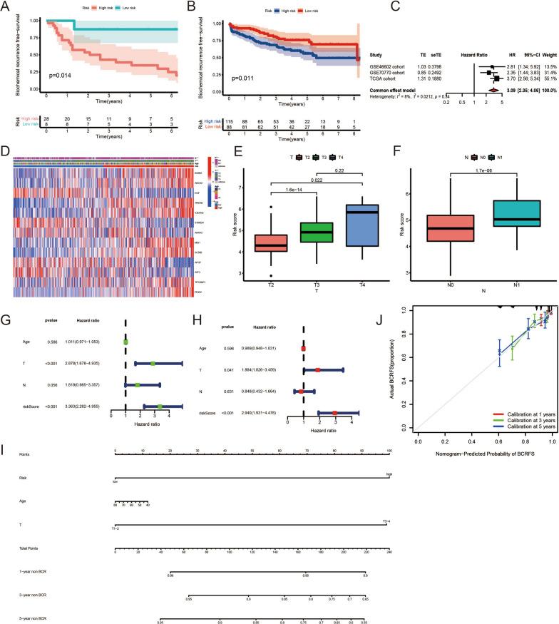
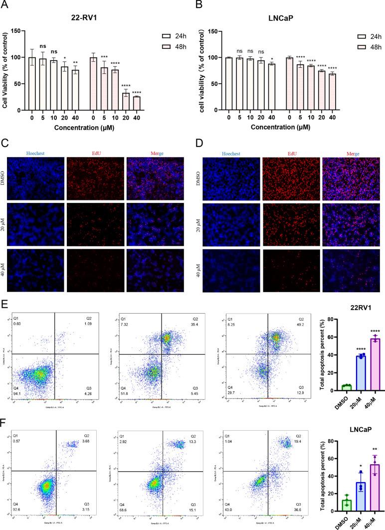
We found PCa was tightly correlated with the cholesterol metabolism pathways. The cholesterol risk index was an excellent and independent predictor of prognosis for PCa. A nomogram involving the risk index and other clinical factors (age, T stage) was established to explore the clinical value of risk index. We found high-risk index group was associated with worse prognosis, higher TMB, lower infiltration level of CD8 T cells and a worse response to chemotherapy and immunotherapy. RT-qPCR, western blot and immunohistochemical staining validated the expression level of important CMRGs in PCa. In vitro experiments revealed downregulation of cholesterol metabolism could inhibit the proliferation of PCa cells and promoted their apoptosis.

CONCLUSIONS

We demonstrated the comprehensive role of cholesterol metabolism in PCa. Using the risk index, we could predict the prognosis, TME infiltration and response to chemotherapy/immunotherapy of PCa. Better understanding and evaluating the cholesterol metabolism could aid in precision medicine and promoting prognosis of PCa.

摘要

背景

胆固醇代谢对于前列腺癌(PCa)的发生和发展至关重要。我们之前的研究为PCa的系统管理中胆固醇代谢提供了新的见解。然而,胆固醇代谢在PCa中的全面作用仍不清楚。

方法

利用从MSigDB数据库下载的胆固醇代谢相关基因(CMRGs),以及来自癌症基因组图谱(TCGA)和基因表达综合数据库(GEO)的基因表达数据,我们通过最小绝对收缩和选择算子(LASSO)模型构建了胆固醇风险指数,并将该风险指数与预后、肿瘤突变负荷(TMB)、肿瘤微环境(TME)浸润以及对化疗和免疫治疗的反应相关联。还进行了逆转录定量聚合酶链反应(RT-qPCR)、蛋白质免疫印迹法、免疫组织化学、通过细胞计数试剂盒-8(CCK-8)和5-乙炔基-2'-脱氧尿苷(EdU)检测的细胞增殖试验,以及通过流式细胞术分析的细胞凋亡试验。

结果

我们发现PCa与胆固醇代谢途径密切相关。胆固醇风险指数是PCa预后的一个优秀且独立的预测指标。建立了一个包含风险指数和其他临床因素(年龄、T分期)的列线图,以探索风险指数的临床价值。我们发现高风险指数组与更差的预后、更高的TMB、更低的CD8 T细胞浸润水平以及对化疗和免疫治疗的更差反应相关。RT-qPCR、蛋白质免疫印迹法和免疫组织化学染色验证了PCa中重要CMRGs的表达水平。体外实验表明,胆固醇代谢的下调可抑制PCa细胞的增殖并促进其凋亡。

结论

我们证明了胆固醇代谢在PCa中的全面作用。利用风险指数,我们可以预测PCa的预后、TME浸润以及对化疗/免疫治疗的反应。更好地理解和评估胆固醇代谢有助于PCa的精准医学和改善预后。

https://cdn.ncbi.nlm.nih.gov/pmc/blobs/aa08/11656003/1773f514c7b8/12672_2024_1658_Fig1_HTML.jpg

文献AI研究员

20分钟写一篇综述,助力文献阅读效率提升50倍。

立即体验

用中文搜PubMed

大模型驱动的PubMed中文搜索引擎

马上搜索

文档翻译

学术文献翻译模型,支持多种主流文档格式。

立即体验