Suppr超能文献

空间多组学揭示三阴性乳腺癌肺转移微环境中脂质利用的代谢变化及相互作用。

Metabolic shifts in lipid utilization and reciprocal interactions within the lung metastatic niche of triple-negative breast cancer revealed by spatial multi-omics.

作者信息

Kan Jung-Yu, Lee Hsiao-Chen, Hou Ming-Feng, Tsai Hung-Pei, Jian Shu-Fang, Chang Chao-Yuan, Tsai Pei-Hsun, Lin Yi-Shiuan, Tsai Ying-Ming, Wu Kuan-Li, Huang Yung-Chi, Hsu Ya-Ling

机构信息

Department of Surgery, Kaohsiung Medical University Hospital, Kaohsiung Medical University, Kaohsiung, 80756, Taiwan.

Division of Breast Oncology and Surgery, Department of Surgery, Kaohsiung Medical University Hospital, Kaohsiung Medical University, Kaohsiung, 80756, Taiwan.

出版信息

Cell Death Dis. 2024 Dec 18;15(12):899. doi: 10.1038/s41419-024-07205-4.

Abstract

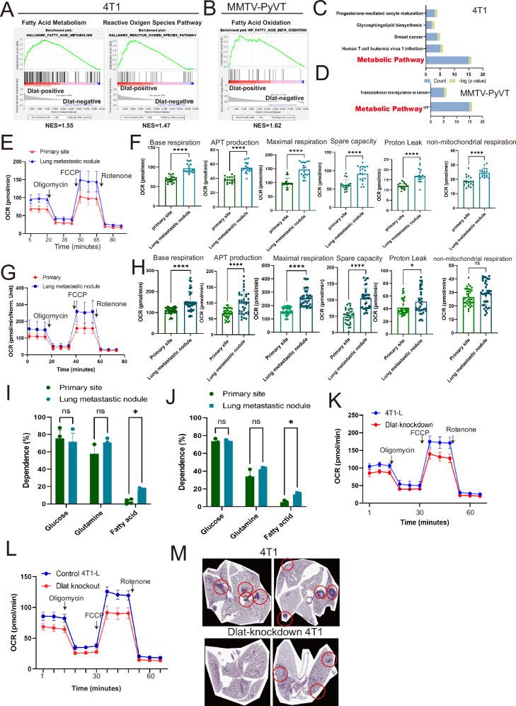
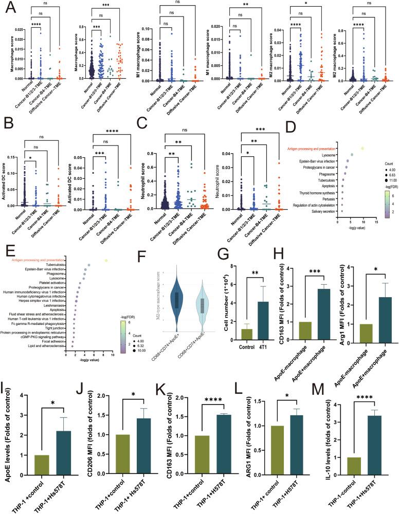
The Triple-Negative Breast Cancer (TNBC) subtype constitutes 15-20% of breast cancer cases and is associated with the poorest clinical outcomes. Distant metastasis, particularly to the lungs, is a major contributor to the high mortality rates in breast cancer patients. Despite this, there has been a lack of comprehensive insights into the heterogeneity of metastatic tumors and their surrounding ecosystem in the lungs. In this study, we utilized spatial RNA sequencing technology to investigate the heterogeneity of lung metastatic tumors and their microenvironment in two spontaneous lung metastatic mouse models. Our findings revealed an increase in metabolic-related genes within the cancer cells, with the hub gene Dlat (Dihydrolipoamide S-Acetyltransferase) showing a significant association with the development of lung metastatic tumors. Upregulation of Dlat led to the reprogramming of fatty acid utilization, markedly enhancing the bioenergetic capacity of cancer cells. This finding was corroborated by the increased dependence on fatty acid utilization in lung metastatic cancer cells, and inhibition of Dlat in breast cancer cells exhibited a reduced oxygen consumption rate. Consequently, inhibition of Dlat resulted in decreased survival capacity of breast cancer by reducing cancer stem cell properties and cell adhesion in the lung in vivo. The three cell components within the lung metastatic niche, including CD163 macrophages, neutrophils, and endothelial cells, expressed elevated levels of ApoE, leading to the secretion of various protumorigenic molecules that promote cancer cell growth in the lung. These molecules include galectin-1, S100A10, S100A4, and S100A6. Collectively, our findings highlight the lipid metabolism reprogramming of cancer and components of the tumor microenvironment that support lung metastasis of TNBC breast cancer.

摘要

三阴性乳腺癌(TNBC)亚型占乳腺癌病例的15%-20%,且与最差的临床结果相关。远处转移,尤其是肺转移,是乳腺癌患者高死亡率的主要原因。尽管如此,对于肺转移瘤及其周围生态系统的异质性仍缺乏全面的认识。在本研究中,我们利用空间RNA测序技术,在两种自发肺转移小鼠模型中研究了肺转移瘤及其微环境的异质性。我们的研究结果显示,癌细胞内与代谢相关的基因增加,其中核心基因Dlat(二氢硫辛酰胺S-乙酰转移酶)与肺转移瘤的发生显著相关。Dlat的上调导致脂肪酸利用的重编程,显著增强了癌细胞的生物能量能力。肺转移癌细胞对脂肪酸利用的依赖性增加证实了这一发现,并且在乳腺癌细胞中抑制Dlat表现出氧消耗率降低。因此,抑制Dlat通过降低体内肺中癌症干细胞特性和细胞黏附,导致乳腺癌的生存能力下降。肺转移微环境中的三种细胞成分,包括CD163巨噬细胞、中性粒细胞和内皮细胞,表达升高水平的载脂蛋白E,导致分泌促进肺中癌细胞生长的各种促肿瘤分子。这些分子包括半乳糖凝集素-1、S100A10、S100A4和S100A6。总的来说,我们的研究结果突出了癌症的脂质代谢重编程以及支持TNBC乳腺癌肺转移的肿瘤微环境成分。

https://cdn.ncbi.nlm.nih.gov/pmc/blobs/49f9/11655832/3ebf87193d62/41419_2024_7205_Fig1_HTML.jpg

文献AI研究员

20分钟写一篇综述,助力文献阅读效率提升50倍。

立即体验

用中文搜PubMed

大模型驱动的PubMed中文搜索引擎

马上搜索

文档翻译

学术文献翻译模型,支持多种主流文档格式。

立即体验