Suppr超能文献

空间转录组时钟揭示大脑衰老中的细胞邻近效应。

Spatial transcriptomic clocks reveal cell proximity effects in brain ageing.

作者信息

Sun Eric D, Zhou Olivia Y, Hauptschein Max, Rappoport Nimrod, Xu Lucy, Navarro Negredo Paloma, Liu Ling, Rando Thomas A, Zou James, Brunet Anne

机构信息

Biomedical Data Science Graduate Program, Stanford University, Stanford, CA, USA.

Department of Biomedical Data Science, Stanford University, Stanford, CA, USA.

出版信息

Nature. 2025 Feb;638(8049):160-171. doi: 10.1038/s41586-024-08334-8. Epub 2024 Dec 18.

Abstract

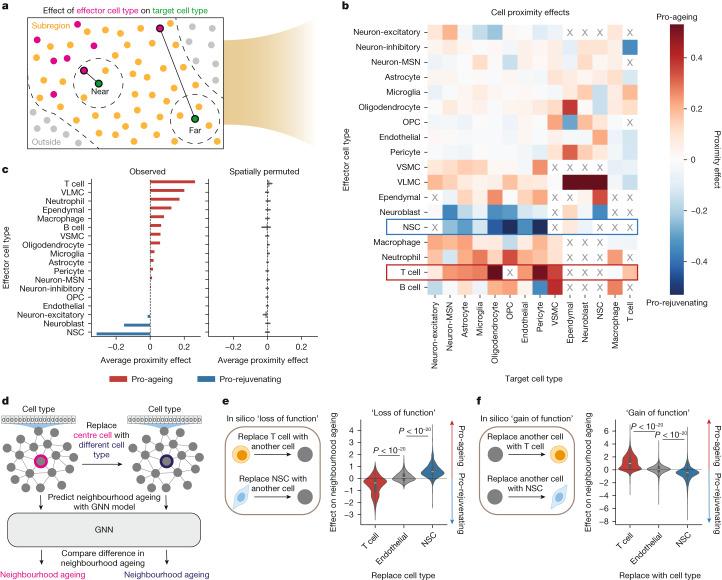
Old age is associated with a decline in cognitive function and an increase in neurodegenerative disease risk. Brain ageing is complex and is accompanied by many cellular changes. Furthermore, the influence that aged cells have on neighbouring cells and how this contributes to tissue decline is unknown. More generally, the tools to systematically address this question in ageing tissues have not yet been developed. Here we generate a spatially resolved single-cell transcriptomics brain atlas of 4.2 million cells from 20 distinct ages across the adult lifespan and across two rejuvenating interventions-exercise and partial reprogramming. We build spatial ageing clocks, machine learning models trained on this spatial transcriptomics atlas, to identify spatial and cell-type-specific transcriptomic fingerprints of ageing, rejuvenation and disease, including for rare cell types. Using spatial ageing clocks and deep learning, we find that T cells, which increasingly infiltrate the brain with age, have a marked pro-ageing proximity effect on neighbouring cells. Surprisingly, neural stem cells have a strong pro-rejuvenating proximity effect on neighbouring cells. We also identify potential mediators of the pro-ageing effect of T cells and the pro-rejuvenating effect of neural stem cells on their neighbours. These results suggest that rare cell types can have a potent influence on their neighbours and could be targeted to counter tissue ageing. Spatial ageing clocks represent a useful tool for studying cell-cell interactions in spatial contexts and should allow scalable assessment of the efficacy of interventions for ageing and disease.

摘要

衰老与认知功能下降和神经退行性疾病风险增加有关。大脑衰老过程复杂,伴随着许多细胞变化。此外,衰老细胞对邻近细胞的影响以及这种影响如何导致组织衰退尚不清楚。更普遍地说,尚未开发出在衰老组织中系统解决这个问题的工具。在这里,我们生成了一个空间分辨的单细胞转录组学大脑图谱,包含来自成年期20个不同年龄以及两种恢复活力干预措施(运动和部分重编程)的420万个细胞。我们构建了空间衰老时钟,即基于这个空间转录组图谱训练的机器学习模型,以识别衰老、恢复活力和疾病的空间及细胞类型特异性转录组指纹,包括罕见细胞类型。利用空间衰老时钟和深度学习,我们发现随着年龄增长越来越多地浸润到大脑中的T细胞对邻近细胞具有显著的促衰老邻近效应。令人惊讶的是,神经干细胞对邻近细胞具有强大的促恢复活力邻近效应。我们还确定了T细胞促衰老效应和神经干细胞对其邻居的促恢复活力效应的潜在介质。这些结果表明,罕见细胞类型可以对其邻居产生强大影响,并且可以作为对抗组织衰老的靶点。空间衰老时钟是研究空间背景下细胞间相互作用的有用工具,应该能够对衰老和疾病干预措施的效果进行可扩展评估。

https://cdn.ncbi.nlm.nih.gov/pmc/blobs/3fa2/11798877/38c9e81f2f1b/41586_2024_8334_Fig1_HTML.jpg

文献AI研究员

20分钟写一篇综述,助力文献阅读效率提升50倍。

立即体验

用中文搜PubMed

大模型驱动的PubMed中文搜索引擎

马上搜索

文档翻译

学术文献翻译模型,支持多种主流文档格式。

立即体验